电脑桌面
添加小米粒文库到电脑桌面
安装后可以在桌面快捷访问

经纪代理委托合同VIP免费

经纪代理委托合同_第1页
1/4
经纪代理委托合同_第2页
2/4
经纪代理委托合同_第3页
3/4
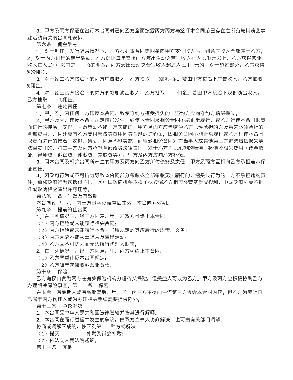
经纪代理(唱片、演出)委托合同 娱乐法苑 2024-01-18 12:14:48 阅读 130 评论 0 字号:大中小 订阅签订合同日期:第一条 总则1、 订立合同各方:甲方 :经纪有限公司法定地址:代表人:乙方 :文化传播有限公司法定地址:代表人:丙方 :(艺人)身份证号:地址:2、 约因:丙方为甲方所属艺人,为拓展丙方演艺成就,甲方及丙方同意于本合同有效期内,委托乙方作为丙方在中国大陆唱片及演出活动的独家代理人;乙方接受甲方及丙方之委托,同意作为丙方在中国大陆唱片及演出活动的独家代理人。3、 甲、乙、丙三方本着平等互利的原则,经友好协商,订立本合同。第二条 定义1、 本合同所用部分术语明确如下:1.1 唱片及演出活动:系指制作、发行唱片;通过电影、电视、电台、互联网、录音、录像、摄影、广告等各种娱乐媒体,在各类舞台、各种现场或活动中所进行的歌唱、演出活动;与唱片制作、发行及演出相关的各项事宜;一切与唱片、演出有关著作权、邻接权的产生、利用、转让等。1.2 活动费用:系指在本合同有效期内乙方作为丙方唱片及演出活动在中国大陆独家代理人,因为丙方接洽、安排唱片及演出活动工作而支出的直接及间接费用。1.3 总收入:系指在本合同有效期内因唱片及演出活动而由甲方或乙方或丙方获得的发行收入、演出收入、酬金、分红、版费、广告代言收入等一切收入。2、 本合同各条款所列标题仅为指示而用,不影响对合同条款。第三条 委托 1、 甲方及丙方委托乙方作为丙方之唱片及演出活动在中国大陆的独家代理人,由乙方全权代理甲方及丙方接洽、安排、策划丙方在中国大陆的唱片及演出活动。并由乙方全权代表甲方或丙方签订相关合同。乙方同意接受甲方及丙方的此项委托,同意作为本合同有效期内丙方之唱片及演出活动在中国大陆的独家代理人。2、 在本合同规定之丙方唱片正式发行前月至之后月内,丙方须全力配合乙方所安排的唱片宣传推广工作,在此期间甲方安排的其他演艺活动须与乙方协商档期并以乙方安排之唱片宣传推广工作为主。3、 甲方及丙方委托乙方代收本合同有效期内因从事本合同规定之唱片及演出活动而获得的总收入,而不论在乙方收取此项总收入时本合同有效期是否业已届满或本合同是否已提前终止。4、 在本合同有效期内,甲方及丙方不得擅自与他方订立唱片及演出活动的相关合同,也不得擅自同意或接受任何要求其从事唱片及演出活动的意向,但其可以向乙方提出订立相关合同的意见或建议。5、 在本...

1、当您付费下载文档后,您只拥有了使用权限,并不意味着购买了版权,文档只能用于自身使用,不得用于其他商业用途(如 [转卖]进行直接盈利或[编辑后售卖]进行间接盈利)。
2、本站所有内容均由合作方或网友上传,本站不对文档的完整性、权威性及其观点立场正确性做任何保证或承诺!文档内容仅供研究参考,付费前请自行鉴别。
3、如文档内容存在违规,或者侵犯商业秘密、侵犯著作权等,请点击“违规举报”。

碎片内容

经纪代理委托合同

您可能关注的文档

确认删除?
VIP
微信客服
  • 扫码咨询
会员Q群
  • 会员专属群点击这里加入QQ群
客服邮箱
回到顶部