电脑桌面
添加小米粒文库到电脑桌面
安装后可以在桌面快捷访问

施工现场防火安全常识VIP免费

施工现场防火安全常识_第1页
1/24
施工现场防火安全常识_第2页
2/24
施工现场防火安全常识_第3页
3/24
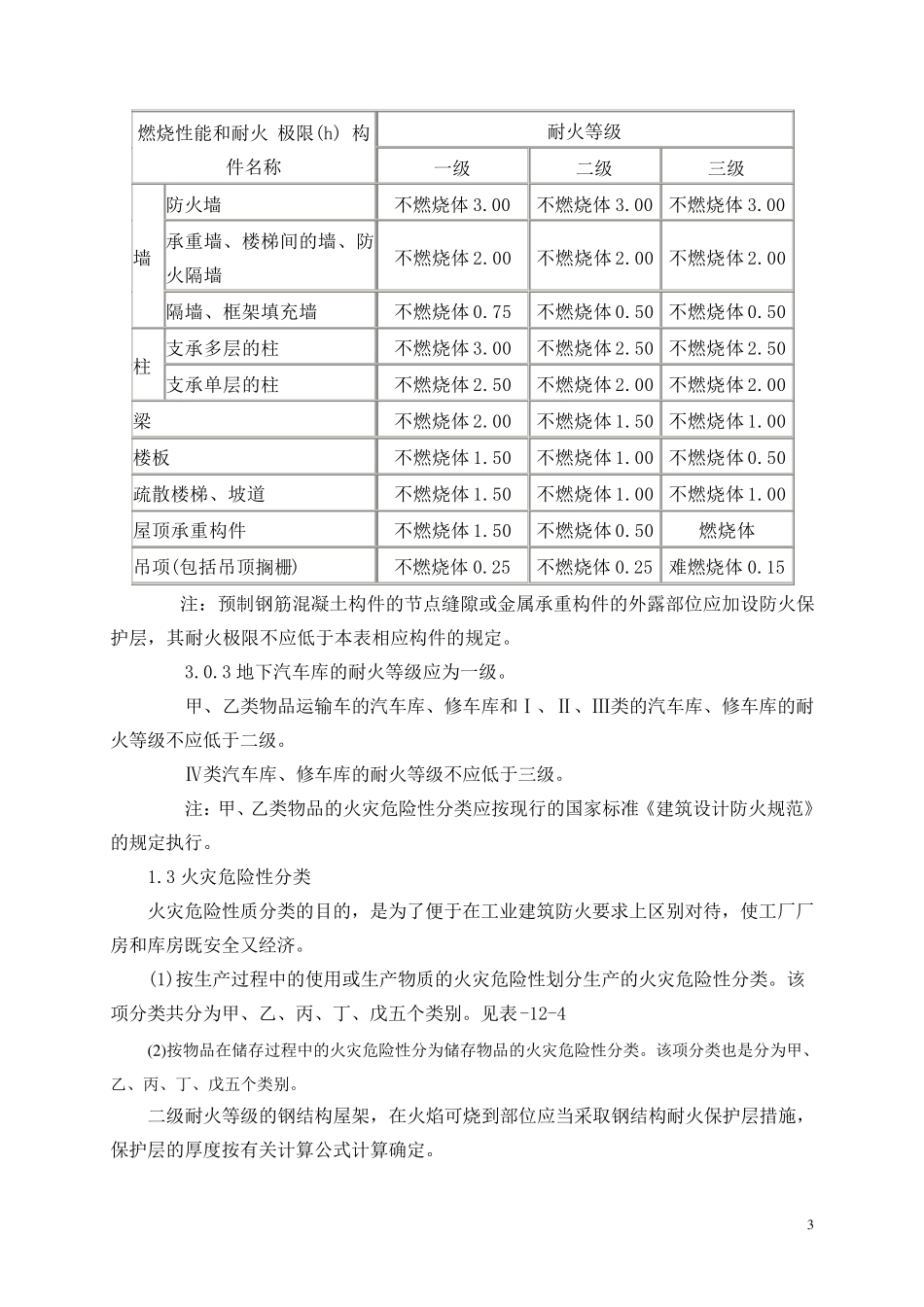
1 施 工 现 场 防 火 第一节 消防安全一般常识 1.1 术语 1.防火 我国消防工作的方针是“以防为主,防消结合”,“以防为主”就是要把预防火灾的工作放在首要的地位,要开展防火安全教育,提高人民群众对火灾的警惕性;健全防火组织,严密防火制度,进行防火检查,消除火灾隐患,贯彻建筑防火措施等:只有抓好消防防火,才能把可能引起火灾的因素消灭在起火之前,减少火灾事故的发生。“防消结合”就是在积极做好防火工作的同时,在组织上、思想上、物质上和技术上做奸灭火战斗的难备。一旦发生火灾,就能迅速地赶赴现场,及时有效地将火灾扑灭。“防”和“消”是相辅相成的两个方面,是缺一不可的,因此,这两方面的工作都要积极做好。 2.火灾 火灾等级划分为四类: 特别重大火灾是指造成30 人以上死亡,或者100 人以上重伤,或者1 亿元以上直接财产损失 的火灾; 重大火灾是指造成10 人以上 30 人以下 死亡,或者50 人以上 100 人以下 重伤,或者5000 万 元以上 1 亿元以下 直接财产损失 的火灾; 较 大火灾是指造成3 人以上 10 人以下 死亡,或者10 人以上 50 人以下 重伤,或者1000 万 元以上 5000 万 元以下 直接财产损失 的火灾; 一般火灾是指造成3 人以下 死亡,或者10 人以下 重伤,或者1000 万 元以下 直接财产损失 的火灾。( 注 :“以上”包 括 本 数 ,“以下 ”不包 括 本 数 。) 3.起火条 件 起火必 须 具 备三 个条 件 : (1)存 在能燃 烧 的物质。不论 固 体 、液 体 、气 体 、凡 能与 空 气 中 的氧 或其 他 氧 化 剂起剧 烈 反 比 的物质,一般都称 为可燃 物质。如 :木 材 、纸 张 、汽 油 、酒 精 等。 (2)要有助 燃 物。凡 能帮 助 和支 持 燃 烧 的物质都叫 助 燃 物:如 :空 气 、氧 气 等。 (3)有能使 可燃 物燃 烧 的着 火源 :如 :明 火焰 、火星 和电 火花 等。 4.自 然 2 在—定温度下与空气(氧)或其他氧化剂进行剧烈化合而发生的热效发光的现象过程为燃烧。自燃是指可燃物质在没有外来热源作用的情况下,由其本身所进行的生物、物理或化学作用们产生热。在达到一定的温度和氧量时,发生自动燃烧。 在一般情况下,能自燃的物质有:植物产品、油脂、煤及硫化铁等。 5.燃点、自然点和闪点 (1)燃点是指可燃物质加温受热,并点燃后,所放出的燃烧热,...

1、当您付费下载文档后,您只拥有了使用权限,并不意味着购买了版权,文档只能用于自身使用,不得用于其他商业用途(如 [转卖]进行直接盈利或[编辑后售卖]进行间接盈利)。
2、本站所有内容均由合作方或网友上传,本站不对文档的完整性、权威性及其观点立场正确性做任何保证或承诺!文档内容仅供研究参考,付费前请自行鉴别。
3、如文档内容存在违规,或者侵犯商业秘密、侵犯著作权等,请点击“违规举报”。

碎片内容

施工现场防火安全常识

确认删除?
VIP
微信客服
  • 扫码咨询
会员Q群
  • 会员专属群点击这里加入QQ群
客服邮箱
回到顶部