电脑桌面
添加小米粒文库到电脑桌面
安装后可以在桌面快捷访问

2024年机电管线综合图VIP免费

2024年机电管线综合图_第1页
1/10
2024年机电管线综合图_第2页
2/10
2024年机电管线综合图_第3页
3/10
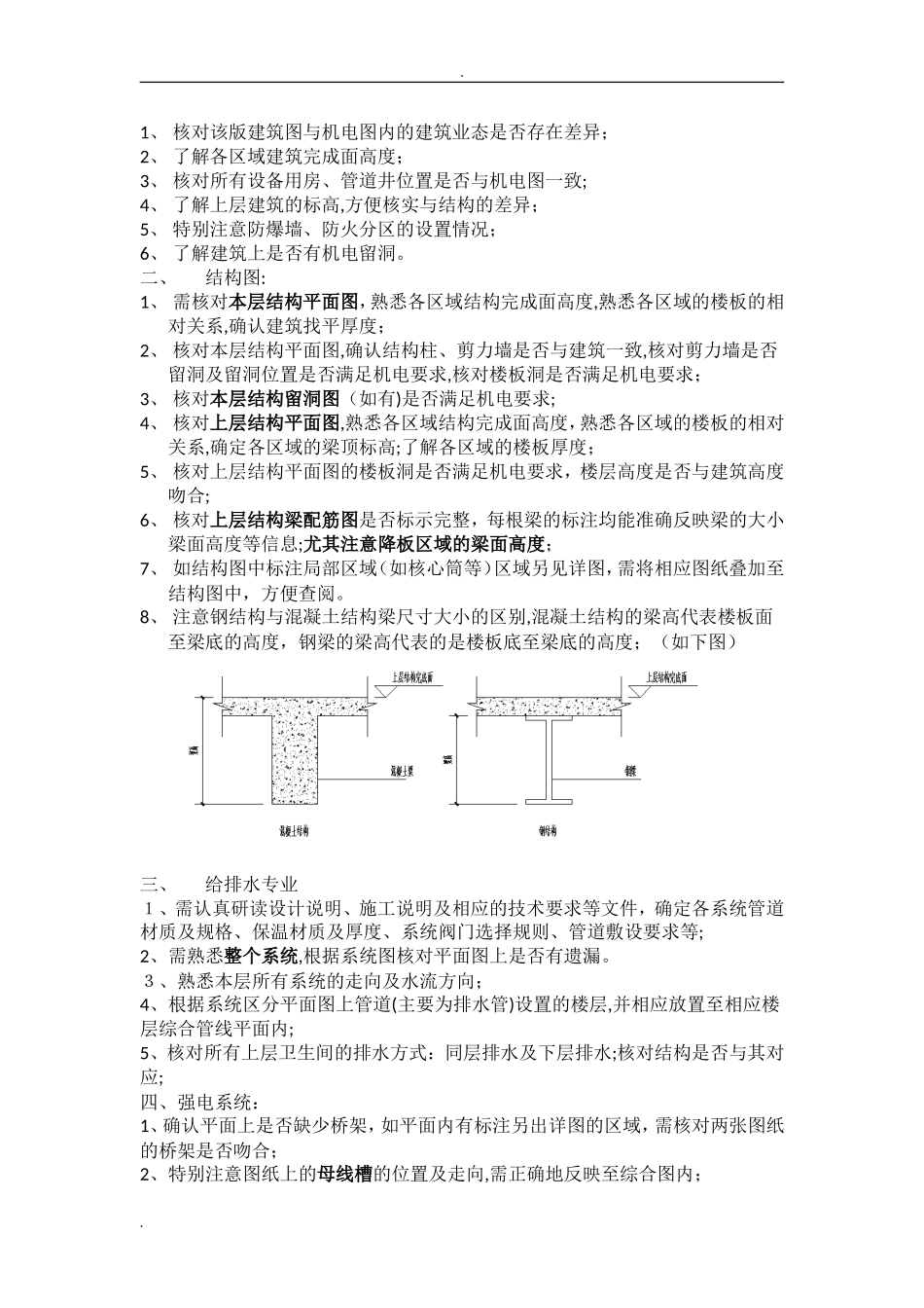
.机电管线综合图绘制上海一建安装深化设计事务所2012、1序言..机电设备工程的系统较多,均由不同专业的设计人员完成系统的管线及出图,往往缺乏系统的协调与平衡,导致机电管线出现相互交叉发生冲突,甚至影响系统的正常使用。为了避免这类现象,通过对各系统的管线布置进行综合设计,既满足专业技术要求,同时使系统的管线合理布置,为施工、运行、使用、管理及维修创造有利条件;同时配合公司推广项目部进行机电综合管线图深化设计能力。本文主要分三个方面介绍机电管线综合全过程的操作步骤及注意事项;第一章主要介绍机电综合管线绘制前的准备工作即识图,介绍在完成综合图的过程中需要涉及到哪些图纸及相应应该注意哪些问题;第二章主要介绍综合图的制图标准及相应需要注意的要点;第三章主要介绍综合图设计的方法及案例。第一章识图第一节各系统涉及的子系统一、给排水系统1、给排水系统:给水系统、热水系统、废水系统、污水系统、雨水系统、中水系统其他杂排水系统等、冷却水系统;2、消防系统:消火栓系统、自动喷水灭火系统、气体消防系统等;二、强电系统:1、供配电系统:动力配电系统、照明配电系统、插座配电系统等;2、消防配电系统:消防广播系统、电话系统、联动报警系统等三、暖通空调系统:1、空调系统:空调送回风系统、排风系统、新风系统、空调供回水系统(包含冷凝水管道)、空调加湿系统等;2、消防系统:排烟系统、正压送风系统、消防补风系统等;四、动力系统:蒸汽系统、燃气系统等五、弱电系统:楼宇自动化系统、电话系统、电视系统、数字信息网络管线等;第二节绘图前需熟悉的图纸绘图之前需根据图纸目录整理全套施工图电子版本,应该核对该项目的所有系统,不应存在漏系统的现象,所缺图纸需全部补齐。一、建筑专业建筑底图是绘制机电管线综合图的基本,建筑底图不建议从机电专业中截取,应采用最新版本的建筑专业的相应平面图。拿到建筑图后需完成下列事宜:..1、核对该版建筑图与机电图内的建筑业态是否存在差异;2、了解各区域建筑完成面高度;3、核对所有设备用房、管道井位置是否与机电图一致;4、了解上层建筑的标高,方便核实与结构的差异;5、特别注意防爆墙、防火分区的设置情况;6、了解建筑上是否有机电留洞。二、结构图:1、需核对本层结构平面图,熟悉各区域结构完成面高度,熟悉各区域的楼板的相对关系,确认建筑找平厚度;2、核对本层结构平面图,确认结构柱、剪力墙是否与建筑一致,核对剪力墙是否留洞及留洞位置是否满足机电要求,核对楼板洞是否满足机电要求;3、核对本层结构留洞图(如有)是否满足机电要求;4、核对上层结构平面图,熟悉各区域结构完成面高度,熟悉各区域的楼板的相对关系,确定各区域的梁顶标高;了解各区域的楼板厚度;5、核对上层结构平面图的楼板洞是否满足机电要求,楼层高度是否与建筑高度吻合;6、核对上层结构梁配筋图是否标示完整,每根梁的标注均能准确反映梁的大小梁面高度等信息;尤其注意降板区域的梁面高度;7、如结构图中标注局部区域(如核心筒等)区域另见详图,需将相应图纸叠加至结构图中,方便查阅。8、注意钢结构与混凝土结构梁尺寸大小的区别,混凝土结构的梁高代表楼板面至梁底的高度,钢梁的梁高代表的是楼板底至梁底的高度;(如下图)三、给排水专业1、需认真研读设计说明、施工说明及相应的技术要求等文件,确定各系统管道材质及规格、保温材质及厚度、系统阀门选择规则、管道敷设要求等;2、需熟悉整个系统,根据系统图核对平面图上是否有遗漏。3、熟悉本层所有系统的走向及水流方向;4、根据系统区分平面图上管道(主要为排水管)设置的楼层,并相应放置至相应楼层综合管线平面内;5、核对所有上层卫生间的排水方式:同层排水及下层排水;核对结构是否与其对应;四、强电系统:1、确认平面上是否缺少桥架,如平面内有标注另出详图的区域,需核对两张图纸的桥架是否吻合;2、特别注意图纸上的母线槽的位置及走向,需正确地反映至综合图内;..3、如照明图纸、动力图纸、插座图纸上的桥架走向、大小均相同时,需确定实际应该安装几路桥架;4、需注意配电箱的安装位置;五、暖通空调系统:1、需认真研读设计说明、施工说明及相应的...

1、当您付费下载文档后,您只拥有了使用权限,并不意味着购买了版权,文档只能用于自身使用,不得用于其他商业用途(如 [转卖]进行直接盈利或[编辑后售卖]进行间接盈利)。
2、本站所有内容均由合作方或网友上传,本站不对文档的完整性、权威性及其观点立场正确性做任何保证或承诺!文档内容仅供研究参考,付费前请自行鉴别。
3、如文档内容存在违规,或者侵犯商业秘密、侵犯著作权等,请点击“违规举报”。

碎片内容

2024年机电管线综合图

山水人家+ 关注
实名认证
内容提供者

读万卷书,行万里路。

相关文档

确认删除?
VIP
微信客服
  • 扫码咨询
会员Q群
  • 会员专属群点击这里加入QQ群
客服邮箱
回到顶部