电脑桌面
添加小米粒文库到电脑桌面
安装后可以在桌面快捷访问

演讲比赛活动流程VIP免费

演讲比赛活动流程_第1页
1/7
演讲比赛活动流程_第2页
2/7
演讲比赛活动流程_第3页
3/7
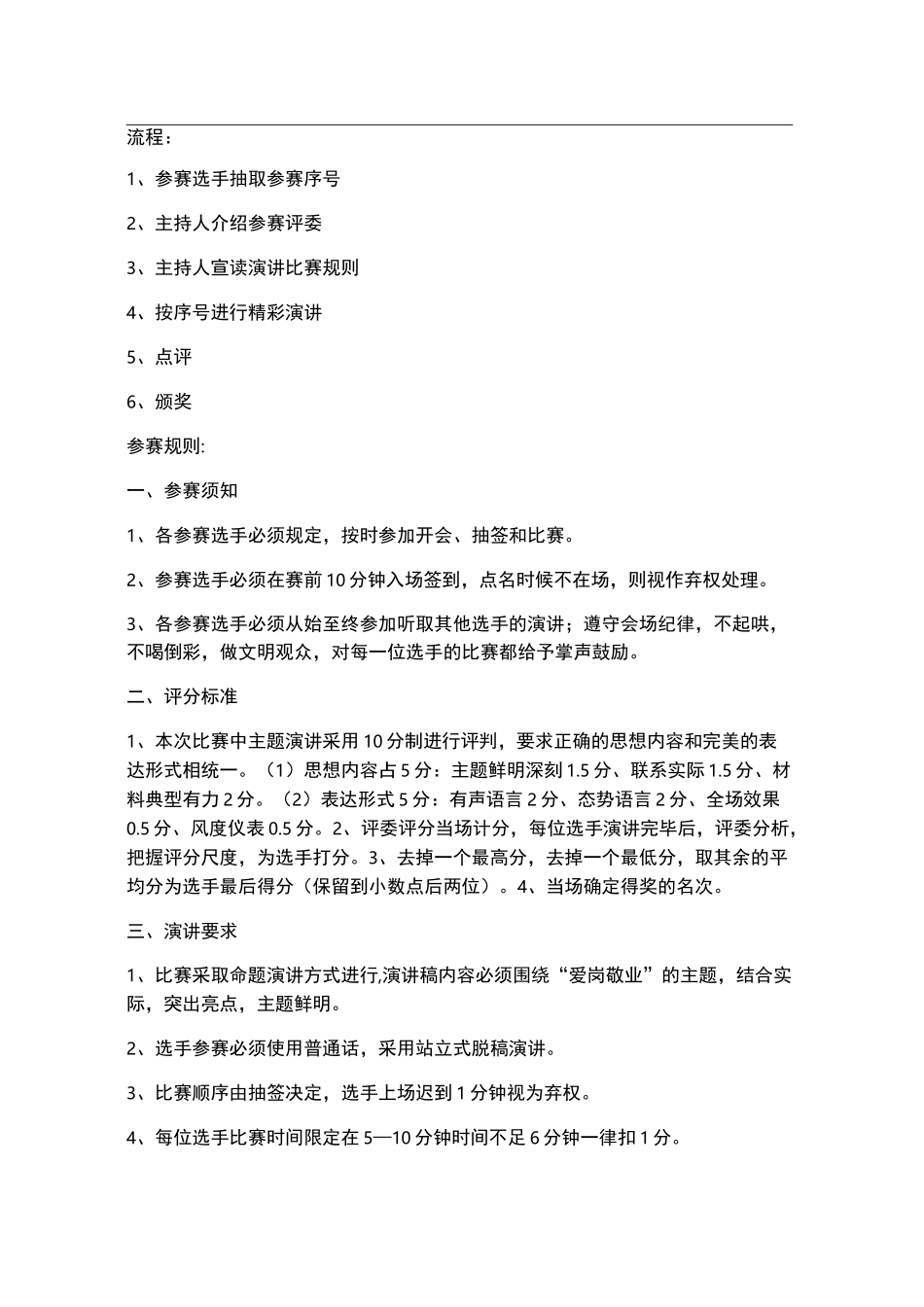
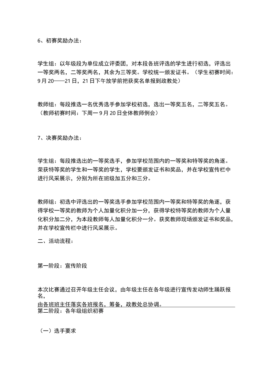
流程:1、参赛选手抽取参赛序号2、主持人介绍参赛评委3、主持人宣读演讲比赛规则4、按序号进行精彩演讲5、点评6、颁奖参赛规则:一、参赛须知1、各参赛选手必须规定,按时参加开会、抽签和比赛。2、参赛选手必须在赛前 10 分钟入场签到,点名时候不在场,则视作弃权处理。3、各参赛选手必须从始至终参加听取其他选手的演讲;遵守会场纪律,不起哄,不喝倒彩,做文明观众,对每一位选手的比赛都给予掌声鼓励。二、评分标准1、本次比赛中主题演讲采用 10 分制进行评判,要求正确的思想内容和完美的表达形式相统一。(1)思想内容占 5 分:主题鲜明深刻 1.5 分、联系实际 1.5 分、材料典型有力 2 分。(2)表达形式 5 分:有声语言 2 分、态势语言 2 分、全场效果0.5 分、风度仪表 0.5 分。2、评委评分当场计分,每位选手演讲完毕后,评委分析,把握评分尺度,为选手打分。3、去掉一个最高分,去掉一个最低分,取其余的平均分为选手最后得分(保留到小数点后两位)。4、当场确定得奖的名次。三、演讲要求1、比赛采取命题演讲方式进行,演讲稿内容必须围绕“爱岗敬业”的主题,结合实际,突出亮点,主题鲜明。2、选手参赛必须使用普通话,采用站立式脱稿演讲。3、比赛顺序由抽签决定,选手上场迟到 1 分钟视为弃权。4、每位选手比赛时间限定在 5—10 分钟时间不足 6 分钟一律扣 1 分。四、本次比赛设一等奖一名,二等奖一名,三等奖一名。五、参赛选手必须严格遵守比赛规则,在比赛过程中,若有疑义,由评委会裁定。【范例】为了庆祝国庆 61 周年,歌颂伟大祖国繁荣富强,体验家乡变化,感受人民生活水平变化和学校发展变化,激励广大师生爱国爱校,爱家乡的情感,丰富校园文化生活,提高师生的艺术素养,进一步培养和提高学生的综合素质,从而促进学生的全面发展。特举办此次“爱祖国,爱家乡,爱学校”为主题的演讲比赛。一、比赛内容与时间1、内容:以“爱祖国,爱家乡,爱学校”为主题,结合个人和社会实际,设计演讲具体内容。演讲题目自拟。2、时间:2012 年 9 月 30 日3、地点:学校前院广场4、参赛人员:教师组:各年级组每组选送一名教师参赛学生组:一至六年级每班选送一名选手参赛5、参会人员:全体师生6、初赛奖励办法:学生组:以年级段为单位成立评委团,对本段各班评选的学生进行初选,评选出一等奖两名,二等奖两名,其余为三等奖。学校统一颁发证书。(学生初赛时间:9 月 20——21 日,21 日...

1、当您付费下载文档后,您只拥有了使用权限,并不意味着购买了版权,文档只能用于自身使用,不得用于其他商业用途(如 [转卖]进行直接盈利或[编辑后售卖]进行间接盈利)。
2、本站所有内容均由合作方或网友上传,本站不对文档的完整性、权威性及其观点立场正确性做任何保证或承诺!文档内容仅供研究参考,付费前请自行鉴别。
3、如文档内容存在违规,或者侵犯商业秘密、侵犯著作权等,请点击“违规举报”。

碎片内容

演讲比赛活动流程

您可能关注的文档

确认删除?
VIP
微信客服
  • 扫码咨询
会员Q群
  • 会员专属群点击这里加入QQ群
客服邮箱
回到顶部