电脑桌面
添加小米粒文库到电脑桌面
安装后可以在桌面快捷访问

001西施兰车间施工组织设计VIP免费

001西施兰车间施工组织设计_第1页
1/67
001西施兰车间施工组织设计_第2页
2/67
001西施兰车间施工组织设计_第3页
3/67
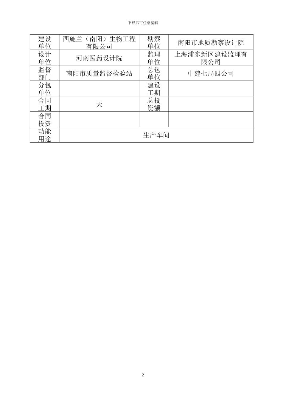
西施兰(南阳)生物工程有限公司综合制剂车间工程施 工 组 织 设 计中国建筑第七工程局第四建筑公司2024 年 12 月 29 日西施兰公司生物扩建工程施工组织设计1.工程概况1.1.工程建设概况工程建设概况一览表工程名称西施兰公司生物扩建工程综合制剂车间工程地址北京路与唐湾路交叉口东南西施兰新厂区内下载后可任意编辑建设单位西施兰(南阳)生物工程有限公司勘察单位南阳市地质勘察设计院设计单位河南医药设计院监理单位上海浦东新区建设监理有限公司监督部门南阳市质量监督检验站总包单位中建七局四公司分包单位建设工期合同工期天总投资额合同投资功能用途生产车间2下载后可任意编辑1.2. 工程设计概况1.2.1. 本工程为西施兰(南阳)生物工程有限公司综合制剂车间工程,工程地址位于南阳市唐湾路与北京路交叉口东南。建筑面积 13349.87m2,三层。结构形式为钢筋砼框架结构。建筑总高度为 15.75m,一、二层层高均为 5.2m,三层 4.2m,室内外高差为 0.30m。建筑物内设一部货运电梯。建筑耐火等级为一级,抗震设防烈度为 7 度,抗震等级为三级,建筑物安全等级为二级;屋面防水等级为二级;生产类别丙类。1.3. 地基与基础工程综合制剂车间地基场地等级为二级,场地类别为二类。地基基础设计等级为丙级。基础以第二层粉质粘土层为持力层,承载力特征值为fak=200Kpa。场地地下水位较低。基础为柱下钢筋砼独立基础和墙下条型基础。基础底面标高为-1.800m,基础下有 10cm 厚 C10 砼垫层。墙下条形基础,垫层底标高为-1.900m。材料:砼:垫层 C10,基础及梁柱均为C30,其余均为 C20。砖基础材料采纳 MU10 机制砖, M5.0 水泥砂浆;基础以上材料除电梯井墙体采纳 MU10 砼砖,M5 混合砂浆以外,其余均用轻质混凝土砌块,A3.5,B06 级,M5 混合砂浆砌筑。1.4. 主体工程为钢筋砼框架结构;砌体:±0.000 以下采纳 240 砖墙基础,电梯间及女儿墙为 240 砖墙;填充墙外墙采纳 250 厚加气砼砌块,内墙 200 厚加气砼砌块。1.5. 装饰、装修工程1.5.1. 外墙面为彩色弹性外墙涂料外墙面;卫生间、浴室内墙为釉面砖墙裙至 2000mm 高,其余内墙面为水泥砂浆抹灰,面刷瓷釉涂料和乳胶漆两种;顶棚为水泥砂浆顶棚和吊顶处理两种。2.4.3.2 楼地面做法:仓库楼地面为水泥砂浆楼地面,除卫生间楼面为防滑陶瓷地砖楼地面外,其余为水磨石楼地面。踢脚随相应的楼地面面层。1.5.2. 门窗、油漆及其它:窗为铝合金窗。门为铝...

1、当您付费下载文档后,您只拥有了使用权限,并不意味着购买了版权,文档只能用于自身使用,不得用于其他商业用途(如 [转卖]进行直接盈利或[编辑后售卖]进行间接盈利)。
2、本站所有内容均由合作方或网友上传,本站不对文档的完整性、权威性及其观点立场正确性做任何保证或承诺!文档内容仅供研究参考,付费前请自行鉴别。
3、如文档内容存在违规,或者侵犯商业秘密、侵犯著作权等,请点击“违规举报”。

碎片内容

001西施兰车间施工组织设计

确认删除?
VIP
微信客服
  • 扫码咨询
会员Q群
  • 会员专属群点击这里加入QQ群
客服邮箱
回到顶部