电脑桌面
添加小米粒文库到电脑桌面
安装后可以在桌面快捷访问

6.2建筑工程技术VIP免费

6.2建筑工程技术_第1页
1/3
6.2建筑工程技术_第2页
2/3
6.2建筑工程技术_第3页
3/3
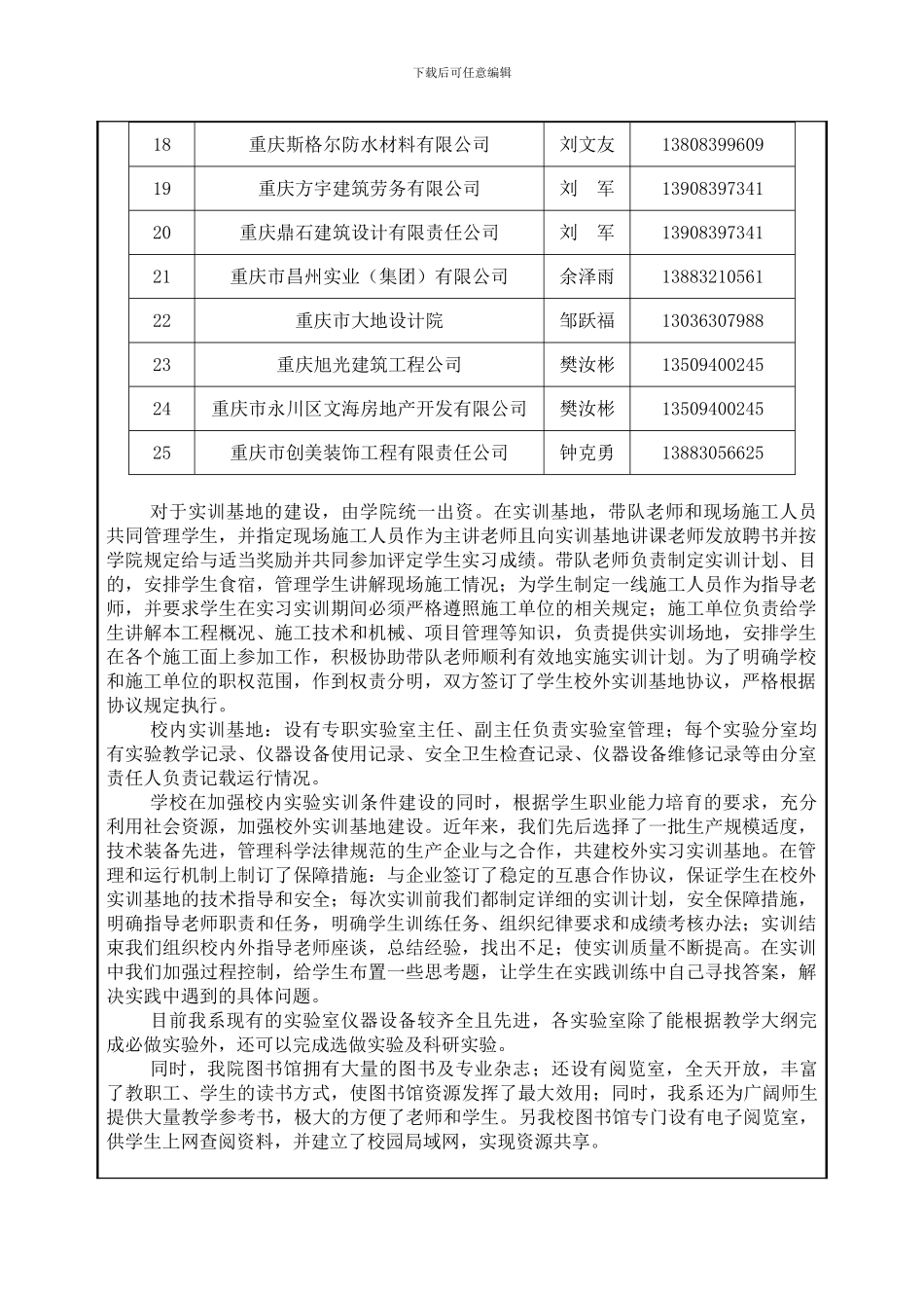
下载后可任意编辑6、教学环境6.2 校外实训基地运行状态及保障机制自评等级A依据说明:我系现在与这 25 家单位签订了学生校外实训协议。在施工场地上,带队老师和施工现场人员共同管理学生,共同评定学生的实训成绩。为了使校外实训顺利开展,明确学校和实训基地的权利与义务,双方签订了校外学生实训基地协议,严格根据此协议执行,以确保实训的顺利进行。水电职院建筑系实习、见习基地一览表 序号实习基地名称联系人电话1重庆名威建设工程咨询有限公司杨 兵136094299822重庆金三维环境景观工程有限公司李光明138839955553永川区质检站检测所谷照高135094719384重庆国禄实业有限公司苏 伦131013778135重庆东科实业有限公司杨 杰139832510706重庆永川永南建筑工程有限责任公司刘 敏499060787重庆虹华建筑工程监理有限公司张小华135094007388重庆市永川区工程建设监理有限公司刘 丹137529412989重庆竣祥房地产开发有限公司陈天雄或张清130023155531343605801810重庆市第五建筑工程公司(董事长杜总)王朝君1350035828811重庆市创美建筑工程有限公司李 闯1388365886612重庆市永川区渝达建筑有限责任公司李 闯1388365886613重庆长坪建设集团有限公司刘肖斌1398362050014重庆市恒瑞祥实业有限公司周光明1360832892615重庆市昊翔建筑工程有限公司(董事长曾德荣:13883450777)王祥云1390834996216重庆昌州林杰基础建设开发有限公司陈跃远1335037700717重庆渝永房地产开发有限公司齐月琴赵刚(15922585989)下载后可任意编辑18重庆斯格尔防水材料有限公司刘文友1380839960919重庆方宇建筑劳务有限公司刘 军1390839734120重庆鼎石建筑设计有限责任公司刘 军1390839734121重庆市昌州实业(集团)有限公司余泽雨1388321056122重庆市大地设计院邹跃福1303630798823重庆旭光建筑工程公司樊汝彬1350940024524重庆市永川区文海房地产开发有限公司樊汝彬1350940024525重庆市创美装饰工程有限责任公司钟克勇13883056625对于实训基地的建设,由学院统一出资。在实训基地,带队老师和现场施工人员共同管理学生,并指定现场施工人员作为主讲老师且向实训基地讲课老师发放聘书并按学院规定给与适当奖励并共同参加评定学生实习成绩。带队老师负责制定实训计划、目的,安排学生食宿,管理学生讲解现场施工情况;为学生制定一线施工人员作为指导老师,并要求学生在实习实训期间必须严格遵照施工单位的相关规定;施工单位负责给学生讲解本工程概况、施工技术...

1、当您付费下载文档后,您只拥有了使用权限,并不意味着购买了版权,文档只能用于自身使用,不得用于其他商业用途(如 [转卖]进行直接盈利或[编辑后售卖]进行间接盈利)。
2、本站所有内容均由合作方或网友上传,本站不对文档的完整性、权威性及其观点立场正确性做任何保证或承诺!文档内容仅供研究参考,付费前请自行鉴别。
3、如文档内容存在违规,或者侵犯商业秘密、侵犯著作权等,请点击“违规举报”。

碎片内容

6.2建筑工程技术

您可能关注的文档

确认删除?
VIP
微信客服
  • 扫码咨询
会员Q群
  • 会员专属群点击这里加入QQ群
客服邮箱
回到顶部