电脑桌面
添加小米粒文库到电脑桌面
安装后可以在桌面快捷访问

公司一级施工技术交底书VIP专享VIP免费

公司一级施工技术交底书_第1页
1/4
公司一级施工技术交底书_第2页
2/4
公司一级施工技术交底书_第3页
3/4
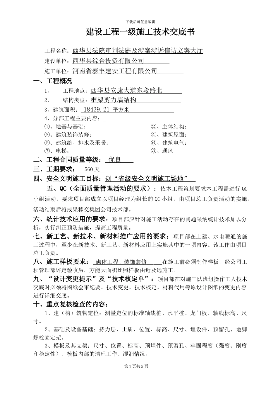
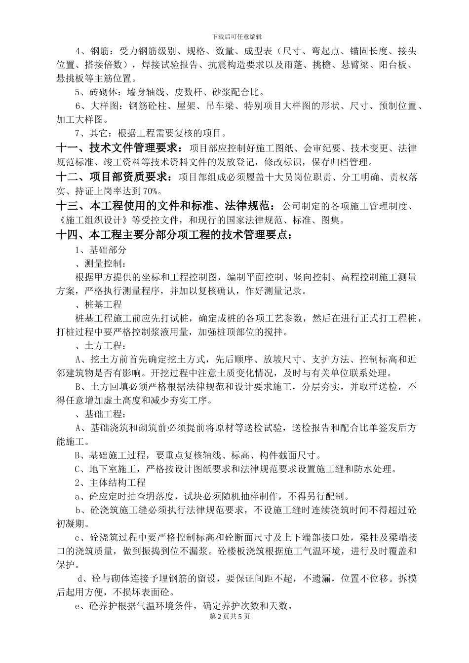
下载后可任意编辑建设工程一级施工技术交底书 工程名称:西华县法院审判法庭及涉案涉诉信访立案大厅建设单位:西华县综合投资有限公司 施工单位:河南省泰丰建安工程有限公司 一、工程概况1、工程地点:西华县安康大道东段路北 2、结构类型:框架剪力墙结构 3、建筑面积: 18439.21 平方米 4、分部工程主要内容: ①、地基与基础; ②、主体结构; ③、建筑装饰装修; ④、建筑屋面;⑤、建筑给、排水及采暖; ⑥、建筑电气;⑦、电梯; ⑧、通风二、工程合同质量等级: 优良 三、工期要求: 560 天 四、安全文明施工目标:创“ 省级 安全文明施工场地 ” 五、QC(全面质量管理活动的要求):依本工程策划要求本工程需进行 QC小组活动,要求项目部成立以项目经理为组长的 QC 小组,由项目总工负责活动的实施,活动结束后将成果移交集团公司技术部。六、统计技术应用的要求:项目部应针对施工活动存在的问题采纳统计技术加以分析,实行纠正预防措施,提高工程质量。七、新工艺、新技术、新材料推广应用的要求:项目部在土建、水电暖通的施工过程中,至少在新技术、新工艺、新材料应用上实施其中的一项内容。该工作由项目总工负责。八、施工样板要求: 砌体工程、装饰装修 在施工前必须制作样板,经公司工程管理部评定验收后,方能大面积比照样板由近及远施工。九、“设计变更提示”及“技术核定单”:项目部在对施工队班组操作工人技术交底时必须将图纸会审纪要、技术变更、技术核定、材料代用等原设计图纸的变更内容进行详细交底。十、重点复核检查的内容: 1、建(构)筑物定位:测量定位的标准轴线桩、水平桩、龙门板、轴线标高、尺寸。 2、基础及设备基础:持力层、土质、位置、标高、尺寸、埋设件、预留孔、地脚螺栓固定架。 3、模板及其支架:尺寸、位置、标高、预埋件、预留孔、牢固程度(强度、刚度和稳定性)、模板内部的清理工作、湿润情况。第 1 页共 5 页下载后可任意编辑 4、钢筋:受力钢筋级别、规格、数量、成型表(尺寸、弯起点、锚固长度、接头位置、搭接倍数),焊接试验报告、抗震构造要求以及雨蓬、挑檐、悬臂梁、阳台板、悬挑板等主筋位置。 5、砖砌体:墙身轴线、皮数杆、砂浆配合比。 6、大样图:钢筋砼柱、屋架、吊车梁、特别项目大样图的形状、尺寸、预制位置、加工大样图。 7、其它:根据工程需要复核的项目。十一、技术文件管理要求:项目部应控制好施工图纸、会审纪要、技术变...

1、当您付费下载文档后,您只拥有了使用权限,并不意味着购买了版权,文档只能用于自身使用,不得用于其他商业用途(如 [转卖]进行直接盈利或[编辑后售卖]进行间接盈利)。
2、本站所有内容均由合作方或网友上传,本站不对文档的完整性、权威性及其观点立场正确性做任何保证或承诺!文档内容仅供研究参考,付费前请自行鉴别。
3、如文档内容存在违规,或者侵犯商业秘密、侵犯著作权等,请点击“违规举报”。

碎片内容

公司一级施工技术交底书

确认删除?
VIP
微信客服
  • 扫码咨询
会员Q群
  • 会员专属群点击这里加入QQ群
客服邮箱
回到顶部