电脑桌面
添加小米粒文库到电脑桌面
安装后可以在桌面快捷访问

公路造价复习资料VIP免费

公路造价复习资料_第1页
1/4
公路造价复习资料_第2页
2/4
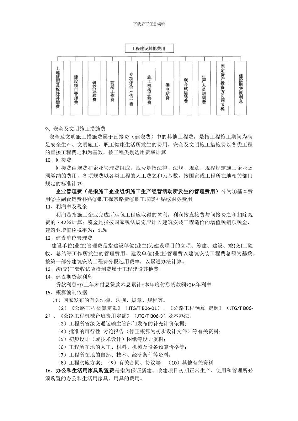
公路造价复习资料_第3页
3/4
下载后可任意编辑 公路造价复习资料1、计价文件与建设程序对应关系 公路工程的基本建设程序:项目建议书和可行性讨论(投资估算)、初步设计及技术设计(设计概算或修正概算)、施工图设计(施工图预算)、招投标(标底(或招标控制价)和报价)、工程施工(工程结算)、竣工验收(竣工决算)。2、公路工程造价定义及组成 公路工程造价是指公路工程建设项目从筹建到竣工验收交付使用所需的全部费用。 公路造价的组成包括建筑安装工程费、设备及工器具购置费、工程建设其他费、预备费。3、公路工程造价计价依据 公路工程基本建设项目投资估算编制办法、公路工程基本建设项目概算预算编制办法、交通基本建设项目竣工决算报告编制办法、公路工程估算指标、公路工程概算定额、公路工程预算定额、公路工程机械台班费用定额、各省交通主管部门发布的有关补充规定等。4、建安费的组成建安费可分为直接费、间接费、利润和税金。直接费又分为直接工程费(包括人工费、材料费、施工机械使用费)和其他工程费(指直接工程费以外施工过程中发生的直接用于工程的费用,包括冬/雨季施工增加费、夜间施工增加费、特别地区施工增加费、行车干扰工程施工增加费、安全及文明施工措施费、临时设施费、施工辅助费、施工场地转移费)间接费又分为规费和企业管理费。5、人工费标准的确定 人工费是指直接从事建筑安装工程施工的生产工人开支的各项费用。人工费标准由各省、自治区、直辖市交通运输厅(局、委)审批并公布。人工标准仅作为编制造价文件的依据不作为施工企业实发工资的依据。6、材料价格的确定(不含税) 材料预算价格由材料原价、运杂费、场外运输损耗、采购及仓库保管费组成。(营改增,所有费用不含税金)材料费=∑{[∑(材料消耗量×材料预算价格)+其他材料费+设备摊销费]×工程数量}7、自行发电价格的确定 当工程用电为自行发电时,电动机械每千瓦时(度)电的单价可由下述近似公式计算: A=0.24*K/N 式中: A —— 每千瓦时电单价(元) K —— 发电机组的台班单价(元) N —— 发电机组总功率(KW)8、工程建设其他费的组成 下载后可任意编辑9、安全及文明施工措施费 安全及文明施工措施费属于直接费(建安费)中的其他工程费,是指工程施工期间为满足安全生产、文明施工、职工健康生活所发生的费用。安全及文明施工措施费以各类工程的直接工程费之和为基数,按工程类别选用费率计算10、间接费间接费由规费和企业管理费组成,规...

1、当您付费下载文档后,您只拥有了使用权限,并不意味着购买了版权,文档只能用于自身使用,不得用于其他商业用途(如 [转卖]进行直接盈利或[编辑后售卖]进行间接盈利)。
2、本站所有内容均由合作方或网友上传,本站不对文档的完整性、权威性及其观点立场正确性做任何保证或承诺!文档内容仅供研究参考,付费前请自行鉴别。
3、如文档内容存在违规,或者侵犯商业秘密、侵犯著作权等,请点击“违规举报”。

碎片内容

公路造价复习资料

您可能关注的文档

确认删除?
VIP
微信客服
  • 扫码咨询
会员Q群
  • 会员专属群点击这里加入QQ群
客服邮箱
回到顶部