电脑桌面
添加小米粒文库到电脑桌面
安装后可以在桌面快捷访问

外脚手架搭设施工方案VIP免费

外脚手架搭设施工方案_第1页
1/14
外脚手架搭设施工方案_第2页
2/14
外脚手架搭设施工方案_第3页
3/14
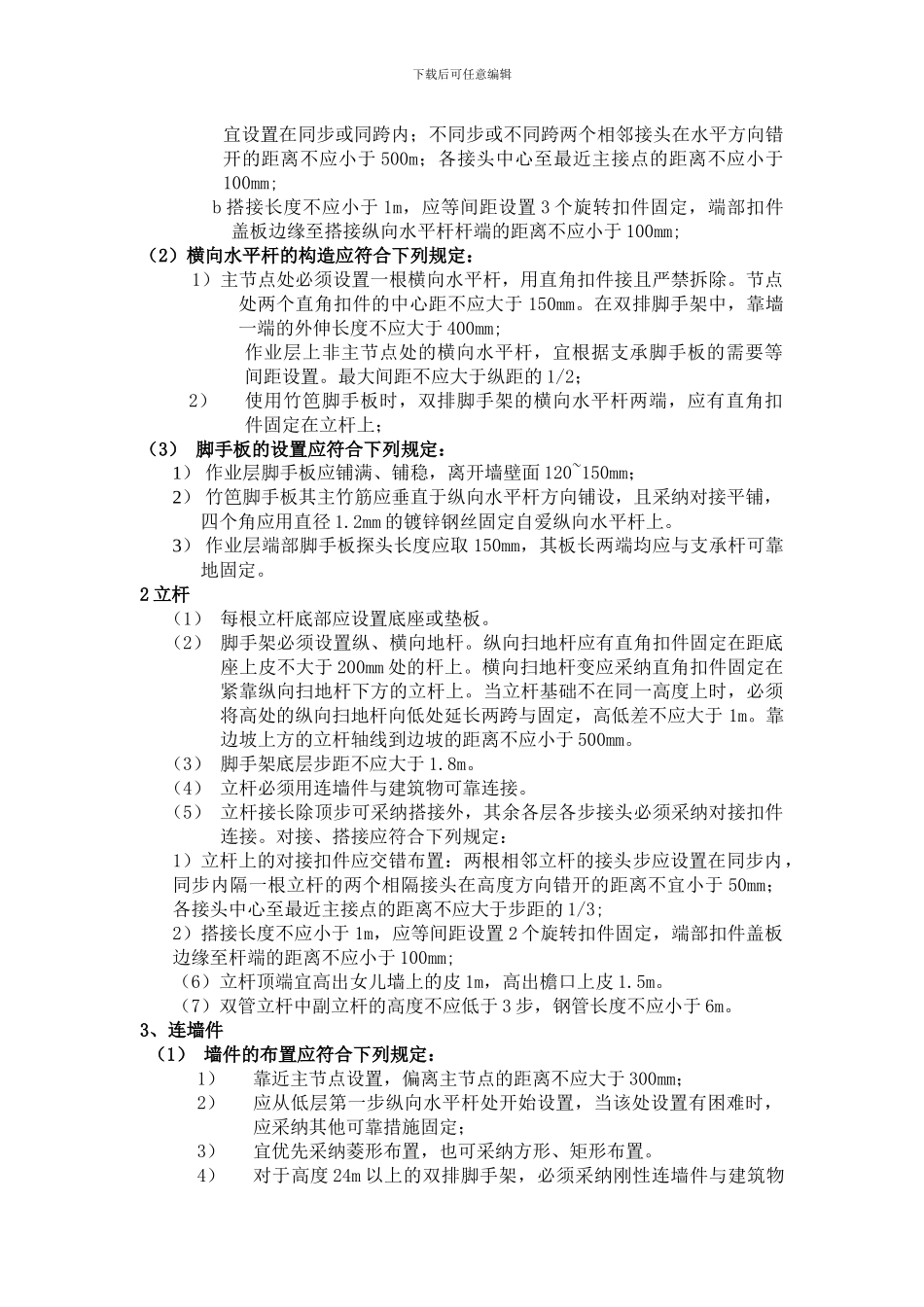
下载后可任意编辑外脚手架搭设施工方案一、工程概况1 建设单位:深圳硕鹏建筑安装有限公司2 工程名称:观澜古墟周边环境改造工程(沿河路段)—建筑立面及道路改造工程3 工程地点:深圳市宝安区观澜街道沿河路4 工程规模:观澜古墟周边环境改造工程(沿河路段)—建筑立面及道路改造工程位于宝安区观澜街道沿河路,包括建筑立面改造工程、 道路改造工程,项目总投资 2379.89 万元,审定建安造价 1373.114109 万元。5 工程难点:施工空间狭窄、来往行人车辆多,安全保障措施要做到位二、脚手架构配件要求(一) 钢管(1) 脚手架钢管应采纳现行国家《直接电焊钢管》(GB/T13793)或(低压流体输送用焊接钢管)(GB/T3092)中规定的确三号普通钢筋,其质量应符合现行国家标准《碳素结构钢》(GB/T700)中 Q235-A 级钢的规定。(2) 脚手架钢管尺寸应按以下表采纳。每根钢管的确最大质量不应大于25kg, 宜采纳 Ф48x3.5 钢管。钢管脚手架尺寸(mm)(3)尺寸和表面质量应符合下列规定:1)新、旧钢管尺寸、表面质量和外行应分别符合法律规范有关规定;2)钢管上严禁打孔。(二)扣件(1)扣件式钢管脚手架应采纳可鍛铸铁制作的扣件,其材质应符合现行国家标准《钢管脚手架扣件》(GB15831)的规定;采纳其他材料制作的扣件,应经试验证明其质量符合该标准的规定后方可使用。(2)脚手架采纳的扣件,在螺栓拧紧扭力矩 60N.m 时,不得发生破坏。(三)连墙件(1)连墙件的材质应符合现行国家标准《碳素结构钢》(GB/T700)中 Q235-A级钢的规定。三、构造技术要求1、纵向水平杆、横向水平杆、脚手板(1)纵向水平杆的构造应符合下列规定:1)纵向水平杆宜设置在立杆内侧,其长度不宜小于三跨;2)纵向水平杆接长宜采纳对接扣件连接,也可采纳搭接。对接、搭接应符合下列规定:a 纵向水平杆的对接扣件应交错布置:两根相邻纵向水平杆的接头不截面尺寸最大长度外径 Ф,d壁厚 t横向水平管其他杆 483.522006500下载后可任意编辑宜设置在同步或同跨内;不同步或不同跨两个相邻接头在水平方向错开的距离不应小于 500m;各接头中心至最近主接点的距离不应小于100mm;b 搭接长度不应小于 1m,应等间距设置 3 个旋转扣件固定,端部扣件盖板边缘至搭接纵向水平杆杆端的距离不应小于 100mm;(2)横向水平杆的构造应符合下列规定:1)主节点处必须设置一根横向水平杆,用直角扣件接且严禁拆除。节点处两个直角扣件的中心距不应大于 1...

1、当您付费下载文档后,您只拥有了使用权限,并不意味着购买了版权,文档只能用于自身使用,不得用于其他商业用途(如 [转卖]进行直接盈利或[编辑后售卖]进行间接盈利)。
2、本站所有内容均由合作方或网友上传,本站不对文档的完整性、权威性及其观点立场正确性做任何保证或承诺!文档内容仅供研究参考,付费前请自行鉴别。
3、如文档内容存在违规,或者侵犯商业秘密、侵犯著作权等,请点击“违规举报”。

碎片内容

外脚手架搭设施工方案

办公文档专营+ 关注
实名认证
内容提供者

大量办公文档,欢迎选择

确认删除?
VIP
微信客服
  • 扫码咨询
会员Q群
  • 会员专属群点击这里加入QQ群
客服邮箱
回到顶部