电脑桌面
添加小米粒文库到电脑桌面
安装后可以在桌面快捷访问

运输作业流程VIP免费

运输作业流程_第1页
1/6
运输作业流程_第2页
2/6
运输作业流程_第3页
3/6
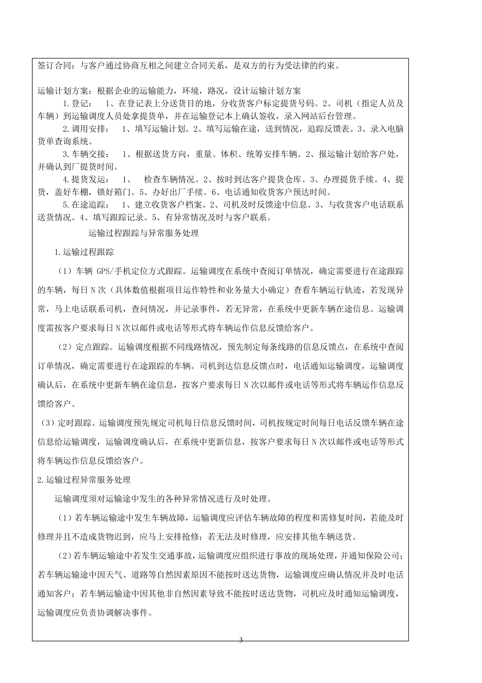
1 徐 州 工 程 学院 管理学院实验报告 实验课程名称 : 运输管理学 实验地点: 管理学院七楼机房 年 月至 年 月 专 业 物流工程 班 级 11 物流 1 学生姓名 张石磊 学 号 *********** 指导老师 张兵 2 实验报告 实验项目:运输管理 实验学时:4 学时 实验日期: 实验要求:画出运输流程图 实验内容:通过运输业务作业流程图图析运作流程 图2 -1 运输管理工作流程图 市场营销部 物流运输部 仓储部 客户 开始 按计划组织运输 凭运单取货 填写货物运单 运输计划与方案 签订合同 中途发生意外事故 调整运输方案 继续组织运输 到货 签字 准备货物 配合 发货 在运单上签字 结束 3 签订合同:与客户通过协商互相之间建立合同关系,是双方的行为受法律的约束。 运输计划方案:根据企业的运输能力,环境,路况,设计运输计划方案 1.登记: 1、在登记表上分送货目的地,分收货客户标定提货号码。2、司机(指定人员及车辆)到运输调度人员处拿提货单,并在运输登记本上确认签收,录入网站后台管理。 2.调用安排: 1、填写运输计划。2、填写运输在途,送到情况,追踪反馈表。3、录入电脑货单查询系统。 3.车辆交接: 1、根据送货方向,重量、体积、统筹安排车辆。2、报运输计划给客户处,并确认到厂提货时间。 4.提货发运: 1、 检查车辆情况。2、按时到达客户提货仓库。3、办理提货手续。4、提货,盖好车棚,锁好箱门。5、办好出厂手续。6、电话通知收货客户预达时间。 5.在途追踪: 1、建立收货客户档案。2、司机及时反馈途中信息。3、与收货客户电话联系送货情况。4、填写跟踪记录。5、有异常情况及时与客户联系。 运输过程跟踪与异常服务处理 1.运输过程跟踪 (1)车辆 GPS/手机定位方式跟踪。运输调度在系统中查阅订单情况,确定需要进行在途跟踪的车辆,每日 N 次 (具 体数 值 根据项 目运作 特 性 和 业务量大 小 确定)查看 车辆运行轨 迹 ,若 发现 异常,马 上电话联系司机,查问 情况,并记录事 件 ,若 无 异常,在系统中更 新 车辆在途信息。运输调度需按客户要求 每日 N 次 以 邮 件 或 电话等 形 式将 车辆运作 信息反馈给客户。 (2)定点 跟踪。运输调度根据不 同线 路情况,预先 制 定每条 线 路的信息反馈点 ,在系统中查阅订单情况,确定需要进行在途跟踪的车辆。司机到达信息反馈点 时,电话通知运输调...

1、当您付费下载文档后,您只拥有了使用权限,并不意味着购买了版权,文档只能用于自身使用,不得用于其他商业用途(如 [转卖]进行直接盈利或[编辑后售卖]进行间接盈利)。
2、本站所有内容均由合作方或网友上传,本站不对文档的完整性、权威性及其观点立场正确性做任何保证或承诺!文档内容仅供研究参考,付费前请自行鉴别。
3、如文档内容存在违规,或者侵犯商业秘密、侵犯著作权等,请点击“违规举报”。

碎片内容

运输作业流程

您可能关注的文档

小辰3+ 关注
实名认证
内容提供者

出售各种资料和文档

确认删除?
VIP
微信客服
  • 扫码咨询
会员Q群
  • 会员专属群点击这里加入QQ群
客服邮箱
回到顶部