电脑桌面
添加小米粒文库到电脑桌面
安装后可以在桌面快捷访问

通信基站维护日常巡检作业管控方案VIP免费

通信基站维护日常巡检作业管控方案_第1页
1/6
通信基站维护日常巡检作业管控方案_第2页
2/6
通信基站维护日常巡检作业管控方案_第3页
3/6
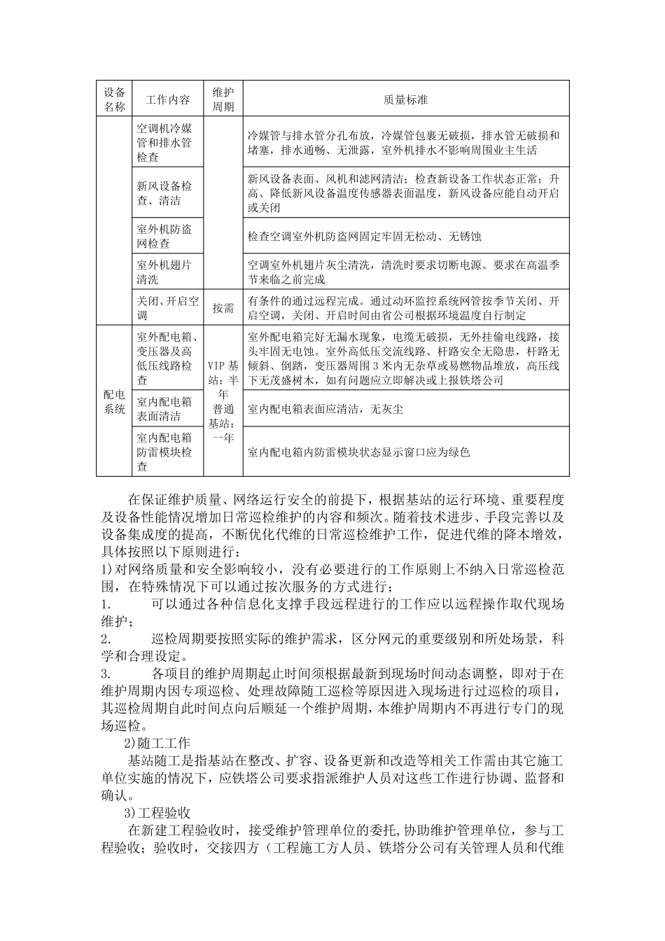
日常巡检作业管控方案 日常巡检维护工作 基站设备及配套的日常巡检维护当充分结合故障处理、基站发电、随工等工作开展,同时巡检维护内容和周期应不低于下表要求: 设备名称 工作内容 维护周期 质量标准 机房环境 检查基站内外环境 VIP 基站:半年 普通基站:一年 检查基站内外安全状况,机房内外设备、设施有无受损痕迹;检查基站道路畅通,基站内外环境整洁通畅,基站机房及院墙外 2米内无杂物、杂草及易燃物品。机房内环境温度检查 清洁基站内外环境卫生 清扫基站内外墙面、地面、走线架等环境卫生,清理院内杂物,保证干净无积灰,疏通院墙出水孔洞,防止积水。基站院门锁孔加油、除锈 照明墙电 机房配备照明设施、电源插座无裂痕可正常使用 房屋安全检查 检查基站房屋、围墙无倾斜、裂缝、外砖剥落等现象,地板无下陷;检查基站机房屋顶无渗漏,墙面涂层无脱落、渗水、起碱,地面无积水;机房防盗门可正常开启、门锁完 好 、主 体 无锈蚀 ,检查基站机房门窗 密 封 良 好 ,孔洞防火 封 堵 严 实 消 防设备检查 消 防设备配置 满 足 机房使用要求,并 在 使用有效 期之 内,压 力 正常。对 安装 有 DKL 等自 动 灭 火 系 统 的基站还 应按 其 维护和使用说明检查告 警 指 示 是 否 正常等 机房内走线检查 检查线缆 无混 合敷 设、走线无缠 绕 、无脱落、无接 头 ;标签 齐 全、内容清晰 、描 述 规 范 准确 机房室 内外警 示 标志 检查 机房内按 照求粘 贴 以 下标示 标牌 ( 至 少 包 括 但 不限 于) :安全责任 牌 、禁 止吸 烟 、严 谨 烟 火 、防雷 设备注 意 保护、灭 火 器 等标牌 开关电源 风 扇 检查 整流 模 块 风 扇 运 行 正常,无噪 声 和停 转 现象。 开关 电源设备清洁 清洁开关 电源表面 防雷 模 块 检查 检查开关 电源内防雷 模 块 状态 显 示 窗 口 应为 绿 色 蓄 电池 电池 外观 检查及清洁 检查电池 壳 体 有无变 形 、破 裂、漏酸 等问 题 ,发现问 题 应使用同型 号 单 体 蓄 电池 更 换 ;使用木 柄 毛 刷 清洁电池 组 表面 极 柱 、连 接 条检查 检查极 柱 、连 接 条 有否 氧 化 或 腐 蚀 现象,发现问 题 应作清洁及降阻 处理 蓄 电池 连 接线、地线检查 蓄 电池 连 接 线及地线应连 接...

1、当您付费下载文档后,您只拥有了使用权限,并不意味着购买了版权,文档只能用于自身使用,不得用于其他商业用途(如 [转卖]进行直接盈利或[编辑后售卖]进行间接盈利)。
2、本站所有内容均由合作方或网友上传,本站不对文档的完整性、权威性及其观点立场正确性做任何保证或承诺!文档内容仅供研究参考,付费前请自行鉴别。
3、如文档内容存在违规,或者侵犯商业秘密、侵犯著作权等,请点击“违规举报”。

碎片内容

通信基站维护日常巡检作业管控方案

您可能关注的文档

确认删除?
VIP
微信客服
  • 扫码咨询
会员Q群
  • 会员专属群点击这里加入QQ群
客服邮箱
回到顶部