电脑桌面
添加小米粒文库到电脑桌面
安装后可以在桌面快捷访问

有线电视系统设计方案VIP免费

有线电视系统设计方案_第1页
1/6
有线电视系统设计方案_第2页
2/6
有线电视系统设计方案_第3页
3/6
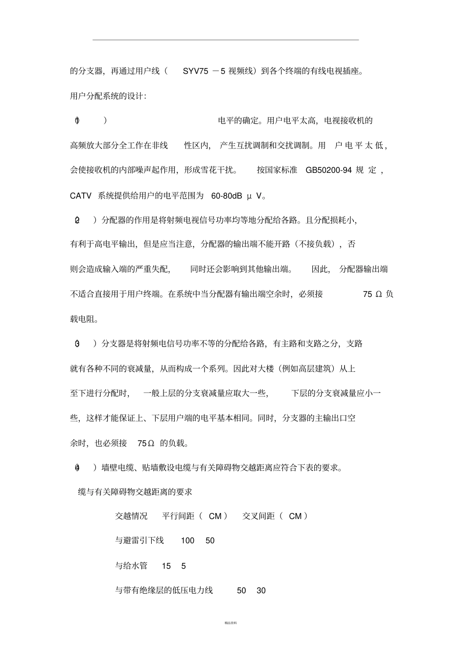
有线电视系统设计方案1.1. 系统设计有线电视系统(CATV 系统)一般由前端、干线传输和用户分配三个部分组成。有线电视系统前端信号经放大器进入分配网络,分配传输系统采用同轴电缆射频传输方式。 分配网络全部采用分配分支方式,一方面可以有效地抑制反射信号,另一方面由于终端是和分配分支独立连接的,终端与终端之间不互相影响,便于维修和以后的收费管理。设计中将所选分支分配器均选用双向的,整个系统具有双向传输功能。为使系统耐老化,全部电缆采用物理发泡同轴电缆。精品资料前端系统部分设计CATV 系统的前端部分包括自播节目设备、卫星电视接收设备、导频信号发生器、调制器、混合器以及连接线缆等部件。前端信号的来源一般有三种:①市有线电视的信号②卫星地面接收的信号③各种自办节目信号根据客户的需求,前端系统我们一般不作设计,前端信号直接从当地有线电视网引入, 电平不低于90dB 。前端部分预留卫星电视信号接口,便于以后系统的升级与扩展. 干线部分设计干线传输部分是把前端接收的电视信号传输给用户分配系统的一系列传输设备 .自前端至各建筑物的传输部分为干线传输部分, 干线传输电缆采用SYV75-9 同轴电缆 .若干线距离较长,为了保证末端信号有足够高的电平,需要加入干线放大器以补偿电缆的衰减.电缆对信号的衰减基本上与信号频率的平方根成正比 ,故有时需要加入均衡器以补偿干线部分的频谱特性,保证干线末端的各频道信号电平基本相同. 用户分配部分设计用户分配是CATV 系统的最后部分,主要包括放大器(宽带放大器等)、分配器、分支器、 系统输出端以及电缆线路等,它的最终目的是向所有用户提供电平大致相等的优质电视信号。有线电视前端信号经放大器进入分配网络,前端信号进入办公楼一层的分配器,再由分支干线(SYV75 -9 视频线)引至各楼层精品资料的分支器,再通过用户线(SYV75 -5 视频线)到各个终端的有线电视插座。用户分配系统的设计:(1))电平的确定。用户电平太高,电视接收机的高频放大部分全工作在非线性区内, 产生互扰调制和交扰调制。用户 电 平 太 低 ,会使接收机的内部噪声起作用,形成雪花干扰。按国家标准GB50200-94 规 定 ,CATV 系统提供给用户的电平范围为60-80dB μ V。(2))分配器的作用是将射频电视信号功率均等地分配给各路。且分配损耗小,有利于高电平输出,但是应当注意,分配器的输出端不能开路(不接负载),否则会造成输入端的严重失配,同...

1、当您付费下载文档后,您只拥有了使用权限,并不意味着购买了版权,文档只能用于自身使用,不得用于其他商业用途(如 [转卖]进行直接盈利或[编辑后售卖]进行间接盈利)。
2、本站所有内容均由合作方或网友上传,本站不对文档的完整性、权威性及其观点立场正确性做任何保证或承诺!文档内容仅供研究参考,付费前请自行鉴别。
3、如文档内容存在违规,或者侵犯商业秘密、侵犯著作权等,请点击“违规举报”。

碎片内容

有线电视系统设计方案

您可能关注的文档

确认删除?
VIP
微信客服
  • 扫码咨询
会员Q群
  • 会员专属群点击这里加入QQ群
客服邮箱
回到顶部