电脑桌面
添加小米粒文库到电脑桌面
安装后可以在桌面快捷访问

施工图设计人员考核实施细则VIP免费

施工图设计人员考核实施细则_第1页
1/5
施工图设计人员考核实施细则_第2页
2/5
施工图设计人员考核实施细则_第3页
3/5
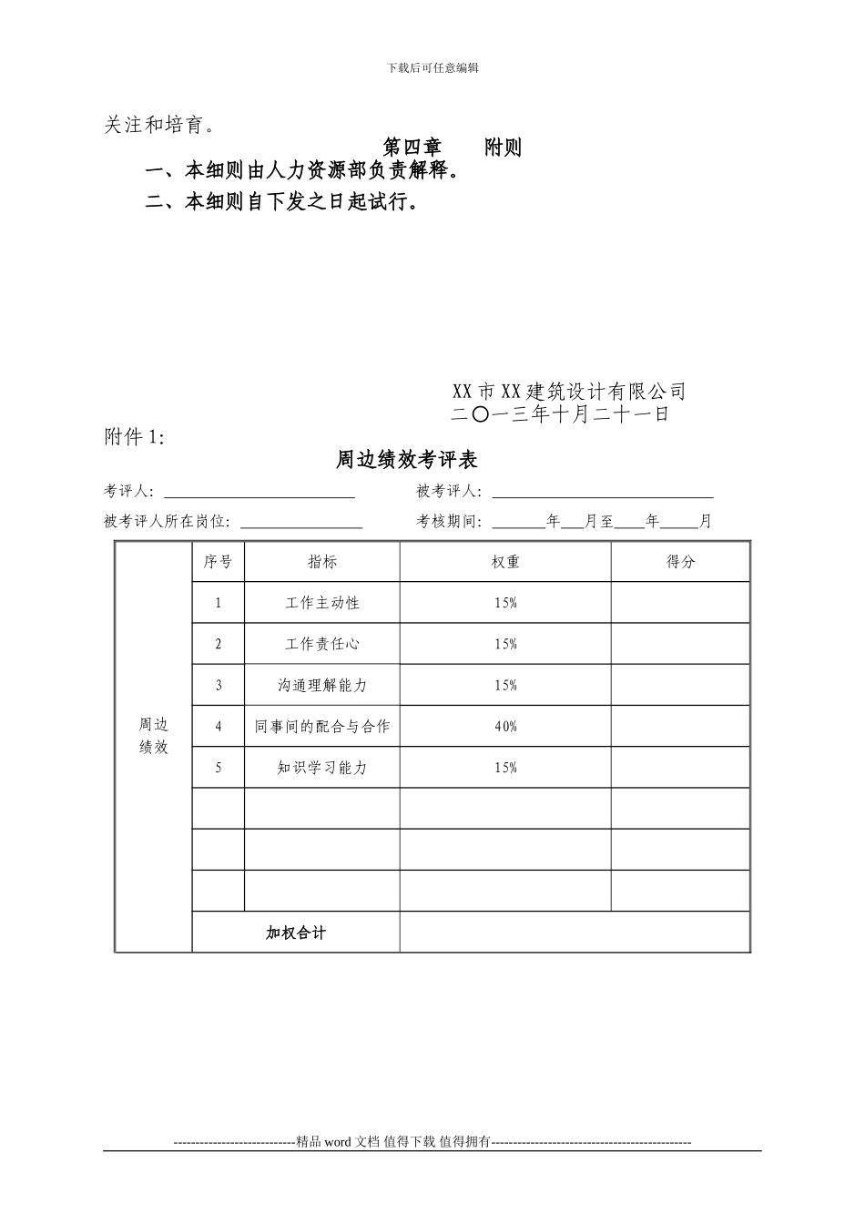
下载后可任意编辑XX 市 XX 建筑设计有限公司年度评优考核细则(设计人员适用)第一章 总则一、考核目的1、通过目标逐级分解和考核,促进公司经营目标的实现;2、通过绩效考核促进上下级沟通和各部门间的团队协作精神;3、通过评价员工的工作绩效、态度、能力和素养,帮助员工提升自身工作水平和综合素养水平,从而有效提升公司的整体绩效和整体员工素养。二、考核原则1、以提高员工绩效为导向2、定性与定量考核相结合3、多维度考核三、考核主体:考核主体分为直接上级、直接下级,不同的考核维度对应不同的考核主体,见下表五考核反馈人力资源部将依据最终考核结果形成考核报告上报总经理批阅;员工个人考核结果将以“反馈函”的形式反馈到员工手中,并积极督促员工根据考核结果查漏补缺,改进自身工作方法、提高工作效率,进而实现公司整体绩效提升的目的。第二章 考核内容一、考核核算1、排名原则本考核结果最终以面积进行体现,即各项考核得分最终也转化为面积并以面积大小,按人员类别进行最终排名。2、建筑分类原则不同的建筑类别其面积核算比例参照《XX 市 XX 建筑设计有限公司薪酬制度》建筑分类,详见下表:类型厂区普通住宅别墅洋房商业综合体----------------------------精品 word 文档 值得下载 值得拥有----------------------------------------------考核对象考核主体项目负责总经理、项目内各专业设计人员设计人员总经理、各专业设计人员下载后可任意编辑核算系数0.651233、单项否决项若设计项目出现重大失误,造成恶劣影响,则直接责任人的该项目设计面积清零。若直接责任人为一般设计人员,则该项目相关专业负责人和项目负责人应承担连带责任,其面积核算比例由总经理及人力资源部共同协商确定。二、项目负责人1、计算公式:考核成绩=∑年度负责项目面积×建筑类别系数×综合考评系数/100综合考评得分=周边考核得分×50%+总经理考核得分×50%+加分项得分(含年度关键事件得分)注:加分项主要指年度内员工为完成工作而做出的奉献;关键时侯能挺身为团对解决问题;如未休年休假及全年无请假等等;主要指此书面材料由员工个人申报,人力资源部负责收集并统计;原则上加分项总分不超过五分,具体加分情况由总经理与人力资源部讨论后决定。三、设计人员1、计算公式:考核成绩=∑年度设计项目面积×建筑类别系数×综合考评系数/100综合考评得分=周边考核得分×50%+总经理考核得分×50%+加分项得分(含年度关键...

1、当您付费下载文档后,您只拥有了使用权限,并不意味着购买了版权,文档只能用于自身使用,不得用于其他商业用途(如 [转卖]进行直接盈利或[编辑后售卖]进行间接盈利)。
2、本站所有内容均由合作方或网友上传,本站不对文档的完整性、权威性及其观点立场正确性做任何保证或承诺!文档内容仅供研究参考,付费前请自行鉴别。
3、如文档内容存在违规,或者侵犯商业秘密、侵犯著作权等,请点击“违规举报”。

碎片内容

施工图设计人员考核实施细则

您可能关注的文档

确认删除?
VIP
微信客服
  • 扫码咨询
会员Q群
  • 会员专属群点击这里加入QQ群
客服邮箱
回到顶部