电脑桌面
添加小米粒文库到电脑桌面
安装后可以在桌面快捷访问

栈桥施工方案及计算书VIP免费

栈桥施工方案及计算书_第1页
1/9
栈桥施工方案及计算书_第2页
2/9
栈桥施工方案及计算书_第3页
3/9
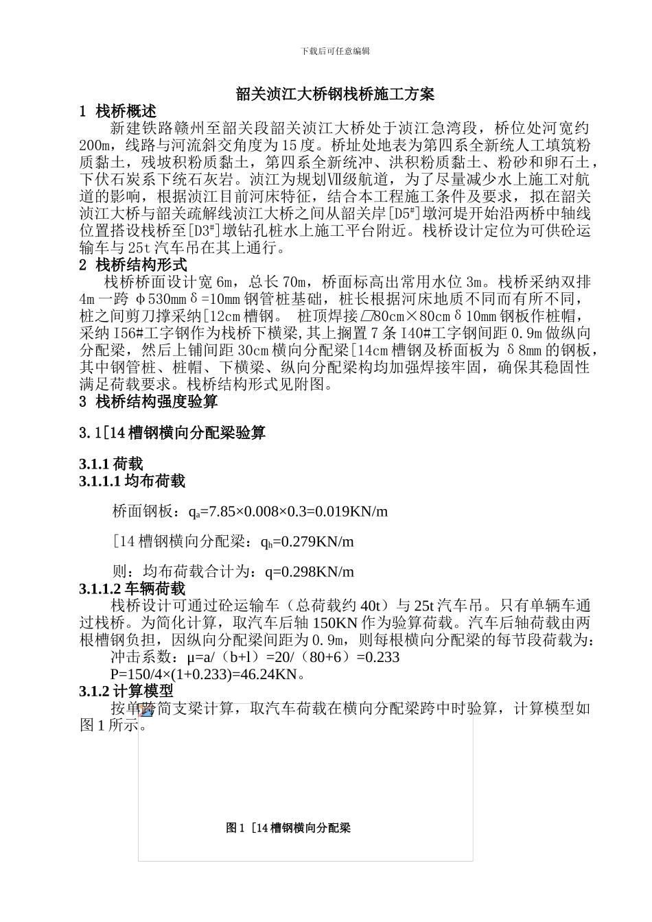
下载后可任意编辑韶关浈江大桥钢栈桥施工方案1 栈桥概述新建铁路赣州至韶关段韶关浈江大桥处于浈江急湾段,桥位处河宽约200m,线路与河流斜交角度为 15 度。桥址处地表为第四系全新统人工填筑粉质黏土,残坡积粉质黏土,第四系全新统冲、洪积粉质黏土、粉砂和卵石土,下伏石炭系下统石灰岩。浈江为规划Ⅶ级航道,为了尽量减少水上施工对航道的影响,根据浈江目前河床特征,结合本工程施工条件及要求,拟在韶关浈江大桥与韶关疏解线浈江大桥之间从韶关岸[D5#]墩河堤开始沿两桥中轴线位置搭设栈桥至[D3#]墩钻孔桩水上施工平台附近。栈桥设计定位为可供砼运输车与 25t 汽车吊在其上通行。2 栈桥结构形式 栈桥桥面设计宽 6m,总长 70m,桥面标高出常用水位 3m。栈桥采纳双排4m 一跨 φ530mmδ=10mm 钢管桩基础,桩长根据河床地质不同而有所不同,桩之间剪刀撑采纳[12cm 槽钢。 桩顶焊接□80cm×80cmδ10mm 钢板作桩帽,采纳 I56#工字钢作为栈桥下横梁,其上搁置 7 条 I40#工字钢间距 0.9m 做纵向分配梁,然后上铺间距 30cm 横向分配梁[14cm 槽钢及桥面板为 δ8mm 的钢板,其中钢管桩、桩帽、下横梁、纵向分配梁构均加强焊接牢固,确保其稳固性满足荷载要求。栈桥结构形式见附图。3 栈桥结构强度验算3.1[14 槽钢横向分配梁验算3.1.1 荷载3.1.1.1 均布荷载桥面钢板:qa=7.85×0.008×0.3=0.019KN/m[14 槽钢横向分配梁:qh=0.279KN/m则:均布荷载合计为:q=0.298KN/m3.1.1.2 车辆荷载栈桥设计可通过砼运输车(总荷载约 40t)与 25t 汽车吊。只有单辆车通过栈桥。为简化计算,取汽车后轴 150KN 作为验算荷载。汽车后轴荷载由两根槽钢负担,因纵向分配梁间距为 0.9m,则每根横向分配梁的每节段荷载为:冲击系数:μ=a/(b+l)=20/(80+6)=0.233P=150/4×(1+0.233)=46.24KN。3.1.2 计算模型按单跨简支梁计算,取汽车荷载在横向分配梁跨中时验算,计算模型如图 1 所示。图 1 [14 槽钢横向分配梁下载后可任意编辑3.1.3 弯矩验算Mmax=Pl/4+1/8×ql2=46.24×0.9/4+0.298×0.92/8=10.44KN.m[14 槽钢横向分配梁抗弯模量=0.0805×10-3m3σmax= Mmax /W=10.44KN.m/0.0805×10-3m3=129.7MPa<[σ0]满足要求。3.1.4 剪力验算Qmax=P/2+ql/2=23.26KNτmax=( QmaxSm)/(Imδ)=65.6Mpa<[τ]=100MPa满足要求。3.2 I40 工字钢纵向分配梁验算3.2.1 荷载3.2.1.1 均布荷载桥面钢板:qa=7.85×0.008×0.9=0.06KN/m[14 槽...

1、当您付费下载文档后,您只拥有了使用权限,并不意味着购买了版权,文档只能用于自身使用,不得用于其他商业用途(如 [转卖]进行直接盈利或[编辑后售卖]进行间接盈利)。
2、本站所有内容均由合作方或网友上传,本站不对文档的完整性、权威性及其观点立场正确性做任何保证或承诺!文档内容仅供研究参考,付费前请自行鉴别。
3、如文档内容存在违规,或者侵犯商业秘密、侵犯著作权等,请点击“违规举报”。

碎片内容

栈桥施工方案及计算书

您可能关注的文档

确认删除?
VIP
微信客服
  • 扫码咨询
会员Q群
  • 会员专属群点击这里加入QQ群
客服邮箱
回到顶部