电脑桌面
添加小米粒文库到电脑桌面
安装后可以在桌面快捷访问

电梯工程-监理细则VIP免费

电梯工程-监理细则_第1页
1/4
电梯工程-监理细则_第2页
2/4
电梯工程-监理细则_第3页
3/4
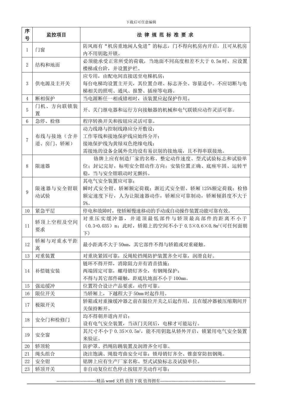
下载后可任意编辑电梯安装工程施工监理实施细则一、编制依据:1、有关电梯安装工程的施工图纸;2、建筑电梯安装工程施工及验收法律规范;二、电梯分部工程的质量控制目标:1、根据单位工程的质量目标为合格工程的要求,电梯分部工程的质量控制目标为合格。三、监理预控措施:1、建设工程所用电梯,必须是国家颁发生产许可证的厂家生产的有合格证的产品,国外进口的产品必须还有商检合格证明。2、监理应仔细核查下列产品的生产合格证:(1)电梯曳引装置;(2)导轨;(3)轿厢、导靴、门窗;(4)电气装置(电缆及控制柜);(5)电气保护装置(配件及设备)。3、严格对安装企业进行审查:(1)安装企业必须持有国家颁发的安装许可证,外省市电梯安装企业还应有市建委核发的《外地进晋安装企业临时安装许可证》和《外地进晋企业承(分)包工程施工证》。(2)安装单位还应有电梯安装营业执照,严格按规定的营业范围承揽工程。(3)安装企业必须有健全的质量保证体系和质量责任制度,并对安装质量负责。4、电梯设备开箱检查:外型、外观应与图纸相符,完好无变形、无损伤,另部件规格型号符合图纸要求,数量齐全。各传动、转动部分活动灵活,功能可靠。电梯制造企业必须提供如下的资料文件:(1)产品合格证;(2)机房布置图;(3)使用维护说明书(含润滑油汇总图表和电梯功能表);(4)电梯原理图及符号说明;(5)电气接线图;(6)部件安装图;(7)安装(调试)说明书;(8)安全部件:门锁装置、限速器、安全钳及缓冲器型式试验报告结论副本,限速器与渐近式安全钳的调试证书副本。5、工程项目监理工作按《工程建设管理规程》要求,施工技术资料管理按《建筑安装工程资料管理规程》的要求执行。6、深化施工现场,督促、检查、协调电梯专业与其它专业的配合关系,明确职责分工,及时指出工程中存在的问题,不留隐患。四、施工质量监控要点:电梯施工质量控制要点----------------------------精品 word 文档 值得下载 值得拥有----------------------------------------------下载后可任意编辑序号监控项目法 律 规 范 标 准 要 求1门窗防风雨有“机房重地闲人免进”的标志,门不得向机房内开启,且可从机房内不用钥匙开锁。2结构和地面必须能承受正常所受的荷载,当地面不同高度相差不大于 0.5m 时,应设置楼梯或台阶,并设置护栏。3供电源及主开关应专用,由配电间直接送至电梯机房;每台电梯均设置主开关,其位置合理、标志...

1、当您付费下载文档后,您只拥有了使用权限,并不意味着购买了版权,文档只能用于自身使用,不得用于其他商业用途(如 [转卖]进行直接盈利或[编辑后售卖]进行间接盈利)。
2、本站所有内容均由合作方或网友上传,本站不对文档的完整性、权威性及其观点立场正确性做任何保证或承诺!文档内容仅供研究参考,付费前请自行鉴别。
3、如文档内容存在违规,或者侵犯商业秘密、侵犯著作权等,请点击“违规举报”。

碎片内容

电梯工程-监理细则

确认删除?
VIP
微信客服
  • 扫码咨询
会员Q群
  • 会员专属群点击这里加入QQ群
客服邮箱
回到顶部