电脑桌面
添加小米粒文库到电脑桌面
安装后可以在桌面快捷访问

2025年电梯工程 监理细则VIP免费

2025年电梯工程 监理细则_第1页
1/4
2025年电梯工程 监理细则_第2页
2/4
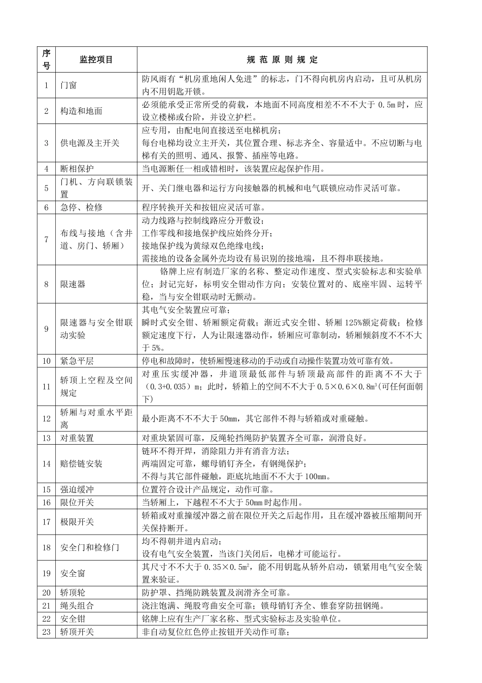
电梯安装工程施工监理实施细则一、编制根据:1、有关电梯安装工程的施工图纸;2、建筑电梯安装工程施工及验收规范;二、电梯分部工程的质量控制目的:1、根据单位工程的质量目的为合格工程的规定,电梯分部工程的质量控制目的为合格。三、监理预控方法:1、建设工程所用电梯,必须是国家颁发生产许可证的厂家生产的有合格证的产品,国外进口的产品必须尚有商检合格证明。2、监理应认真核查下列产品的生产合格证:(1)电梯曳引装置;(2)导轨;(3)轿厢、导靴、门窗;(4)电气装置(电缆及控制柜);(5)电气保护装置(配件及设备)。3、严格对安装公司进行审查:(1)安装公司必须持有国家颁发的安装许可证,外省市电梯安装公司还应有市建委核发的《外地进晋安装公司临时安装许可证》和《外地进晋公司承(分)包工程施工证》。(2)安装单位还应有电梯安装营业执照,严格按规定的营业范畴承揽工程。(3)安装公司必须有健全的质量确保体系和质量责任制度,并对安装质量负责。4、电梯设备开箱检查:外型、外观应与图纸相符,完好无变形、无损伤,另部件规格型号符合图纸规定,数量齐全。各传动、转动部分活动灵活,功效可靠。电梯制造公司必须提供以下的资料文献:(1)产品合格证;(2)机房布置图;(3)使用维护阐明书(含润滑油汇总图表和电梯功效表);(4)电梯原理图及符号阐明;(5)电气接线图;(6)部件安装图;(7)安装(调试)阐明书;(8)安全部件:门锁装置、限速器、安全钳及缓冲器型式实验报告结论副本,限速器与渐近式安全钳的调试证书副本。5、工程项目监理工作按《工程建设管理规程》规定,施工技术资料管理按《建筑安装工程资料管理规程》的规定执行。6、进一步施工现场,督促、检查、协调电梯专业与其它专业的配合关系,明确职责分工,及时指出工程中存在的问题,不留隐患。四、施工质量监控要点:电梯施工质量控制要点序号监控项目规 范 原 则 规 定1门窗防风雨有“机房重地闲人免进”的标志,门不得向机房内启动,且可从机房内不用钥匙开锁。2构造和地面必须能承受正常所受的荷载,本地面不同高度相差不不不大于 0.5m 时,应设立楼梯或台阶,并设立护栏。3供电源及主开关应专用,由配电间直接送至电梯机房;每台电梯均设立主开关,其位置合理、标志齐全、容量适中。不应切断与电梯有关的照明、通风、报警、插座等电路。4断相保护当电源断任一相或错相时,该装置应起保护作用。5门机、方向联锁装置开、关门继...

1、当您付费下载文档后,您只拥有了使用权限,并不意味着购买了版权,文档只能用于自身使用,不得用于其他商业用途(如 [转卖]进行直接盈利或[编辑后售卖]进行间接盈利)。
2、本站所有内容均由合作方或网友上传,本站不对文档的完整性、权威性及其观点立场正确性做任何保证或承诺!文档内容仅供研究参考,付费前请自行鉴别。
3、如文档内容存在违规,或者侵犯商业秘密、侵犯著作权等,请点击“违规举报”。

碎片内容

2025年电梯工程 监理细则

您可能关注的文档

确认删除?
VIP
微信客服
  • 扫码咨询
会员Q群
  • 会员专属群点击这里加入QQ群
客服邮箱
回到顶部