电脑桌面
添加小米粒文库到电脑桌面
安装后可以在桌面快捷访问

2025年儿童创意画教学计划VIP免费

2025年儿童创意画教学计划_第1页
1/3
2025年儿童创意画教学计划_第2页
2/3
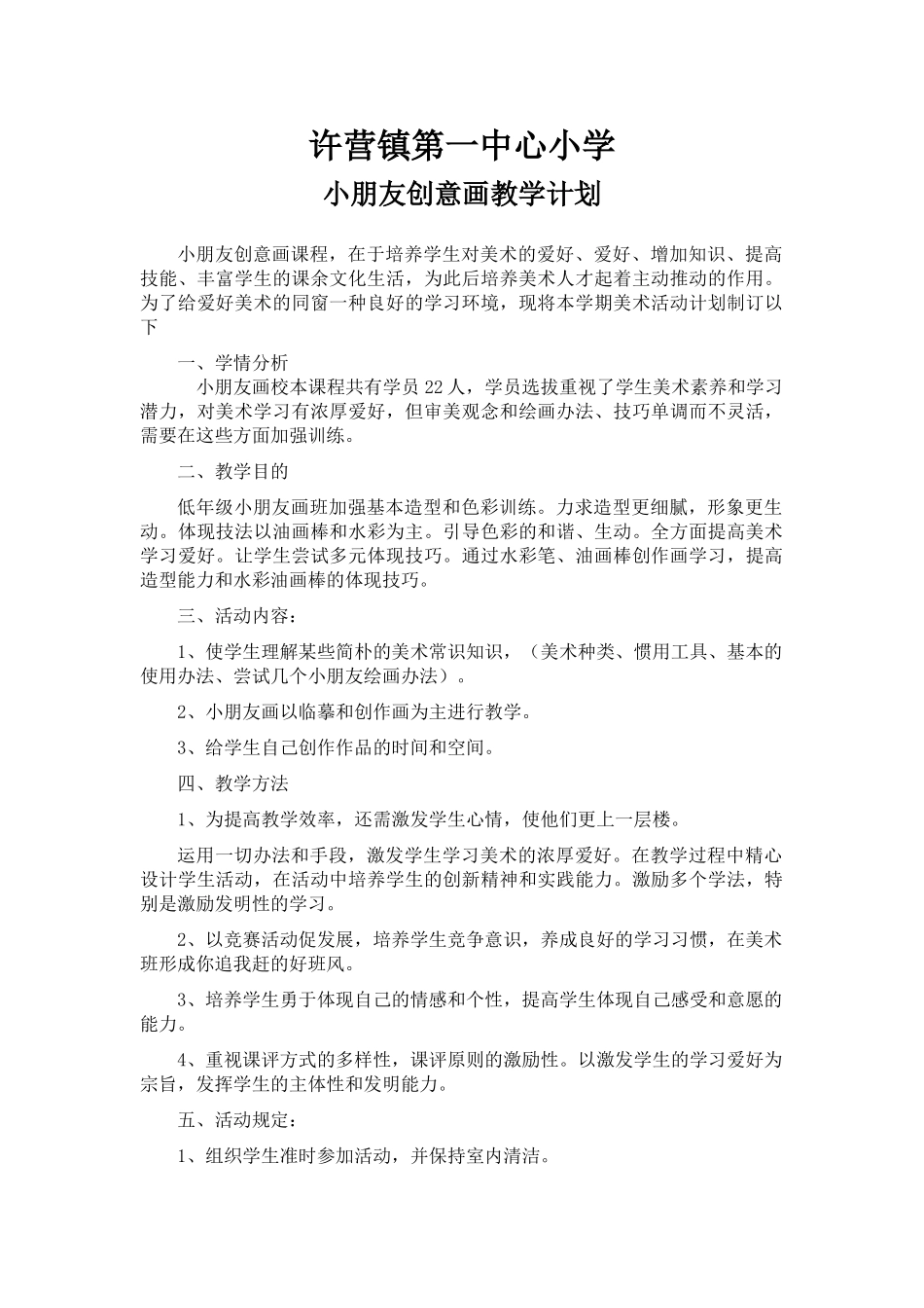
许营镇第一中心小学小朋友创意画教学计划 小朋友创意画课程,在于培养学生对美术的爱好、爱好、增加知识、提高技能、丰富学生的课余文化生活,为此后培养美术人才起着主动推动的作用。为了给爱好美术的同窗一种良好的学习环境,现将本学期美术活动计划制订以下一、学情分析 小朋友画校本课程共有学员 22 人,学员选拔重视了学生美术素养和学习潜力,对美术学习有浓厚爱好,但审美观念和绘画办法、技巧单调而不灵活,需要在这些方面加强训练。二、教学目的低年级小朋友画班加强基本造型和色彩训练。力求造型更细腻,形象更生动。体现技法以油画棒和水彩为主。引导色彩的和谐、生动。全方面提高美术学习爱好。让学生尝试多元体现技巧。通过水彩笔、油画棒创作画学习,提高造型能力和水彩油画棒的体现技巧。三、活动内容:1、使学生理解某些简朴的美术常识知识,(美术种类、惯用工具、基本的使用办法、尝试几个小朋友绘画办法)。2、小朋友画以临摹和创作画为主进行教学。3、给学生自己创作作品的时间和空间。四、教学方法1、为提高教学效率,还需激发学生心情,使他们更上一层楼。运用一切办法和手段,激发学生学习美术的浓厚爱好。在教学过程中精心设计学生活动,在活动中培养学生的创新精神和实践能力。激励多个学法,特别是激励发明性的学习。2、以竞赛活动促发展,培养学生竞争意识,养成良好的学习习惯,在美术班形成你追我赶的好班风。3、培养学生勇于体现自己的情感和个性,提高学生体现自己感受和意愿的能力。4、重视课评方式的多样性,课评原则的激励性。以激发学生的学习爱好为宗旨,发挥学生的主体性和发明能力。五、活动规定:1、组织学生准时参加活动,并保持室内清洁。2、每七天三下午第三节课进行活动,小构组员必须准时达成指定教室,届时点名。3、小朋友画组员应严格恪守纪律,不准在教室大声喧哗,不准做与美术学习无关的事。4、每次老师布置的作业,学生都应准时完毕上交。5、爱惜教室内的设施和用品。 教学计划表时间课程安排工具准备第 1 次美丽的小鸟一起飞彩笔画水彩笔、铅笔、橡皮第 2 次好吃的冰淇淋第 3 次大树的故事第 4 次我爱慕的玩具第 5 次大公鸡线描粗、细记号笔第 6 次胖胖的小猪第 7 次汽车第 8 次美丽的花蜡笔油画棒第 9 次夏天的风景第 10 次喜欢的水果第 11、12 次学校风景彩铅第 13、14 次可爱的动物第 15、16 次可爱的男孩

1、当您付费下载文档后,您只拥有了使用权限,并不意味着购买了版权,文档只能用于自身使用,不得用于其他商业用途(如 [转卖]进行直接盈利或[编辑后售卖]进行间接盈利)。
2、本站所有内容均由合作方或网友上传,本站不对文档的完整性、权威性及其观点立场正确性做任何保证或承诺!文档内容仅供研究参考,付费前请自行鉴别。
3、如文档内容存在违规,或者侵犯商业秘密、侵犯著作权等,请点击“违规举报”。

碎片内容

2025年儿童创意画教学计划

您可能关注的文档

确认删除?
VIP
微信客服
  • 扫码咨询
会员Q群
  • 会员专属群点击这里加入QQ群
客服邮箱
回到顶部