电脑桌面
添加小米粒文库到电脑桌面
安装后可以在桌面快捷访问

2025年会议管理办法VIP免费

2025年会议管理办法_第1页
1/2
2025年会议管理办法_第2页
2/2
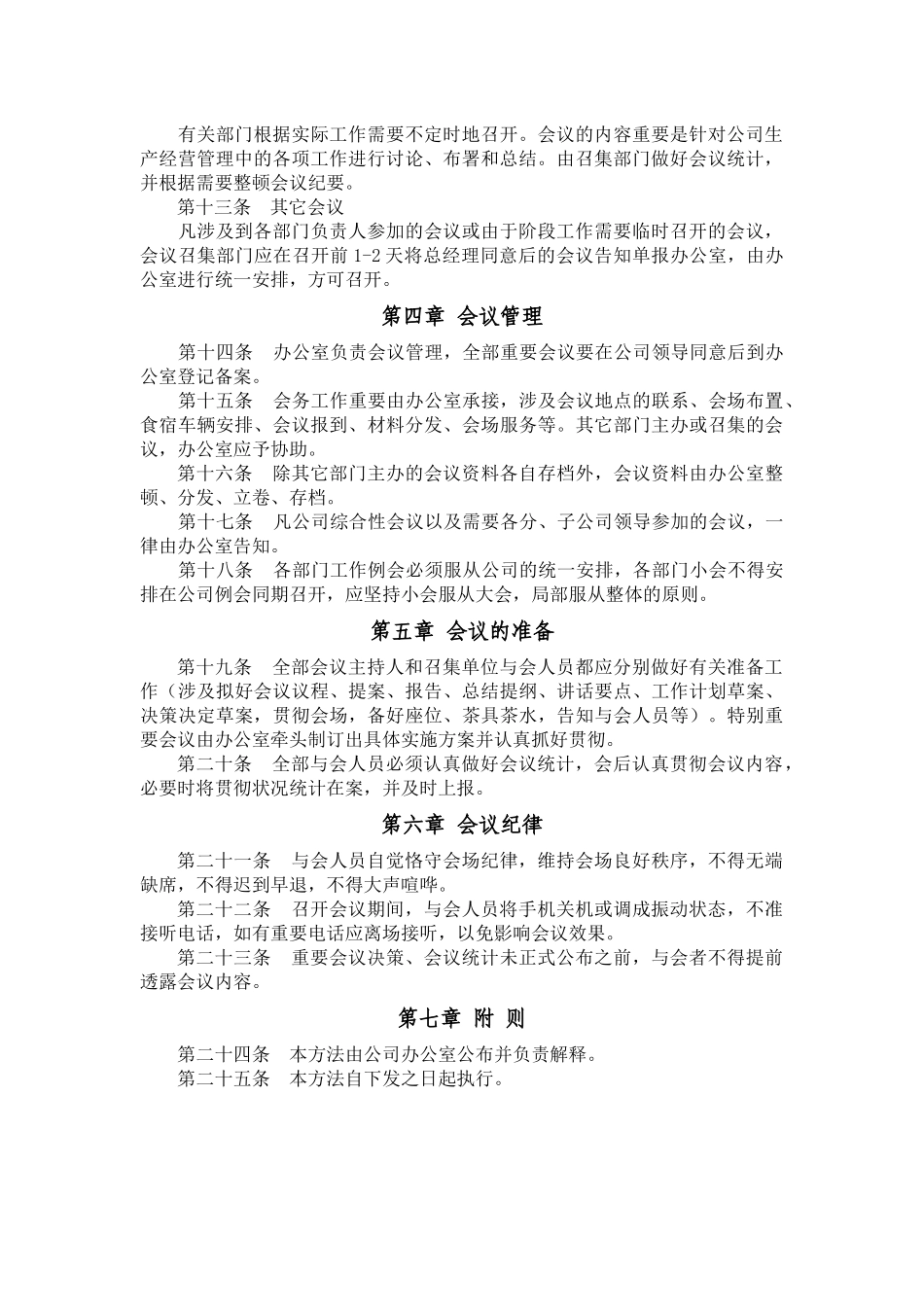
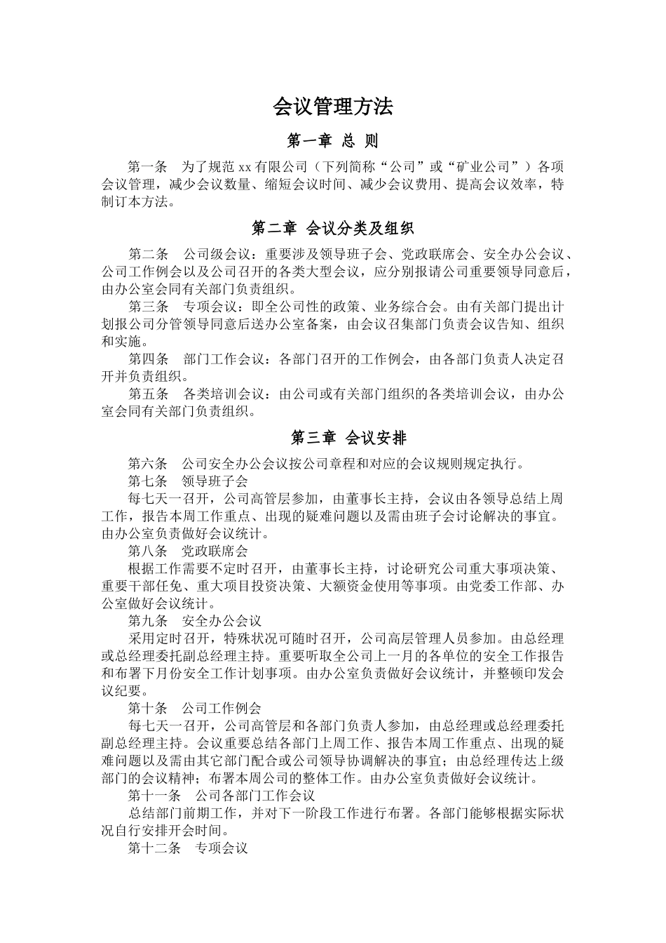
会议管理方法第一章 总 则第一条 为了规范 xx 有限公司(下列简称“公司”或“矿业公司”)各项会议管理,减少会议数量、缩短会议时间、减少会议费用、提高会议效率,特制订本方法。第二章 会议分类及组织 第二条 公司级会议:重要涉及领导班子会、党政联席会、安全办公会议、公司工作例会以及公司召开的各类大型会议,应分别报请公司重要领导同意后,由办公室会同有关部门负责组织。 第三条 专项会议:即全公司性的政策、业务综合会。由有关部门提出计划报公司分管领导同意后送办公室备案,由会议召集部门负责会议告知、组织和实施。 第四条 部门工作会议:各部门召开的工作例会,由各部门负责人决定召开并负责组织。 第五条 各类培训会议:由公司或有关部门组织的各类培训会议,由办公室会同有关部门负责组织。 第三章 会议安排 第六条 公司安全办公会议按公司章程和对应的会议规则规定执行。第七条 领导班子会每七天一召开,公司高管层参加,由董事长主持,会议由各领导总结上周工作,报告本周工作重点、出现的疑难问题以及需由班子会讨论解决的事宜。由办公室负责做好会议统计。第八条 党政联席会根据工作需要不定时召开,由董事长主持,讨论研究公司重大事项决策、重要干部任免、重大项目投资决策、大额资金使用等事项。由党委工作部、办公室做好会议统计。第九条 安全办公会议 采用定时召开,特殊状况可随时召开,公司高层管理人员参加。由总经理或总经理委托副总经理主持。重要听取全公司上一月的各单位的安全工作报告和布署下月份安全工作计划事项。由办公室负责做好会议统计,并整顿印发会议纪要。 第十条 公司工作例会 每七天一召开,公司高管层和各部门负责人参加,由总经理或总经理委托副总经理主持。会议重要总结各部门上周工作、报告本周工作重点、出现的疑难问题以及需由其它部门配合或公司领导协调解决的事宜;由总经理传达上级部门的会议精神;布署本周公司的整体工作。由办公室负责做好会议统计。 第十一条 公司各部门工作会议 总结部门前期工作,并对下一阶段工作进行布署。各部门能够根据实际状况自行安排开会时间。 第十二条 专项会议 有关部门根据实际工作需要不定时地召开。会议的内容重要是针对公司生产经营管理中的各项工作进行讨论、布署和总结。由召集部门做好会议统计,并根据需要整顿会议纪要。第十三条 其它会议 凡涉及到各部门负责人参加的会议或由于阶段工作需要临时召开的会议...

1、当您付费下载文档后,您只拥有了使用权限,并不意味着购买了版权,文档只能用于自身使用,不得用于其他商业用途(如 [转卖]进行直接盈利或[编辑后售卖]进行间接盈利)。
2、本站所有内容均由合作方或网友上传,本站不对文档的完整性、权威性及其观点立场正确性做任何保证或承诺!文档内容仅供研究参考,付费前请自行鉴别。
3、如文档内容存在违规,或者侵犯商业秘密、侵犯著作权等,请点击“违规举报”。

碎片内容

2025年会议管理办法

您可能关注的文档

确认删除?
VIP
微信客服
  • 扫码咨询
会员Q群
  • 会员专属群点击这里加入QQ群
客服邮箱
回到顶部