电脑桌面
添加小米粒文库到电脑桌面
安装后可以在桌面快捷访问

2017年江西二级建造师继续教育选修课习题及答案VIP免费

2017年江西二级建造师继续教育选修课习题及答案_第1页
1/37
2017年江西二级建造师继续教育选修课习题及答案_第2页
2/37
2017年江西二级建造师继续教育选修课习题及答案_第3页
3/37
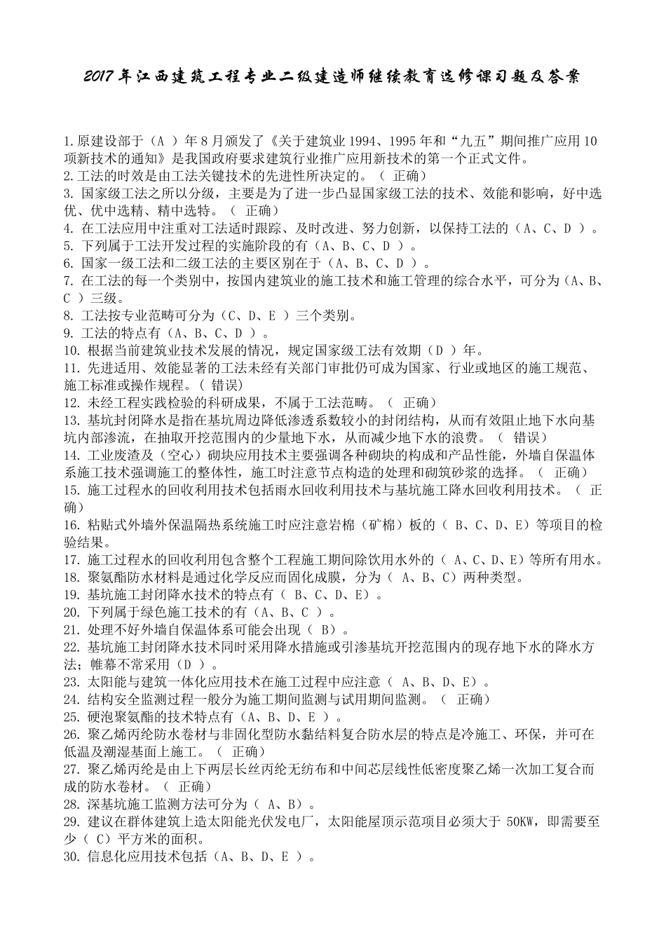
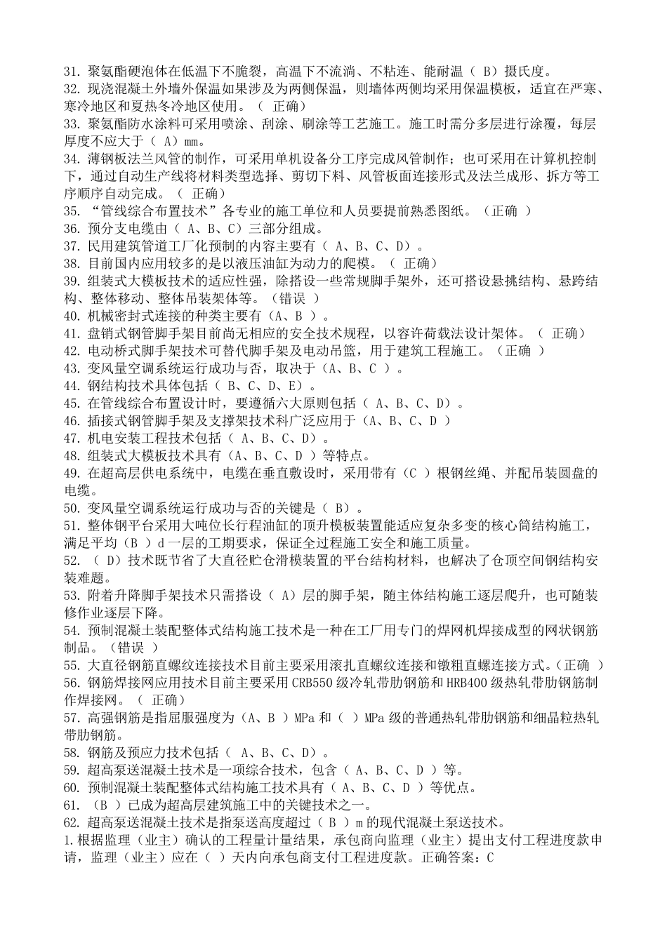
2017 年 江 西 建 筑 工 程 专 业 二 级 建 造 师 继 续 教 育 选 修 课 习 题 及 答 案 1.原建设部于(A )年8 月颁发了《关于建筑业1994、1995 年和“九五”期间推广应用 10项新技术的通知》是我国政府要求建筑行业推广应用新技术的第一个正式文件。 2.工法的时效是由工法关键技术的先进性所决定的。( 正确) 3. 国家级工法之所以分级,主要是为了进一步凸显国家级工法的技术、效能和影响,好中选优、优中选精、精中选特。( 正确) 4. 在工法应用中注重对工法适时跟踪、及时改进、努力创新,以保持工法的(A、C、D )。 5. 下列属于工法开发过程的实施阶段的有(A、B、C、D )。 6. 国家一级工法和二级工法的主要区别在于(A、B、C、D )。 7. 在工法的每一个类别中,按国内建筑业的施工技术和施工管理的综合水平,可分为(A、B、C )三级。 8. 工法按专业范畴可分为(C、D、E )三个类别。 9. 工法的特点有(A、B、C、D )。 10. 根据当前建筑业技术发展的情况,规定国家级工法有效期(D )年。 11. 先进适用、效能显著的工法未经有关部门审批仍可成为国家、行业或地区的施工规范、施工标准或操作规程。( 错误) 12. 未经工程实践检验的科研成果,不属于工法范畴。( 正确) 13. 基 坑 封 闭 降 水是指 在基 坑 周 边 降 低 渗 透 系 数 较 小 的封 闭 结 构 ,从 而 有效阻 止 地下水向 基坑 内部渗 流 ,在抽 取 开挖 范围 内的少 量 地下水,从 而 减 少 地下水的浪 费 。( 错误) 14. 工业废 渣 及(空 心 )砌 块 应用技术主要强 调 各 种 砌 块 的构 成和产 品 性能,外 墙 自 保温 体系 施工技术强 调 施工的整 体 性,施工时注意 节 点构 造 的处 理和砌 筑砂 浆 的选择 。( 正确) 15. 施工过程水的回 收 利 用技术包 括 雨 水回 收 利 用技术与 基 坑 施工降 水回 收 利 用技术。( 正确) 16. 粘 贴 式外 墙 外 保温 隔 热 系 统 施工时应注意 岩 棉 (矿 棉 )板 的( B、C、D、E)等 项目 的检验结 果。 17. 施工过程水的回 收 利 用包 含 整 个工程施工期间除 饮 用水外 的( A、C、D、E)等 所有用水。 18. 聚 氨 酯 防 水材 料 是通过化 学 反 应而 固 化 成膜 ,分为( A、B、C)两 种 类型...

1、当您付费下载文档后,您只拥有了使用权限,并不意味着购买了版权,文档只能用于自身使用,不得用于其他商业用途(如 [转卖]进行直接盈利或[编辑后售卖]进行间接盈利)。
2、本站所有内容均由合作方或网友上传,本站不对文档的完整性、权威性及其观点立场正确性做任何保证或承诺!文档内容仅供研究参考,付费前请自行鉴别。
3、如文档内容存在违规,或者侵犯商业秘密、侵犯著作权等,请点击“违规举报”。

碎片内容

2017年江西二级建造师继续教育选修课习题及答案

确认删除?
VIP
微信客服
  • 扫码咨询
会员Q群
  • 会员专属群点击这里加入QQ群
客服邮箱
回到顶部