电脑桌面
添加小米粒文库到电脑桌面
安装后可以在桌面快捷访问

(完整版)早期教育专业人才培养方案VIP免费

(完整版)早期教育专业人才培养方案_第1页
1/13
(完整版)早期教育专业人才培养方案_第2页
2/13
(完整版)早期教育专业人才培养方案_第3页
3/13
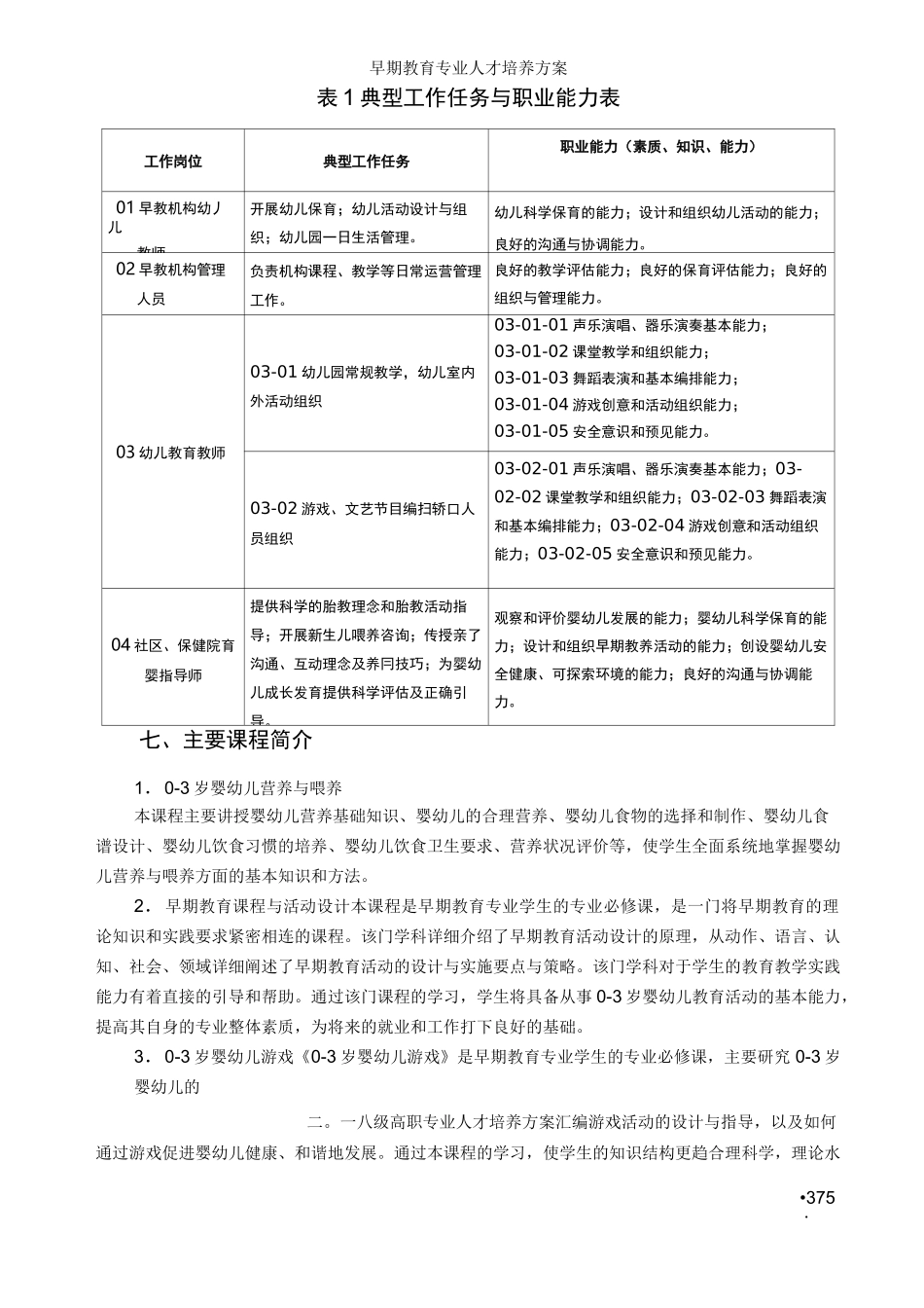
•373・早期教育专业人才培养方案早期教育专业人才培养方案一、专业名称与代码(一)专业名称:早期教育(二)专业代码:670101K二、入学要求高中阶段教育毕业生或具有同等学力者。三、修业年限全日制 3 年。实行弹性学制,学生可通过学分认定、积累、转换等办法,在 2-6 年内完成学业。四、职业面向所属专业大类(代码)所属专业类(代码)对应行业(代码)主要职业类别(代码)主要岗位类别(或技术领域)职业资格证书或技能等级证书举例6701670101K8310幼儿教师(2-09-05-00)特殊教育教师(2-09-06-00)幼儿教育教师、婴幼儿发展引导员、育婴员、保育员幼儿园教师资格证、育婴师(中级、高级)、保育员(中级、高级)、营养师(中级、高级)、普通话证五、培养目标及培养规格(一)培养目标培养思想政治坚定、德技并修、全面发展,适应早期儿童教育以及社区和家庭教育需要,具有良好师德与科学人文素质,掌握系统的早期教育理论、科学的婴幼儿养护等知识和技术技能,面向托幼机构、早教机构、社区、家庭教育咨询机构等相关服务部门,能够从事婴幼儿保育和教育、早期教育行政管理、家庭教育咨询与指导等工作领域的高素质技术技能人才。(二)培养规格1.素质(1)思想政治素质贯彻党和国家教育方针政策,遵守教育法律法规;具有健康的体质、良好的心理素质;热爱学前教育事业,为人师表,具有良好的职业道德修养、职业理想和敬业精神。二。一八级高职专业人才培养方案汇编•374・•375・早期教育专业人才培养方案表 1 典型工作任务与职业能力表工作岗位典型工作任务职业能力(素质、知识、能力)01 早教机构幼丿儿教师开展幼儿保育;幼儿活动设计与组织;幼儿园一日生活管理。幼儿科学保育的能力;设计和组织幼儿活动的能力;良好的沟通与协调能力。02 早教机构管理人员负责机构课程、教学等日常运营管理工作。良好的教学评估能力;良好的保育评估能力;良好的组织与管理能力。03 幼儿教育教师03-01 幼儿园常规教学,幼儿室内外活动组织03-01-01 声乐演唱、器乐演奏基本能力;03-01-02 课堂教学和组织能力;03-01-03 舞蹈表演和基本编排能力;03-01-04 游戏创意和活动组织能力;03-01-05 安全意识和预见能力。03-02 游戏、文艺节目编扫轿口人员组织03-02-01 声乐演唱、器乐演奏基本能力;03-02-02 课堂教学和组织能力;03-02-03 舞蹈表演和基本编排能力;03-02-04 游戏创意和活动组织能力;03-02-05 安全意识和预见能力。04 ...

1、当您付费下载文档后,您只拥有了使用权限,并不意味着购买了版权,文档只能用于自身使用,不得用于其他商业用途(如 [转卖]进行直接盈利或[编辑后售卖]进行间接盈利)。
2、本站所有内容均由合作方或网友上传,本站不对文档的完整性、权威性及其观点立场正确性做任何保证或承诺!文档内容仅供研究参考,付费前请自行鉴别。
3、如文档内容存在违规,或者侵犯商业秘密、侵犯著作权等,请点击“违规举报”。

碎片内容

(完整版)早期教育专业人才培养方案

您可能关注的文档

确认删除?
VIP
微信客服
  • 扫码咨询
会员Q群
  • 会员专属群点击这里加入QQ群
客服邮箱
回到顶部