电脑桌面
添加小米粒文库到电脑桌面
安装后可以在桌面快捷访问

2024年燃气燃烧应用重点VIP免费

2024年燃气燃烧应用重点_第1页
1/9
2024年燃气燃烧应用重点_第2页
2/9
2024年燃气燃烧应用重点_第3页
3/9
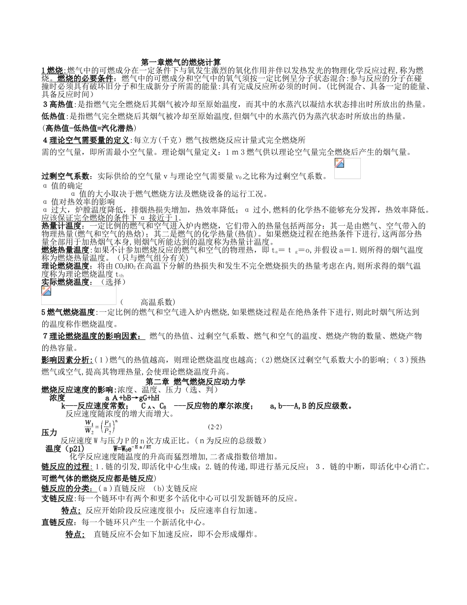
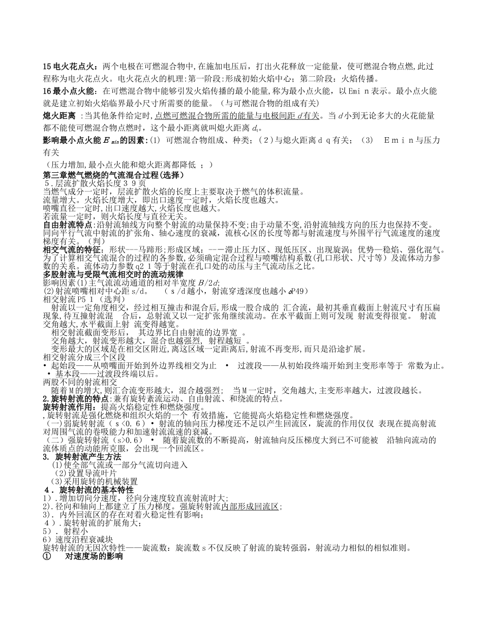
第一章燃气的燃烧计算1燃烧:燃气中的可燃成分在一定条件下与氧发生激烈的氧化作用并伴以发热发光的物理化学反应过程,称为燃烧。燃烧的必要条件:燃气中的可燃成分和空气中的氧气须按一定比例呈分子状态混合:参与反应的分子在碰撞时必须具有破坏旧分子和生成新分子所需的能量:具有完成反应所必须的时间。(比例混合、具备一定的能量、具备反应时间)3高热值:是指燃气完全燃烧后其烟气被冷却至原始温度,而其中的水蒸汽以凝结水状态排出时所放出的热量。低热值:是指燃气完全燃烧后其烟气被冷却至原始温度,但烟气中的水蒸汽仍为蒸汽状态时所放出的热量。(高热值-低热值=汽化潜热)4理论空气需要量的定义:每立方(千克)燃气按燃烧反应计量式完全燃烧所需的空气量,即所需最小空气量。理论烟气量定义:1m3燃气供以理论空气量完全燃烧后产生的烟气量。过剩空气系数:实际供给的空气量v与理论空气需要量v0之比称为过剩空气系数。α值的确定α值的大小取决于燃气燃烧方法及燃烧设备的运行工况。α值对热效率的影响α过大,炉膛温度降低,排烟热损失增加,热效率降低;α过小,燃料的化学热不能够充分发挥,热效率降低。应该保证完全燃烧的条件下α接近于1.热量计温度:一定比例的燃气和空气进入炉内燃烧,它们带入的热量包括两部分:其一是由燃气、空气带入的物理热量(燃气和空气的热焓);其二是燃气的化学热量(热值)。如果燃烧过程在绝热条件下进行,这两部分热量全部用于加热烟气本身,则烟气所能达到的温度称为热量计温度。燃烧热量温度:如果不计参加燃烧反应的燃气和空气的物理热,即ta=tg=o,并假设a=1.则所得的烟气温度称为燃烧热量温度。(只与燃气组分有关)理论燃烧温度:将由CO2HO2在高温下分解的热损失和发生不完全燃烧损失的热量考虑在内,则所求得的烟气温度称为理论燃烧温度tth实际燃烧温度:(选择)(高温系数)5燃气燃烧温度:一定比例的燃气和空气进入炉内燃烧,如果燃烧过程是在绝热条件下进行,则此时烟气所达到的温度称作燃烧温度。7理论燃烧温度的影响因素:燃气的热值、过剩空气系数、燃气和空气的温度、燃烧产物的数量、燃烧产物的热容量。影响因素分析:(1)燃气的热值越高,则理论燃烧温度也越高;(2)燃烧区过剩空气系数大小的影响;(3)预热燃气或空气,提高其物理热量,会使理论燃烧温度升高。第二章燃气燃烧反应动力学燃烧反应速度的影响:浓度、温度、压力(选、判)浓度aA+bB→gG+hHk---反应速度常数;CA、CB---反应物的摩尔浓度;a,b---A,B的反应级数。反应速度随浓度的增大而增大。压力反应速度W与压力P的n次方成正比。(n为反应的总级数)温度(p21)W=W0e-Ea/RT化学反应速度随温度的升高而猛烈增加,二者成指数倍增加。链反应的过程:1.链的引发,即活化中心生成;2.链的传递,即进行基元反应;3.链的中断,即活化中心消亡。可燃气体的燃烧反应都是链反应)链反应的分类:(a)直链反应(b)支链反应支链反应:每一个链环中有两个和更多个活化中心可以引发新链环的反应。特点;反应开始阶段反应速度很小;反应速率自行加速。直链反应:每一个链环只产生一个新活化中心。特点;直链反应不会如下加速反应,即不会形成爆炸。10着火的概念:由稳定的氧化反应转变为不稳定的氧化反应而引起燃烧的一瞬间,称为着火。着火的两种类型:支链着火:由于系统的活化中心浓度的变化引起的着火;热力着火:由于系统的热力条件变化引起的着火.12支链反应与压力的关系:压力下限(B点)、压力上限(C点)压力下限:与混合物组成和容器形状有关;与温度关系不大。压力上限:与温度有关,温度高,压力高;与容器形状无关;对惰性杂质敏感;只有当压力处于下限和上限之间时,支链反应的活化中心的增加速度才会超过其销毁速度,反应才会自动加速,引起燃烧和爆炸。氢氧混合物存在一个着火半岛(简答题)L——产热曲线;M——散热曲线;交点1,温度较低;若系统温度升高,散热大于产热,回到1点;若系统温度降低,产热大于散热,温度重又升高到1点。点1是稳定的平衡状态——缓慢氧化,熄火状态。交点2,温度较高;若系统温度升高,产热会进一步大于产热,离开2点,温度进一步升高;若系统温度降低,散热...

1、当您付费下载文档后,您只拥有了使用权限,并不意味着购买了版权,文档只能用于自身使用,不得用于其他商业用途(如 [转卖]进行直接盈利或[编辑后售卖]进行间接盈利)。
2、本站所有内容均由合作方或网友上传,本站不对文档的完整性、权威性及其观点立场正确性做任何保证或承诺!文档内容仅供研究参考,付费前请自行鉴别。
3、如文档内容存在违规,或者侵犯商业秘密、侵犯著作权等,请点击“违规举报”。

碎片内容

2024年燃气燃烧应用重点

您可能关注的文档

确认删除?
VIP
微信客服
  • 扫码咨询
会员Q群
  • 会员专属群点击这里加入QQ群
客服邮箱
回到顶部