电脑桌面
添加小米粒文库到电脑桌面
安装后可以在桌面快捷访问

Westernblot的原理、操作及注意事项VIP免费

Westernblot的原理、操作及注意事项_第1页
1/8
Westernblot的原理、操作及注意事项_第2页
2/8
Westernblot的原理、操作及注意事项_第3页
3/8
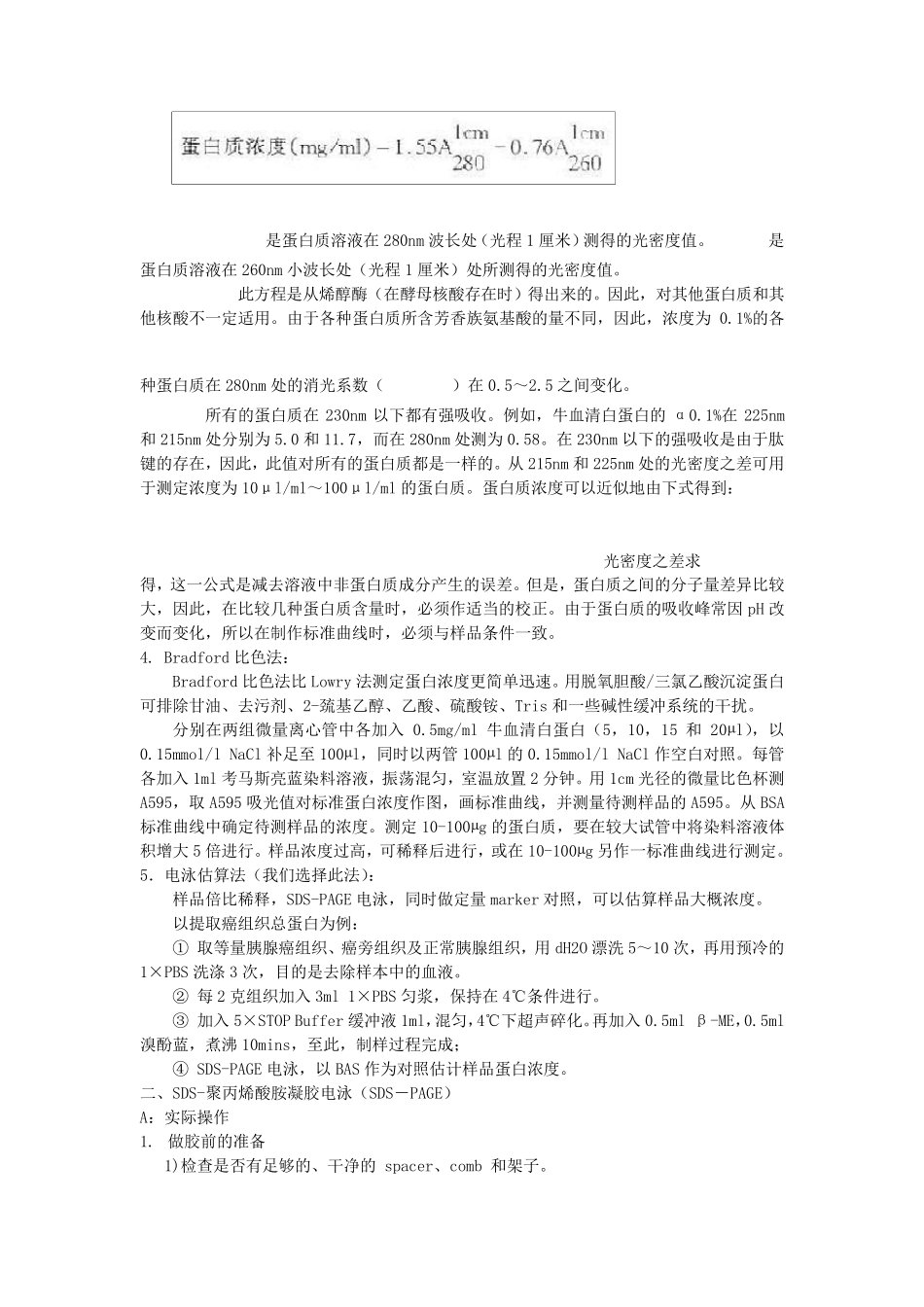
Western blot 的原理、操作及注意事项 原理: 通过电泳区分不同的组分,并转移至固相支持物,通过特异性试剂(抗体)作为探针,对靶物质进行检测,蛋白质的Western 印迹技术结合了凝胶电泳的高分辨率和固相免疫测定的特异敏感等多种特点,可检测到低至1~5ng(最低可到10-100pg)中等大小的靶蛋白。 一、抗原的选择和制备 A:样品的制备 1 组织: 组织的处理方法:组织洗涤后加入3 倍体积预冷的PBS,0℃研磨,加入5×STOP buffer,180W,6mins,0℃超声波破碎,5000rpm,5mins 离心,取上清。加入β-ME(9.5ml 加入0.5ml),溴酚蓝(9.5ml 加入0.5ml)煮沸 10min,分装后于-20℃保存,用时取出,直接溶解上样。 2 细胞: 细胞的处理方法: 离心收集细胞或者直接往细胞培养瓶内加入5×STOP buffer,收集,180W,6mins,0℃超声波破碎,5000rpm,5mins 离心,取上清。加入β-ME(9.5ml 加入0.5ml),溴酚蓝(9.5ml 加入0.5ml)煮沸 10min,分装后于-20℃保存,用时取出,直接溶解上样。 3 分泌蛋白的提取(特例): 直接收集分泌液,加入β-ME、溴酚蓝制样。 B:蛋白的定量方法及影响蛋白定量原因 1.双缩脲法: 双缩脲法是第一个用比 色 法测定蛋白质浓 度 的方法。在 需 要 快 速 ,但 不很 准 确 的测定中,常 用此 法。硫 铵 不干 扰 显 色 ,这 对蛋白质提纯 的早 期 阶 段 是非 常 有 利 的。双缩脲法的原理是Cu2+与 蛋白质的肽 键 ,以 及酪 氨 酸 残 基 络 合,形 成 紫 蓝色 络 合物,此 物在 540nm 波长 处有 最大吸 收。双缩脲法常 用于 0.5g/L~10g/L 含 量的蛋白质溶液测定。干 扰 物有 硫 醇 ,以 及具 有肽 性质缓 冲 液,如Tris、Good 缓 冲 液等。可用沉 淀 法除 去 干 扰 物,即 用等体积10%冷的三氯 醋 酸 沉 淀 蛋白质,然 后弃 去 上清液,再 用已 知 体积的1m NaOH 溶解沉 淀 的蛋白质进行定量测定。 2.Lowry 法: 此 法是双缩脲法的进一步 发 展 。他 的第一步 就 是双缩脲反 应 ,即Cu++与 蛋白质在 碱 性溶液中形 成 络 合物,然 后这 个络 合物还 原磷 钼 磷 -磷 钨 酸 试剂(福 林 -酚试剂),结果 得 到深蓝色 物。此 法比 双缩脲法灵 敏得 多,适 合于测定20mg/L~400mg/L 含 量的蛋白质溶液。其 干扰 物质与 双缩脲法相同,而 且 受 他 们 ...

1、当您付费下载文档后,您只拥有了使用权限,并不意味着购买了版权,文档只能用于自身使用,不得用于其他商业用途(如 [转卖]进行直接盈利或[编辑后售卖]进行间接盈利)。
2、本站所有内容均由合作方或网友上传,本站不对文档的完整性、权威性及其观点立场正确性做任何保证或承诺!文档内容仅供研究参考,付费前请自行鉴别。
3、如文档内容存在违规,或者侵犯商业秘密、侵犯著作权等,请点击“违规举报”。

碎片内容

Westernblot的原理、操作及注意事项

您可能关注的文档

确认删除?
VIP
微信客服
  • 扫码咨询
会员Q群
  • 会员专属群点击这里加入QQ群
客服邮箱
回到顶部