电脑桌面
添加小米粒文库到电脑桌面
安装后可以在桌面快捷访问

Word域使用技巧VIP免费

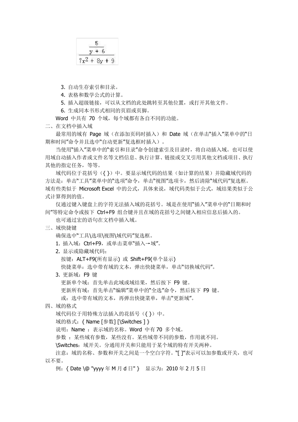
Word域使用技巧_第1页
1/37
Word域使用技巧_第2页
2/37
Word域使用技巧_第3页
3/37
Word 域的应用和详解 目录 Word 域的应用和详解 ............................................................................................................ 1 ■第一章 域基础 ............................................................................................................................. 1 ■第二章 通用域开关 ..................................................................................................................... 3 ■第三章 表格 ................................................................................................................................. 3 ■第四章 域的操作符和函数 ......................................................................................................... 4 ■第五章 域详解1_编号域 ............................................................................................................ 5 ■第六章 域详解2_等式和公式域 ................................................................................................ 8 ■第七章 域详解3_链接和引用域 .............................................................................................. 12 ■第八章 域详解4_日期和时间 .................................................................................................. 18 ■第九章 域详解5_索引和目录 .................................................................................................. 20 ■第十章 域详解6_文档信息 ...................................................................................................... 24 ■第十一章 域详解7_文档自动化 .............................................................................................. 27 ■第十二章 域详解8_用户信息 .................................................................................................. 29 ■第十三章 域详解9_邮件合并 .................................................................................................. 30 ■第十四章 域详解10_域的应用例子 ..............

1、当您付费下载文档后,您只拥有了使用权限,并不意味着购买了版权,文档只能用于自身使用,不得用于其他商业用途(如 [转卖]进行直接盈利或[编辑后售卖]进行间接盈利)。
2、本站所有内容均由合作方或网友上传,本站不对文档的完整性、权威性及其观点立场正确性做任何保证或承诺!文档内容仅供研究参考,付费前请自行鉴别。
3、如文档内容存在违规,或者侵犯商业秘密、侵犯著作权等,请点击“违规举报”。

碎片内容

Word域使用技巧

确认删除?
VIP
微信客服
  • 扫码咨询
会员Q群
  • 会员专属群点击这里加入QQ群
客服邮箱
回到顶部