电脑桌面
添加小米粒文库到电脑桌面
安装后可以在桌面快捷访问

汝阳一高2012013学年第二学期期末冲刺训练三

汝阳一高2012013学年第二学期期末冲刺训练三_第1页
1/11
汝阳一高2012013学年第二学期期末冲刺训练三_第2页
2/11
汝阳一高2012013学年第二学期期末冲刺训练三_第3页
3/11
1 汝阳一高 2012-2013 学年第二学期期末冲刺训练(三)高二历史一、选择题(共40 题,每题 1 分,共 40 分)1、战国以前, “百姓”是对贵族的总称;战国以后,“百姓”成为民众的通称。导致这一变化的主要原因是A.分封制的加强B.宗法制的衰落C.百家争鸣局面的出现D.井田制的推行2、、某学者评唐朝三省制时指出:“凡未加盖‘中书门下之印’,未经政事堂议决副署,而由皇帝直接发出的命令,在当时是被认为违制的,不能为下属机关所承认。”这里所谓“违制”的论断,主要指皇帝背离了A.诏令须由政事堂议决的制度B.门下省执掌诏令草拟的职能C.中书省监察地方政务的惯例D.尚书省负责执行诏令的定制3、《明史》记载,太祖“革中书省,归其政于六部”,“又仿宋制置殿阁大学士” ,“成祖简翰林官直文渊阁,参预机务”,至仁宗而后,诸大学士“品位尊崇,地居近密,而纶言批答,裁决机宜,悉由票拟”。由此表明,明朝内阁A.在明太祖时期已正式设立B.在明成祖时期开始参与国是C.大学士在明仁宗后是丞相D.大学士可正式统率六部百司4、在中国古代,“中央政府的组织,皇权相权是划分的,期间比重纵有不同,但总不能说一切由皇帝专制”。这一状况被彻底改变始于A.汉朝B.唐朝 C.明朝 D.清朝5、伯利克里时代,雅典通过的一项法律规定:“对一切不相信现存宗教者和一切神明持不同见解者,立即治罪。”根据这项规定,有些人遭到陪审法庭的审判。这表明A.雅典公民权利神圣不可侵犯B.雅典公民只尊奉神明的意志C.雅典民主制不能保障言论自由D.伯利克里排斥“持不同见解者”6、雅典的陶片放逐法规定,每年召开特别的公民大会,投票决定将那些严重威胁民主政治的人流放海外。据此,下列行为中可能使公民遭到流放的是A.不按时参加公民大会B.不同意授予外邦人公民权C.为赢得个人政治声望资助贫穷公民D.拒绝参加城邦举行的戏剧表演7、“尽管罗马法律在妇女继承财产上做了严格限制,但一些聪明人往往能找到法律的漏洞⋯⋯随着罗马在地中海地区的扩张,妇女们也开始占有大宗财产。⋯⋯许多妇女管理着家庭的财政事务和大地产。”这段话表明A.妇女在家庭中的地位逐渐与男子平等B.罗马法关于财产关系的规范不够严密C.妇女的财产继承权富有自然法的精神D.妇女的财产占有体现公民法的灵活性8、“ 工业革命改变了英国的社会结构,经济的持续增长造成中等阶级与工人阶级力量的壮大,贵族、大地主的地位与经济实力都大为下降了,但他们仍...

1、当您付费下载文档后,您只拥有了使用权限,并不意味着购买了版权,文档只能用于自身使用,不得用于其他商业用途(如 [转卖]进行直接盈利或[编辑后售卖]进行间接盈利)。
2、本站所有内容均由合作方或网友上传,本站不对文档的完整性、权威性及其观点立场正确性做任何保证或承诺!文档内容仅供研究参考,付费前请自行鉴别。
3、如文档内容存在违规,或者侵犯商业秘密、侵犯著作权等,请点击“违规举报”。

碎片内容

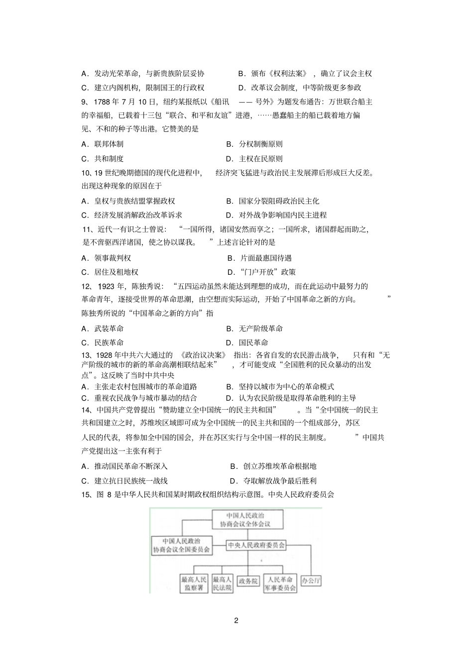
汝阳一高2012013学年第二学期期末冲刺训练三

文库响当当+ 关注
实名认证
内容提供者

该用户很懒,什么也没介绍

确认删除?
VIP
微信客服
  • 扫码咨询
会员Q群
  • 会员专属群点击这里加入QQ群
客服邮箱
回到顶部