电脑桌面
添加小米粒文库到电脑桌面
安装后可以在桌面快捷访问

2024年太阳能施工组织设计方案VIP免费

2024年太阳能施工组织设计方案_第1页
1/9
2024年太阳能施工组织设计方案_第2页
2/9
2024年太阳能施工组织设计方案_第3页
3/9
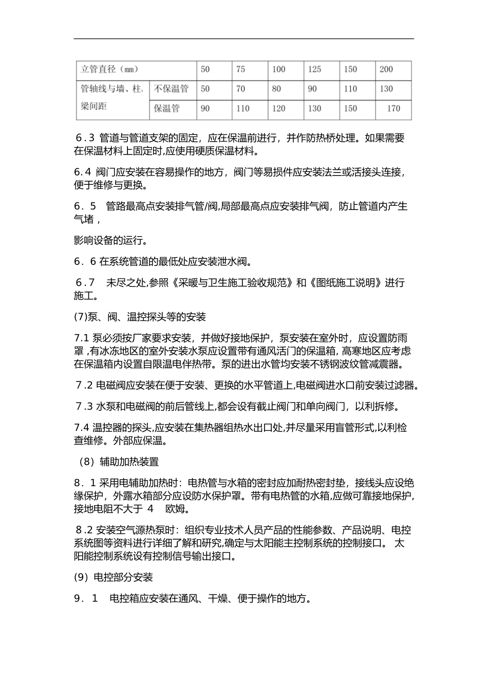
项目施工组织及验收一、施工管理程序1)工程管理程序工程公司→项目经理→技术、施工负责人→施工人员2)工程施工程序设计资料初步设计:(1)考察施工现场—绘制施工图纸—征求贵单位的意见(2)按工程方案进行施工前的准备工作(生产、采购、运输)(3)组织施工队伍→施工负责人→按施工图纸施工→施工监督→试运行→验工2、太阳能系统工程的布局:1)集热器与储水箱的布置:集热器串并联使用,串并联组数相等、管路连接同程,布置水箱与集热器的位置时,尽可能缩短管路的距离,以便减少因循环而带来的管路热损、降低因管路长而带来的阻力损失。2)储水箱定位:与甲方及建筑设计院共同协商,选择承重墙,预制水箱基础。3)集热器的布置:根据屋面建筑情况,太阳能集热器、管道走向、水箱摆放、要求与屋面有机结合,充分考虑到设备与屋面的协调,整体做到美观和将来屋面维修和太阳能维修的便利性和可靠性。二、主要施工方法(1).集热器支架的地基墩的标高,由现场工程师根据施工太阳能平面布置图进行确定,现场放线后,所有地基墩按放线位置统一标高。地基墩应安放平稳、不破坏楼面防水层。与建筑物屋顶直接连接的,要确保连接的牢固可靠。详细做法参照《06SS128+太阳能集中热水系统选用与安装》。(2).水箱地基应设在原建筑的承重梁(墙)上。(3).支架:3.1集热器支架:集热器支架应按设计图纸制做,支架应安放在地基墩上,焊接固定。支架应做防风处理,与建筑结构可靠连结。制做完毕后刷两遍防锈漆及两道银粉面漆。3.2储水箱支架:储水箱支架应按设计图纸制作,制做完毕后刷两遍防锈漆及两道银粉面漆。3.3集热器和储水箱支架应与建筑物楼面上的避雷线采用直径不小于10毫米的钢筋焊接,平行焊接的焊缝长度不小于10厘米。整座集热器支架的任何一点距离最近的避雷连接点的导电路线长度不大于30米,以防雷击。(4)储水箱安装4.1搬运吊装储水箱材料时,应避免磕碰。方形水箱需要现场制作。4.2现场焊制的水箱操作人员应持证上岗,采用双面焊接,焊逢光滑平整,无咬肉、气孔、夹渣、裂纹等现象,焊接完成后,及时进行防腐处理。4.3储水箱应与支架牢固固定。储水箱安放到水箱支架上以后,水箱应至少沿周边在支架上焊接4处挡板。水箱设置有牵拉固定点,水箱就位后选择合适的建筑结构固定点采用8#以上铁丝或钢丝绳牵拉固定,防止水箱倾覆。(5)集热器安装5.1现场插管的集热器,插管前应将联箱真空管孔四周粘有的聚氨脂或其他脏物清除干净,联箱和尾座按产品设计的方式与支架牢固固定;插管时,真空管应醮水润滑,以利插入,真空管插入深度应一致。5.2模块式集热器安装时,将集热器摆放在支架上后,应与支架采用螺栓卡子固定,以防脱落。(6)管路6.1系统管道应顺水抬头安装,坡度不小于2‰。6.2管道支架应固定在楼板或承重结构上,其安放间距参照下表所列数值:立管应设支点,支点间距应小于2.5M,沿墙、柱、梁边铺设时,管轴线与墙、柱、梁间距应符合下表要求6.3管道与管道支架的固定,应在保温前进行,并作防热桥处理。如果需要在保温材料上固定时,应使用硬质保温材料。6.4阀门应安装在容易操作的地方,阀门等易损件应安装法兰或活接头连接,便于维修与更换。6.5管路最高点安装排气管/阀,局部最高点应安装排气阀,防止管道内产生气堵,影响设备的运行。6.6在系统管道的最低处应安装泄水阀。6.7未尽之处,参照《采暖与卫生施工验收规范》和《图纸施工说明》进行施工。(7)泵、阀、温控探头等的安装7.1泵必须按厂家要求安装,并做好接地保护,泵安装在室外时,应设置防雨罩,有冰冻地区的室外安装水泵应设置带有通风活门的保温箱,高寒地区应考虑在保温箱内设置自限温电伴热带。泵的进出水管均安装不锈钢波纹管减震器。7.2电磁阀应安装在便于安装、更换的水平管道上,电磁阀进水口前安装过滤器。7.3水泵和电磁阀的前后管线上,都会设有截止阀门和单向阀门,以利拆修。7.4温控器的探头,应安装在集热器组热水出口处,并尽量采用盲管形式,以利检查维修。外部应保温。(8)辅助加热装置8.1采用电辅助加热时:电热管与水箱的密封应加耐热密封垫,接线头应设绝缘保护,外露水箱部分应设防水保护罩。带有电热管的...

1、当您付费下载文档后,您只拥有了使用权限,并不意味着购买了版权,文档只能用于自身使用,不得用于其他商业用途(如 [转卖]进行直接盈利或[编辑后售卖]进行间接盈利)。
2、本站所有内容均由合作方或网友上传,本站不对文档的完整性、权威性及其观点立场正确性做任何保证或承诺!文档内容仅供研究参考,付费前请自行鉴别。
3、如文档内容存在违规,或者侵犯商业秘密、侵犯著作权等,请点击“违规举报”。

碎片内容

2024年太阳能施工组织设计方案

您可能关注的文档

确认删除?
VIP
微信客服
  • 扫码咨询
会员Q群
  • 会员专属群点击这里加入QQ群
客服邮箱
回到顶部