电脑桌面
添加小米粒文库到电脑桌面
安装后可以在桌面快捷访问

关于造成公司经济损失追索赔偿的规定2016.03.23

关于造成公司经济损失追索赔偿的规定2016.03.23_第1页
1/7
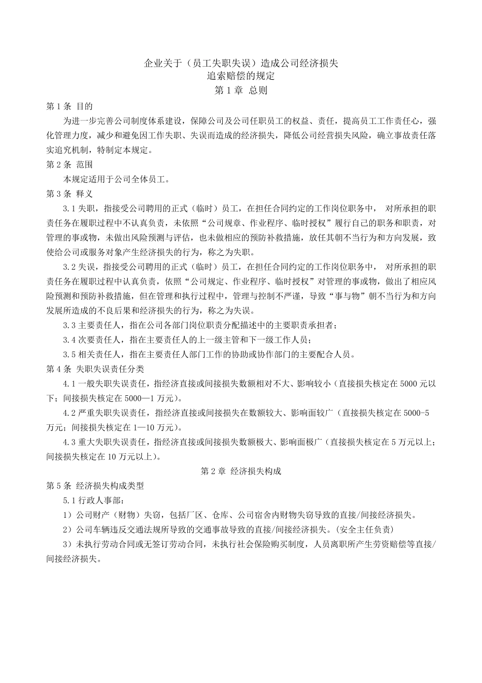
关于造成公司经济损失追索赔偿的规定2016.03.23_第2页
2/7
关于造成公司经济损失追索赔偿的规定2016.03.23_第3页
3/7
企 业 关 于 ( 员 工 失 职 失 误 ) 造 成 公 司 经 济 损 失 追 索 赔 偿 的 规 定 第 1 章 总 则 第 1 条 目 的 为 进 一 步 完 善 公 司 制 度 体 系 建 设 , 保 障 公 司 及 公 司 任 职 员 工 的 权 益 、 责 任 , 提 高 员 工 工 作 责 任 心 , 强化 管 理 力 度 , 减 少 和 避 免 因 工 作 失 职 、 失 误 而 造 成 的 经 济 损 失 , 降 低 公 司 经 营 损 失 风 险 , 确 立 事 故 责 任 落实 追 究 机 制 , 特 制 定 本 规 定 。 第 2 条 范 围 本 规 定 适 用 于 公 司 全 体 员 工 。 第 3 条 释 义 3.1 失 职 , 指 接 受 公 司 聘 用 的 正 式 ( 临 时 ) 员 工 , 在 担 任 合 同 约 定 的 工 作 岗 位 职 务 中 , 对 所 承 担 的 职责 任 务 在 履 职 过 程 中 不 认 真 负 责 , 未 依 照 “ 公 司 规 章 、 作 业 程 序 、 临 时 授 权 ” 履 行 自 己 的 职 务 和 职 责 , 对管 理 的 事 或物, 未 做出风 险 预测与评估, 也未 做相应的 预防补救措施, 放任 其朝不 当行 为 和 方向发展, 致使给公 司 或服务 对 象产生经 济 损 失 的 行 为 , 称之为 失 职 。 3.2 失 误 , 指 接 受 公 司 聘 用 的 正 式 ( 临 时 ) 员 工 , 在 担 任 合 同 约 定 的 工 作 岗 位 职 务 中 , 对 所 承 担 的 职责 任 务 在 履 职 过 程 中 认 真 负 责 , 依 照 “ 公 司 规 定 、 作 业 程 序 、 临 时 授 权 ” 对 管 理 的 事 或物, 做出了相应风险 预测和 预防补救措施, 但在 管 理 和 执行 过 程 中 , 管 理 与控制 不 严谨, 导致“ 事 与物” 朝不 当行 为 和 方向发展所 造 成 的 不 良后果和 经 济 损 失 的 行 为 , 称之为 失 误 。 3.3 主要责 任 人, 指 在 公 司 各部门岗 位 职 责 分配描述中 的 主要职 责 承 担 者; 3.4 次要责 任 人, 指 在 主要责 任 人的 上一 级主管 和 下一 级工 作 人员 ; 3.5 相关 责 任 人, 指 ...

1、当您付费下载文档后,您只拥有了使用权限,并不意味着购买了版权,文档只能用于自身使用,不得用于其他商业用途(如 [转卖]进行直接盈利或[编辑后售卖]进行间接盈利)。
2、本站所有内容均由合作方或网友上传,本站不对文档的完整性、权威性及其观点立场正确性做任何保证或承诺!文档内容仅供研究参考,付费前请自行鉴别。
3、如文档内容存在违规,或者侵犯商业秘密、侵犯著作权等,请点击“违规举报”。

碎片内容

关于造成公司经济损失追索赔偿的规定2016.03.23

您可能关注的文档

小辰3+ 关注
实名认证
内容提供者

出售各种资料和文档

确认删除?
VIP
微信客服
  • 扫码咨询
会员Q群
  • 会员专属群点击这里加入QQ群
客服邮箱
回到顶部