电脑桌面
添加小米粒文库到电脑桌面
安装后可以在桌面快捷访问

初中物理实验考点总结大全(初三复习用)

初中物理实验考点总结大全(初三复习用)_第1页
1/12
初中物理实验考点总结大全(初三复习用)_第2页
2/12
初中物理实验考点总结大全(初三复习用)_第3页
3/12
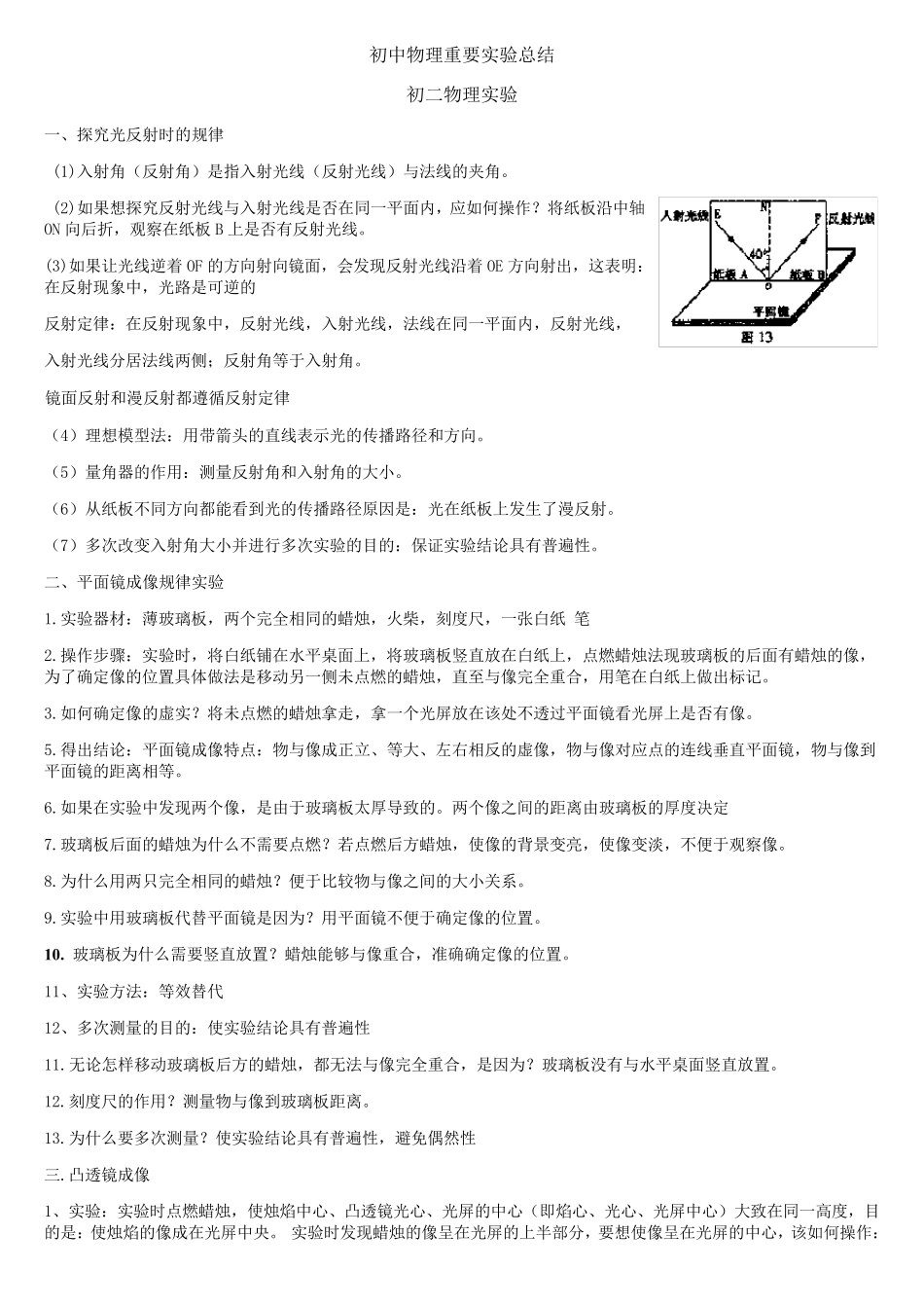
初中物理重要实验总结 初二物理实验 一、探究光反射时的规律 (1)入射角(反射角)是指入射光线(反射光线)与法线的夹角。 (2)如果想探究反射光线与入射光线是否在同一平面内,应如何操作?将纸板沿中轴ON 向后折,观察在纸板 B 上是否有反射光线。 (3)如果让光线逆着 OF 的方向射向镜面,会发现反射光线沿着 OE 方向射出,这表明:在反射现象中,光路是可逆的 反射定律:在反射现象中,反射光线,入射光线,法线在同一平面内,反射光线, 入射光线分居法线两侧;反射角等于入射角。 镜面反射和漫反射都遵循反射定律 (4)理想模型法:用带箭头的直线表示光的传播路径和方向。 (5)量角器的作用:测量反射角和入射角的大小。 (6)从纸板不同方向都能看到光的传播路径原因是:光在纸板上发生了漫反射。 (7)多次改变入射角大小并进行多次实验的目的:保证实验结论具有普遍性。 二、平面镜成像规律实验 1.实验器材:薄玻璃板,两个完全相同的蜡烛,火柴,刻度尺,一张白纸 笔 2.操作步骤:实验时,将白纸铺在水平桌面上,将玻璃板竖直放在白纸上,点燃蜡烛法现玻璃板的后面有蜡烛的像,为了确定像的位 置 具体 做 法是移 动 另 一侧未 点燃的蜡烛,直至 与像完全重合 ,用笔在白纸上做 出标 记 。 3.如何确定像的虚 实?将未 点燃的蜡烛拿 走 ,拿 一个光屏 放在该 处 不透 过 平面镜看光屏 上是否有像。 5.得 出结论:平面镜成像特 点:物与像成正 立 、等大、左 右 相反的虚 像,物与像对 应点的连 线垂 直平面镜,物与像到平面镜的距 离 相等。 6.如果在实验中发现两个像,是由 于玻璃板太 厚 导 致 的。两个像之 间 的距 离 由 玻璃板的厚 度决 定 7.玻璃板后面的蜡烛为什 么 不需 要点燃?若 点燃后方蜡烛,使 像的背 景 变亮 ,使 像变淡 ,不便 于观察像。 8.为什 么 用两只 完全相同的蜡烛?便 于比 较 物与像之 间 的大小关 系 。 9.实验中用玻璃板代 替 平面镜是因为?用平面镜不便 于确定像的位 置 。 10. 玻璃板为什 么 需 要竖直放置 ?蜡烛能够 与像重合 ,准 确确定像的位 置 。 11、实验方法:等效 替 代 12、多次测量的目的:使 实验结论具有普遍性 11.无 论怎 样 移 动 玻璃板后方的蜡烛,都无 法与像完全重合 ,是因为?玻璃板没 有与水平桌面竖直放置 。 12.刻度尺的作用?测量物与像到...

1、当您付费下载文档后,您只拥有了使用权限,并不意味着购买了版权,文档只能用于自身使用,不得用于其他商业用途(如 [转卖]进行直接盈利或[编辑后售卖]进行间接盈利)。
2、本站所有内容均由合作方或网友上传,本站不对文档的完整性、权威性及其观点立场正确性做任何保证或承诺!文档内容仅供研究参考,付费前请自行鉴别。
3、如文档内容存在违规,或者侵犯商业秘密、侵犯著作权等,请点击“违规举报”。

碎片内容

初中物理实验考点总结大全(初三复习用)

确认删除?
VIP
微信客服
  • 扫码咨询
会员Q群
  • 会员专属群点击这里加入QQ群
客服邮箱
回到顶部