电脑桌面
添加小米粒文库到电脑桌面
安装后可以在桌面快捷访问

液压课程设计

液压课程设计_第1页
1/16
液压课程设计_第2页
2/16
液压课程设计_第3页
3/16
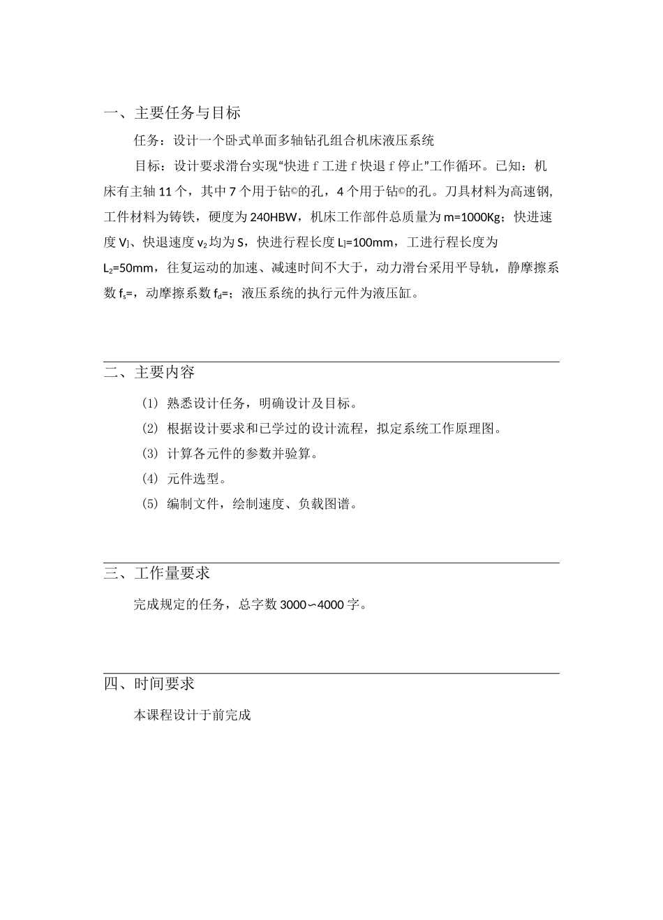
机械工程学院液压与气动技术课程设计题目:卧式单面多轴钻孔组合机床液压系统设计专业:机械设计制造与自动化班级:1301 班名:学号:33指导教师:液压与气动技术》课程设计任务书一、主要任务与目标任务:设计一个卧式单面多轴钻孔组合机床液压系统目标:设计要求滑台实现“快进 f 工进 f 快退 f 停止”工作循环。已知:机床有主轴 11 个,其中 7 个用于钻©的孔,4 个用于钻©的孔。刀具材料为高速钢,工件材料为铸铁,硬度为 240HBW,机床工作部件总质量为 m=1000Kg;快进速度 V]、快退速度 v2均为 S,快进行程长度 L]=100mm,工进行程长度为L2=50mm,往复运动的加速、减速时间不大于,动力滑台采用平导轨,静摩擦系数 fs=,动摩擦系数 fd=;液压系统的执行元件为液压缸。二、主要内容(1) 熟悉设计任务,明确设计及目标。(2) 根据设计要求和已学过的设计流程,拟定系统工作原理图。(3) 计算各元件的参数并验算。(4) 元件选型。(5) 编制文件,绘制速度、负载图谱。三、工作量要求完成规定的任务,总字数 3000〜4000 字。四、时间要求本课程设计于前完成1负载与运动分析…………………………………………………………12负载图和速度图的绘制…………………………………………………13 确定液压缸的主要参数…………………………………………………2 初选液压缸工作压力……………………………………………………2 计算液压缸主要尺寸…………………………………………………2 各阶段压力、流量、功率的计算……………………………………34液压系统图的拟定………………………………………………………4 液压回路的选择…………………………………………………………4 液压回路的综合…………………………………………………………65液压元件的选择…………………………………………………………8 液压泵的选择……………………………………………………………8 阀类元件及辅助元件的选择……………………………………………9 油管的选择………………………………………………………………9 油箱的计算………………………………………………………………106液压系统性能的验算………………………………………………………10验算系统压力损失并确定压力阀的调整值……………………………10快进……………………………………………………………………10工进…………………………………………………………………...

1、当您付费下载文档后,您只拥有了使用权限,并不意味着购买了版权,文档只能用于自身使用,不得用于其他商业用途(如 [转卖]进行直接盈利或[编辑后售卖]进行间接盈利)。
2、本站所有内容均由合作方或网友上传,本站不对文档的完整性、权威性及其观点立场正确性做任何保证或承诺!文档内容仅供研究参考,付费前请自行鉴别。
3、如文档内容存在违规,或者侵犯商业秘密、侵犯著作权等,请点击“违规举报”。

碎片内容

液压课程设计

您可能关注的文档

确认删除?
VIP
微信客服
  • 扫码咨询
会员Q群
  • 会员专属群点击这里加入QQ群
客服邮箱
回到顶部