电脑桌面
添加小米粒文库到电脑桌面
安装后可以在桌面快捷访问

燃气管道安装施工工艺标准VIP专享

燃气管道安装施工工艺标准_第1页
1/10
燃气管道安装施工工艺标准_第2页
2/10
燃气管道安装施工工艺标准_第3页
3/10
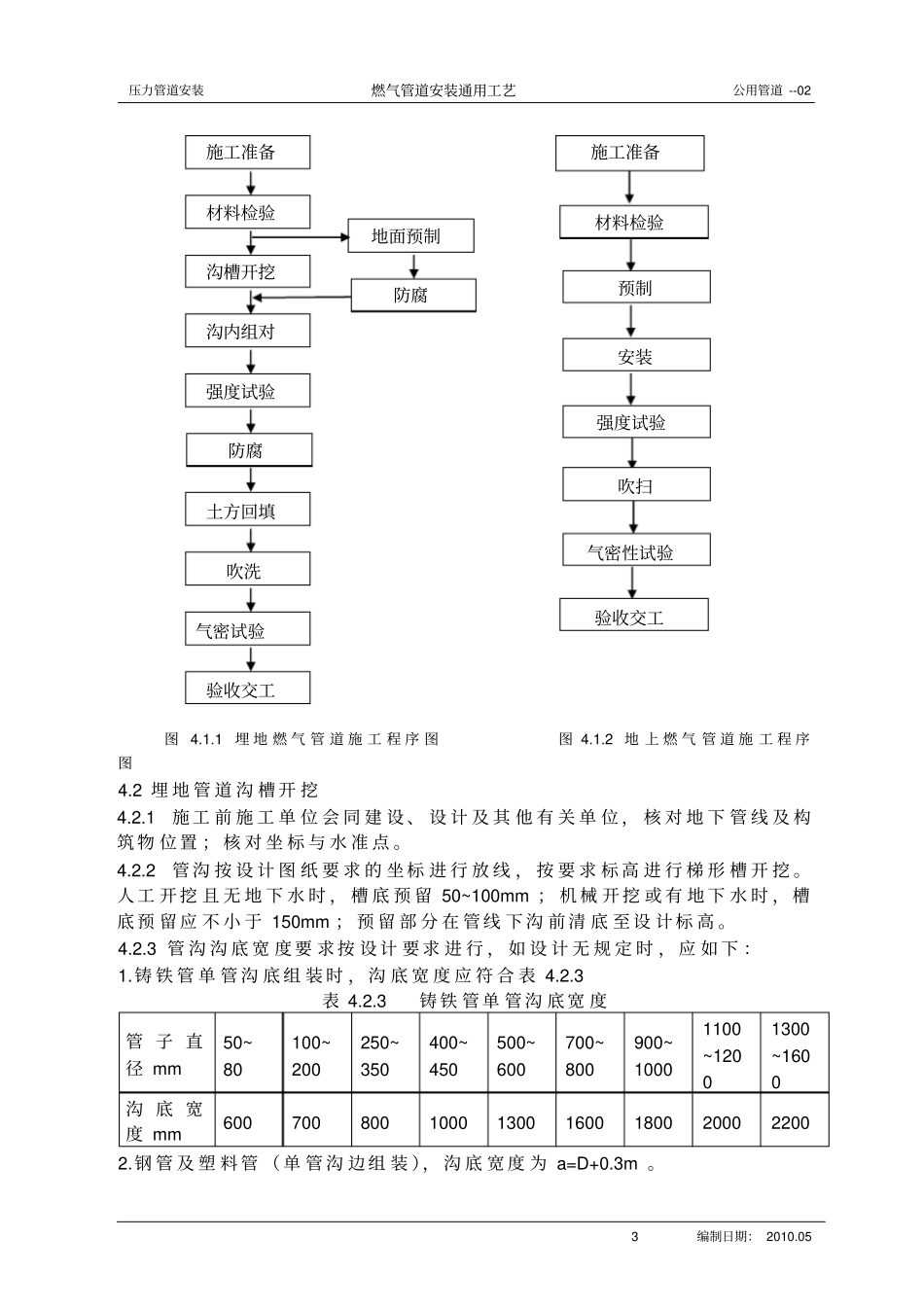
压力管道安装燃气管道安装通用工艺公用管道 --02 1编制日期: 2010.05 燃气管道安装通用工艺1 适用范 围1.1 本 通 用 工 艺 适 用 于 按 《 压 力 管 道 安 全 管 理 与 监 察 规 定 》 所 指 公 用 管 道 工程 中 的 燃 气 管 道 。1.2 燃 气 管 道 指 用 于 公 用 事 业 或 民 用 的 天 然 气 、液 化 石 油 气 、煤 气( 煤 制 气 、重 油 制 气 ) 等 气 体 燃 料 管 道 。1.3 本 通 用 工 艺 不 适 用 于 下 列 条 件 的 燃 气 管 道 :1.3.1送 燃 气 ( 不 包 括 液 态 液 化 石 油 气 ) 压 力 大 于 1.6MPa ;1.3.2炼 油 厂 、石 油 化 工 厂 、油 气 田 、天 然 气 气 体 处 理 装 置 的 液 化 石 油 气 加工 、 储 存 、 灌 装 和 运 输 工 程 ;1.3.3海 洋 和 内 河 的 液 化 石 油 气 运 输 管 道 ;2 引用( 依据)文件2.1 《 聚 乙 烯 燃 气 管 道 工 程 技 术 规 程 》GJJ63-2008 2.2 《 工 业 金 属 管 道 工 程 施 工 及 验 收 规 范 》GB50235-97 2.3 《 化 工 金 属 管 道 工 程 施 工 及 验 收 规 范 》HG20225-95 2.4 《 工 业 设 备 管 道 防 腐 蚀 工 程 施 工 及 验 收 规 范 》HGJ229-91 2.5 《 石 油 化 工 建 设 工 程 项 目 施 工 过 程 技 术 文 件 规 定 》SH3543-2007 2.6 《 石 油 化 工 建 设 工 程 项 目 交 工 技 术 文 件 规 定 》SH3503-2007 3 施工准 备3.1 材 料 要 求3.1.1 一 般 要 求1)燃 气 管 道 输 配 工 程 所 使 用 的 管 道 组 成 件 及 管 道 支 撑 件 必 须 具 有 制 造 厂 提供 的 质 量 证 明 书 , 且 检 验 项 目 内 容 齐 全 , 其 质 量 不 得 低 于 国 家 现 行 标 准的 规 定 。2)所 有 管 道 材 料 , 在 使 用 前 应 按 设 计 要 求 核 对 其 规 格 、 材 质 、 型 号 等 , 并进 行 外 观 检 查 , 要 求 其 表 面 :a)无 缩 孔 、 裂 纹 、 夹 渣 、 折 叠 、 重 皮 等 ;b)无 超 过 壁 厚 负 偏 差 的 锈 蚀 ...

1、当您付费下载文档后,您只拥有了使用权限,并不意味着购买了版权,文档只能用于自身使用,不得用于其他商业用途(如 [转卖]进行直接盈利或[编辑后售卖]进行间接盈利)。
2、本站所有内容均由合作方或网友上传,本站不对文档的完整性、权威性及其观点立场正确性做任何保证或承诺!文档内容仅供研究参考,付费前请自行鉴别。
3、如文档内容存在违规,或者侵犯商业秘密、侵犯著作权等,请点击“违规举报”。

碎片内容

燃气管道安装施工工艺标准

确认删除?
VIP
微信客服
  • 扫码咨询
会员Q群
  • 会员专属群点击这里加入QQ群
客服邮箱
回到顶部