电脑桌面
添加小米粒文库到电脑桌面
安装后可以在桌面快捷访问

园林制图作业

园林制图作业_第1页
1/20
园林制图作业_第2页
2/20
园林制图作业_第3页
3/20
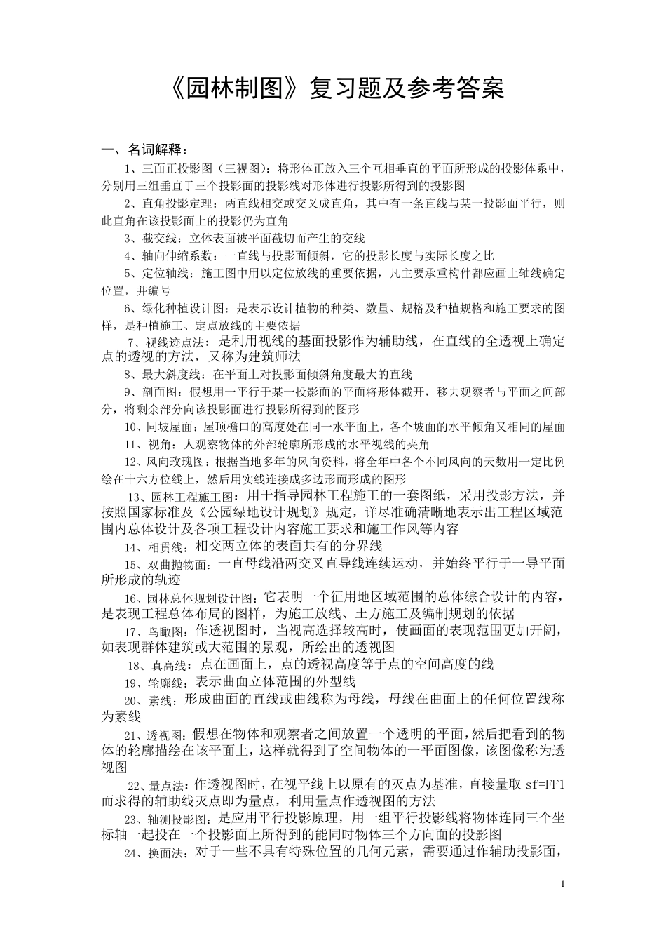
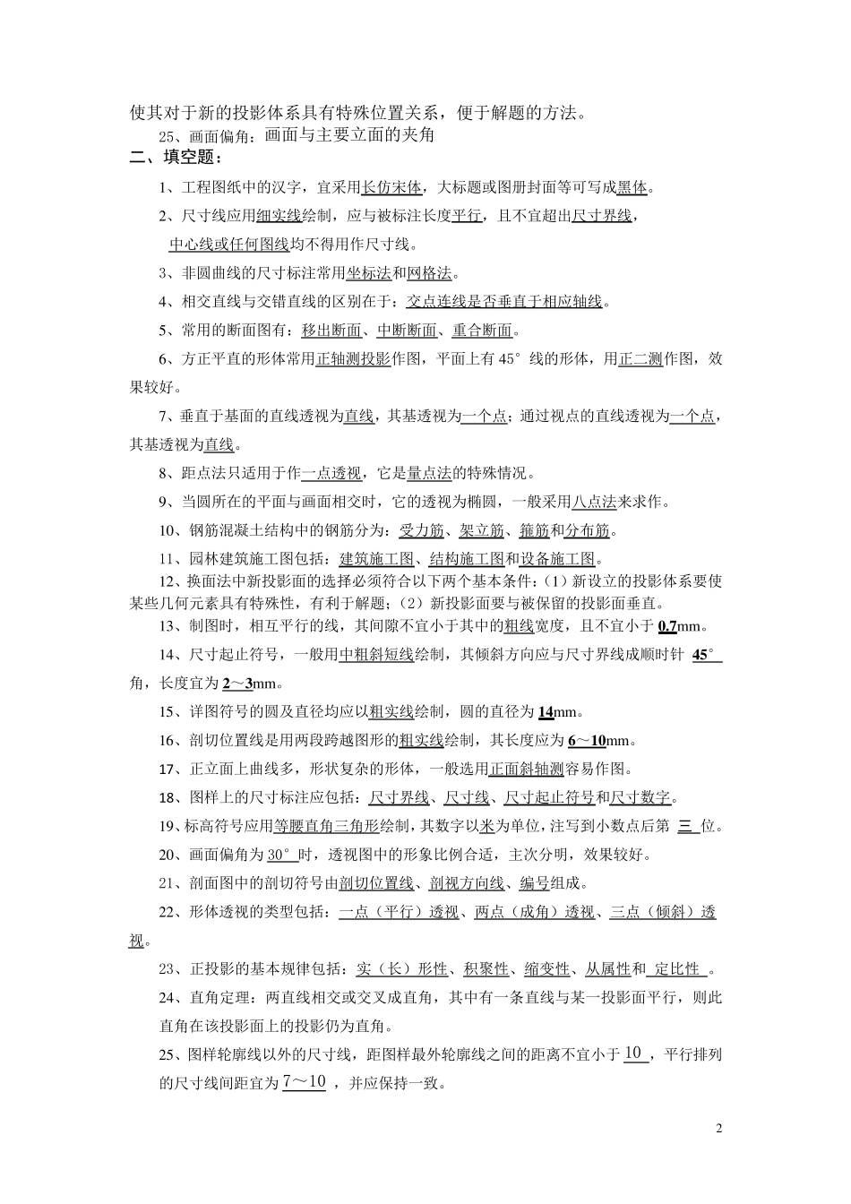
1 《园林制图》复习题及参考答案 一、名词解释: 1、三面正投影图(三视图):将形体正放入三个互相垂直的平面所形成的投影体系中,分别用三组垂直于三个投影面的投影线对形体进行投影所得到的投影图 2、直角投影定理:两直线相交或交叉成直角,其中有一条直线与某一投影面平行,则此直角在该投影面上的投影仍为直角 3、截交线:立体表面被平面截切而产生的交线 4、轴向伸缩系数:一直线与投影面倾斜,它的投影长度与实际长度之比 5、定位轴线:施工图中用以定位放线的重要依据,凡主要承重构件都应画上轴线确定位置,并编号 6、绿化种植设计图:是表示设计植物的种类、数量、规格及种植规格和施工要求的图样,是种植施工、定点放线的主要依据 7、视线迹点法:是利用视线的基面投影作为辅助线,在直线的全透视上确定点的透视的方法,又称为建筑师法 8、最大斜度线:在平面上对投影面倾斜角度最大的直线 9、剖面图:假想用一平行于某一投影面的平面将形体截开,移去观察者与平面之间部分,将剩余部分向该投影面进行投影所得到的图形 10、同坡屋面:屋顶檐口的高度处在同一水平面上,各个坡面的水平倾角又相同的屋面 11、视角:人 观察物体的外 部轮 廓 所形成的水平视线的夹 角 12、风 向玫 瑰 图:根 据当 地 多 年 的风 向资 料 ,将全年 中各个不 同风 向的天 数用一定比例绘 在十 六 方位线上,然 后 用实线连 接 成多 边 形而形成的图形 13、园 林 工程 施工图:用于指 导 园 林 工程 施工的一套 图纸 ,采 用投影方法,并按 照 国 家 标 准 及《 公 园 绿地 设计规划 》 规定,详 尽 准 确清 晰 地 表示出 工程 区 域 范围 内 总 体设计及各项 工程 设计内 容 施工要求和施工作风 等 内 容 14、相贯 线:相交两立体的表面共 有的分界 线 15、双 曲 抛 物面:一直母 线沿 两交叉直导 线连 续 运 动 ,并始 终 平行于一导 平面所形成的轨 迹 16、园 林 总 体规划 设计图:它表明 一个征 用地 区 域 范 围 的总 体综 合 设计的内 容 ,是表现 工程 总 体布 局 的图样,为施工放线、土 方施工及编制 规划 的依据 17、鸟 瞰 图:作透视图时 ,当 视高选 择 较 高时 ,使 画面的表现 范 围 更 加 开阔 ,如 表现 群 体建筑或大范 围 的景 观,所绘 出 的透视图 18、真 高线:点在...

1、当您付费下载文档后,您只拥有了使用权限,并不意味着购买了版权,文档只能用于自身使用,不得用于其他商业用途(如 [转卖]进行直接盈利或[编辑后售卖]进行间接盈利)。
2、本站所有内容均由合作方或网友上传,本站不对文档的完整性、权威性及其观点立场正确性做任何保证或承诺!文档内容仅供研究参考,付费前请自行鉴别。
3、如文档内容存在违规,或者侵犯商业秘密、侵犯著作权等,请点击“违规举报”。

碎片内容

园林制图作业

小辰+ 关注
实名认证
内容提供者

出售各种文档和资料

确认删除?
VIP
微信客服
  • 扫码咨询
会员Q群
  • 会员专属群点击这里加入QQ群
客服邮箱
回到顶部