电脑桌面
添加小米粒文库到电脑桌面
安装后可以在桌面快捷访问

围棋棋理口诀和解释

围棋棋理口诀和解释_第1页
1/20
围棋棋理口诀和解释_第2页
2/20
围棋棋理口诀和解释_第3页
3/20
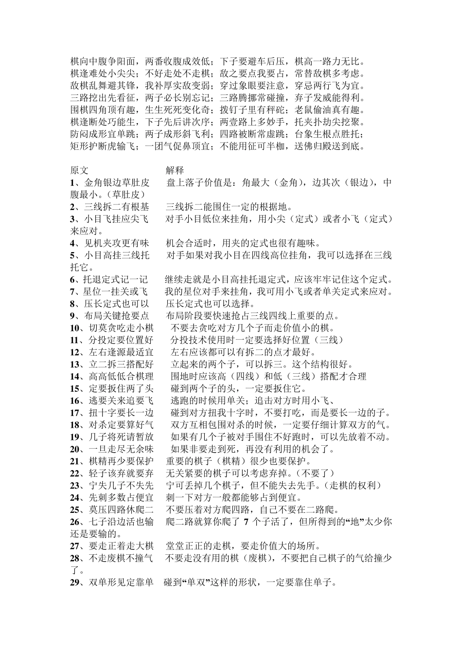
围棋口诀 学围棋要明棋理,下子目的争空地,七字口诀两百句,句句要懂又熟记。 金角银边草肚皮;三线拆二有根基;小目飞挂应尖飞;见机夹攻更有味。 小目高挂三线托,托退定式记一记;星位一挂关或飞,压长定式也可以。 布局关键抢要点,切莫贪吃走小棋。分投定要位置好,左右逢源最适宜。 立二拆三搭配好,高高低低合棋理;定要扳住两子头;逃要关来追要飞; 扭十字要长一边;对杀定要算好气;几子将死请暂放,一旦走尽无余味。 棋精再少要保护,轻子该弃就要弃;宁失几子不失先;先刺多数占便宜。 莫压四路休爬二;七子沿边活也输;要走正着走大棋,不走废棋不撞气。 双单形见定靠单;逢方必点逢镇飞;七死八活是常识;滚打包收是妙棋。 连走三同四要变,左右同形中为宜;拆逼都是宽处拦,迫敌靠近我活棋。 压强不要去压弱,声东目的在击西;出头舒畅争中腹,当心仅活被封棋。 虚镇实尖灵活用,棋成愚形效率低;边攻击来边围空,自己勿活要补棋。 能立则立曲则曲;多弃一子能出棋;两二被打定要长;金鸡独立有骨气。 棋过一半要冷静,判断形势定大计,若是胜势莫贪心,稳扎稳打操胜棋。 若是败势别灰心,乘早侵袭找弱棋,刺打断托点利用,弃子造劫借借气, 挑起纠纷比智力,力争败局转棋细。双先官子抢着走,收官需慎莫大意。 布局常形十二种,中国流和二连星,对角小目一三五,星三三和双三三, 同型小目错小目,宇宙流和对角星,小林流和星小目,各型特点要熟记。 布局掌握三原则,空守挂角是次序,再占急所与大场,借势开拆是大棋。 选用定式看全局,上下左右搭配齐;自己已活可脱先,抢占要点别犹豫。 看准敌弱要搜根,迫敌走成飘浮棋;挂星被夹点三三,弃子活角两有利。 弃角取势争模样,飞封定式要熟记;无忧角上两路托,试探应手是真意。 敌强欲削宜浅侵,进退有路方为宜;自己断点常记心,适时护断别忘记。 先活自己再杀敌,一味贪杀反被欺;两块活棋不必断,友邻浮子要联系。 断后敌孤定要断,该断不断勿成棋;冲断扭断反打断,挖断跨断寻战机。 立断劫断打入断;围歼孤棋反眼挤;莫往攻击目标碰,宽攻大围收渔利。 逢碰必扳敢作战,有时连扳妙无比;开劫先要看劫材,棋补无劫要注意。 打两还一巧妙用;当心硬腿硬出奇;一只大眼要分清,是死是活规律记。 长三曲三可点杀;长四曲四是活棋;花四五六可点杀;方四不点也死棋; 刀五一点当然死;普通板六是活棋;大猪嘴是扳点死;小猪嘴是劫活棋; 盘角曲...

1、当您付费下载文档后,您只拥有了使用权限,并不意味着购买了版权,文档只能用于自身使用,不得用于其他商业用途(如 [转卖]进行直接盈利或[编辑后售卖]进行间接盈利)。
2、本站所有内容均由合作方或网友上传,本站不对文档的完整性、权威性及其观点立场正确性做任何保证或承诺!文档内容仅供研究参考,付费前请自行鉴别。
3、如文档内容存在违规,或者侵犯商业秘密、侵犯著作权等,请点击“违规举报”。

碎片内容

围棋棋理口诀和解释

确认删除?
VIP
微信客服
  • 扫码咨询
会员Q群
  • 会员专属群点击这里加入QQ群
客服邮箱
回到顶部