电脑桌面
添加小米粒文库到电脑桌面
安装后可以在桌面快捷访问

化验室的安全常识及细则VIP免费

化验室的安全常识及细则_第1页
1/6
化验室的安全常识及细则_第2页
2/6
化验室的安全常识及细则_第3页
3/6
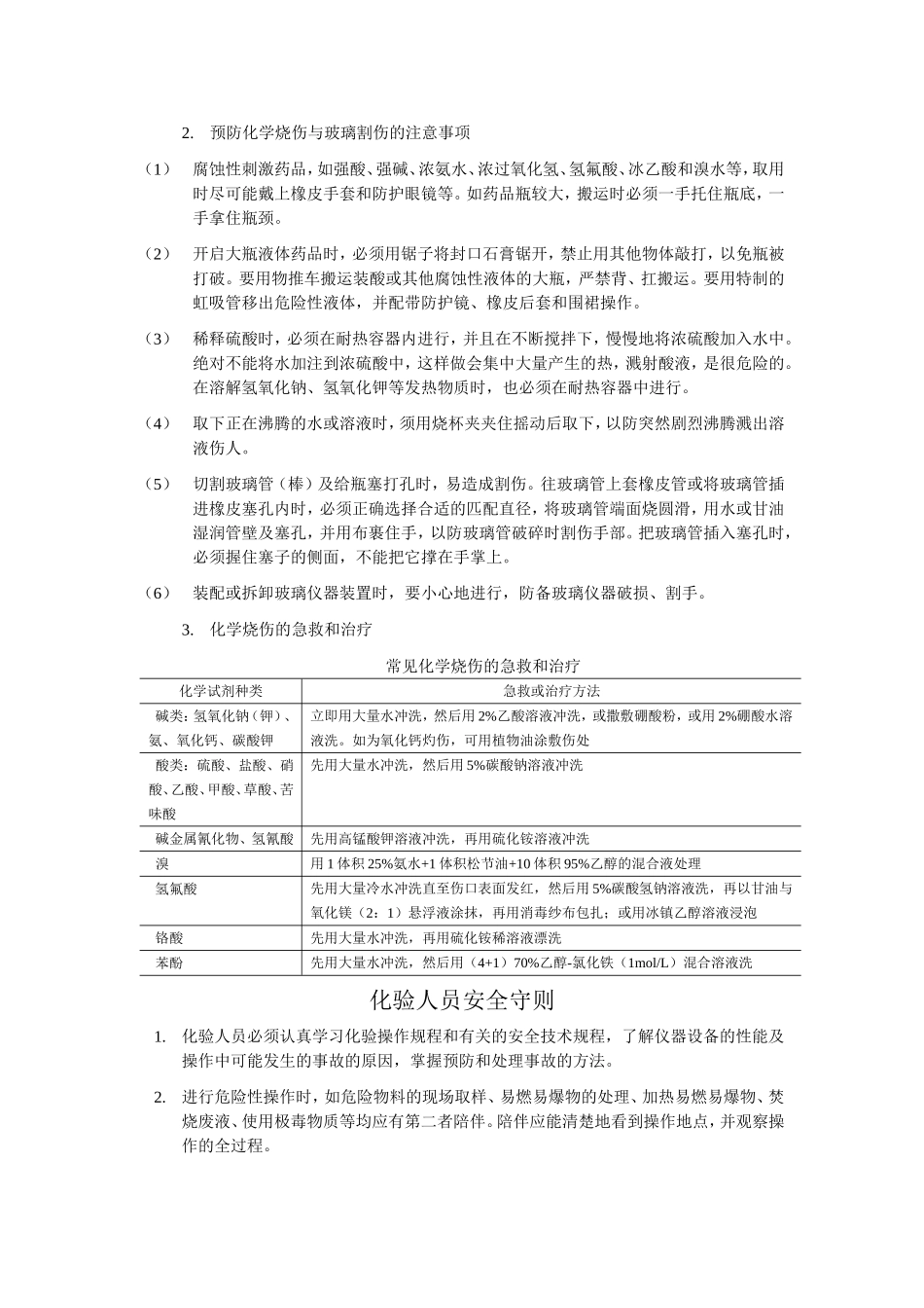
化验室的安全常识及细则保护化验人员的安全和健康,保障设备财产的完好,防止环境的污染,保证化验室工作有效地进行是化验室管理工作的重要内容。根据化验室工作的特点,化验室的安全包括防火、防爆、防毒、保证压力容器和气瓶的安全、电气的安全和防止环境的污染等方面。一、化验室防火、防爆与灭火常识1.防火常识(1)化验室内应备有灭火消防器材,急救箱和个人防护器材。化验室工作人员应熟知这些器材的位置及使用方法。(2)禁止用火焰检查可燃气体(如煤气、氢气、乙炔气等)泄漏的地方。应该用肥皂水来检查其管道、阀门是否漏气。禁止把地线接在煤气管道上。(3)操作、倾倒易燃液体时,应远离火源。加热易燃液体必须在水浴上或密封电热板上进行,严禁用火焰或电炉直接加热。(4)使用酒精灯时,酒精切勿装满,应不超过其容量的2/3。灯内酒精不足1/4时,应灭火后添加酒精。燃着的酒精灯焰应用灯帽盖灭,不可用嘴吹灭,以防引起灯内酒精起燃。(5)蒸馏可燃液体时,操作人员不能离开去做别的事,要注意仪器和冷凝器的正常运行,需往蒸馏器内补充液体时,应先停止加热,放冷后再进行。(6)易燃液体的废液应设置专门容器收集,不得倒入下水道,以免引起爆炸事故。(7)不能在木制可燃台面上使用较大功率的电器如电炉、电热板等,也不能长时间使用煤气灯与酒精灯。(8)同时使用多台较大功率的电器(如马弗炉、烘箱、电炉、电热板)时,要注意线路与电闸能承受的功率。最好是将较大功率的电热设备分流安装于不同电路上。(9)可燃性气体的高压气瓶,应安放在实验楼外专门建造的气瓶室。(10)身上、手上、台面、地上沾有易燃液体时,不得靠近火源,同时应立即清洗干净。(11)化验室对易燃易爆物品应限量、分类、低温存放,远离火源。加热含有高氯酸或高氯酸盐的溶液,防止蒸干和引进有机物,以免产生爆炸。(12)易发生爆炸的操作不得对着人进行,必要时操作人员戴保护面罩或用防护档板。(13)进行易燃易爆实验时,应有两人以上在场,万一出了事故可以相互照应。2.防爆常识本实验室所用试剂及反应一般不会造成爆炸事故,此略。3.灭火常识(1)扑灭火源一旦发生火情,实验室人员应临危不惧,冷静沉着,及时采取灭火措施,防止火势的扩展。应立即切断电源,关闭煤气阀门,移走可燃物,用湿布或石棉布覆盖火源灭火。若火势较猛,应根据具体情况,选用适当的灭火器进行灭火,并立即与有关部门联系,请求救援。若衣服着火时,不可慌张乱跑,应立即用湿布或石棉布灭火,如果燃烧面积较大,可躺在地上打滚。(2)火源(火灾)的他类及可使用的灭火器见表:火灾的分类及可使用的灭火器分类燃烧物质可使用的灭火器注意事项A类木材、纸张、棉花水、酸碱式和泡沫灭火器B类可燃性液体如石油化工产品、食品油脂泡沫灭火器、二氧化碳灭火器、干粉灭火器、“1211”灭火器C类可燃性气体如煤气、石油液化气“1211”灭火器、干粉灭火器用水、酸碱灭火器均无作用D类可燃性金属如钾钠钙镁等干砂土、7150灭水剂禁止用水及酸碱式、泡沫式灭火器。二氧化碳、干粉、“1211”灭火器均无效二、化学毒物的中毒和救治方法1.化验室常见毒物中毒症状和救治方法化验人员了解了毒物性质、中毒症状和急救等知识,可以减少化学毒物引起的中毒事故。化验室常见毒物中毒途径、症状和救治方法毒物名称及入体途径中毒症状救治方法氢氟酸或氟化物:呼吸道、皮肤接触时,皮肤发痒、疼痛、湿疹和各种皮炎。吸入后,可引起支气管炎皮肤灼伤时,可先用水冲洗,再用5%小苏打液洗,最后用甘油-氧化镁(2:1)糊剂涂敷,或用冰冷的硫酸镁液洗,也可涂可的松油膏硝酸、盐酸、硫酸:呼吸道、皮肤三酸对皮肤和粘膜有刺激和腐蚀作用,一定数量的酸落在皮肤上即产生灼伤吸入新鲜空气。皮肤烧伤时立即用大量水冲洗,或用稀苏打水冲洗。如有水疱出现,可涂红汞或紫药水。眼、鼻、咽喉受蒸气刺激时,也可用温水或2%苏打水冲洗和含漱苯及其同系物:呼吸道、皮肤急性:沉醉状、惊悸、面色苍白,继而红赤、头晕、头痛、呕吐人工呼吸,输氧,送医院治疗铬酸、重铬酸钾等铬(Ⅵ)化合物:消化道、皮肤对粘膜有剧烈的刺激,产生炎症和溃疡用...

1、当您付费下载文档后,您只拥有了使用权限,并不意味着购买了版权,文档只能用于自身使用,不得用于其他商业用途(如 [转卖]进行直接盈利或[编辑后售卖]进行间接盈利)。
2、本站所有内容均由合作方或网友上传,本站不对文档的完整性、权威性及其观点立场正确性做任何保证或承诺!文档内容仅供研究参考,付费前请自行鉴别。
3、如文档内容存在违规,或者侵犯商业秘密、侵犯著作权等,请点击“违规举报”。

碎片内容

化验室的安全常识及细则

确认删除?
VIP
微信客服
  • 扫码咨询
会员Q群
  • 会员专属群点击这里加入QQ群
客服邮箱
回到顶部