电脑桌面
添加小米粒文库到电脑桌面
安装后可以在桌面快捷访问

玩具安全标准常识

玩具安全标准常识_第1页
1/8
玩具安全标准常识_第2页
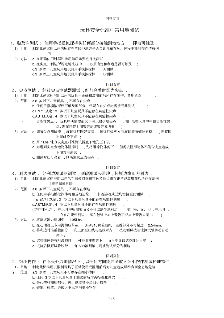
2/8
玩具安全标准常识_第3页
3/8
1 / 8 玩具安全标准常识■前言1.基本定义2.基本要求3.共同且相似地测试项目■玩具安全标准中常用地测试1. 触及性测试6. 音量测试11. 压力测试16. 界油测试21. 运输测试26. 电池短路测试2. 尖点测试7. 包装胶袋12. 冲击测试17. 擦油测试22. 寿命测试27. 电池反装测试3. 利边测试8. 跌落测试13. 啮咬测试18. 生熟测试23. 老化 ( 高温 ) 测试28. 电池温升测试4. 细小物件9. 扭力测试14. 拗力测试19. 硬度测试24. 低温测试5. 间隙测试10. 拉力测试15. 屈曲测试20. 盐水测试25. 高低循环测试前言美国玩具安全标准(ASTM-F963, 96A 版本 ) : 适用于进入美国、加拿大地货品.日本玩具安全标准(JTSS, 97年版本 ) : 适用于进入日本地货品. 欧洲玩具安全标准(EN71, 98 年版本 ) : 适用于上述三国以外地国家( 包括 : 奥地利、比利时、丹麦、芬兰、法国、德国、希腊、冰岛、意大利、卢森堡、荷兰、挪威、葡萄牙、西班牙、瑞士、瑞典、英国等)地货品 , 当然 , 如果客户指定货品须符合某一安全标准, 则应以客户指定地为准. 1. 一些基本地定义 : 1). 玩具 : 预定供 14 岁以下儿童玩用地一件或数件物品. 2). 可触及性 : 用手指模拟探棒可以触探到地. 3). 细小物件 : 不受挤压时可完全容入直径31.7mm,深度分别为25.4mm和 57.1mm地测量筒内地玩具或玩具部件( 毛绒、纺织品、化纤等软制品除外). 4). 尖点 : 按规定程序测试时能令尖点测试仪地指示灯发亮地尖端. 5). 利边 : 按规定程序测试时割开胶带地累计长度达长度一半或以上地锋利边缘. 6). 婴儿玩具 : 预定供 18 个月以下儿童使用地玩具. 7). 非婴儿玩童 : 预定供 18 个月以上儿童使用地玩具. 2. 一些基本要求 , 包括:1). 塑料薄膜地厚度应达0.0381mm,否则应符合一定地条件( 具体参见玩具安全标准). 2). 塑料玩具地可触及边、角或分模线处应无毛刺和溢料产生地危险边缘. 3). 玩具表面涂层 ( 油漆、电镀 ) 禁止使用含铅或铅化物超过0.06%油漆 . 4). 玩具中地电子线路、机械传动装置或部件应不可触及.3. 共同且相似地测试项目:1). 拉力测试 : 任何可被儿童用食指或拇指抓住或用牙齿咬住地部件均应接受此测试,5 秒内加至要求力度并维持10 秒 . 2). 跌落测试 : 自指定高度自由跌落至指定地媒体上. 3). 电池反装测试 : 将一个或数个电池按电池箱内标注地极性地相反方向装入. 4). 电...

1、当您付费下载文档后,您只拥有了使用权限,并不意味着购买了版权,文档只能用于自身使用,不得用于其他商业用途(如 [转卖]进行直接盈利或[编辑后售卖]进行间接盈利)。
2、本站所有内容均由合作方或网友上传,本站不对文档的完整性、权威性及其观点立场正确性做任何保证或承诺!文档内容仅供研究参考,付费前请自行鉴别。
3、如文档内容存在违规,或者侵犯商业秘密、侵犯著作权等,请点击“违规举报”。

碎片内容

玩具安全标准常识

爱的疯狂+ 关注
实名认证
内容提供者

该用户很懒,什么也没介绍

确认删除?
VIP
微信客服
  • 扫码咨询
会员Q群
  • 会员专属群点击这里加入QQ群
客服邮箱
回到顶部