电脑桌面
添加小米粒文库到电脑桌面
安装后可以在桌面快捷访问

天正快捷键5

天正快捷键5_第1页
1/6
天正快捷键5_第2页
2/6
天正快捷键5_第3页
3/6
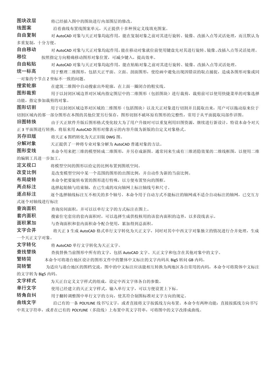
天正快捷键 景观常用 两点标注 LDBZ 为两点连线所经过的轴线、墙线、门窗、柱子等构件标注尺寸。 逐点标注 ZDBZ 为所取的若干个点沿指定方向标注尺寸。 半径标注 BJBZ 在图中标注弧线或圆弧墙的半径,尺寸文字容纳不下时,会按照制图标准规定,自动引出标注在尺寸线外侧。 直径标注 ZJBZ 在图中标注弧线或圆弧墙的直径,尺寸文字标注规则同半径标注。 角度标注 JDBZ 按逆时针方向标两线之间的角度。 弧长标注 HCBZ 以国家颁发的建筑图标准弧长标注画法分段标注弧长,生成整体的尺寸对象。 剪裁延伸 JCYS 在尺寸线的某一端,按指定点剪裁或延伸该尺寸线。本命令综合了剪裁和延伸命令,自动判断对尺寸线的剪裁和延伸。 取消尺寸 QXCC 在一个天正自定义标注对象中,将点取的尺寸线区间段删除,如果该区间位于尺寸线中段,原来的一个标注对象分开成为两个相同类型的标注对象。 连接尺寸 LJCC 连接两个独立的天正自定义直线或圆弧标注对象,将点取的两尺寸线区间段加以连接,原来的两个标注对象合并成为一个标注对象。 更改文字 GGWZ 有时为了方便起见,需要将尺寸标注中自动标注的尺寸数字用自己输入的文字串代替(内容可以是新尺寸也可能是文字)。可以使用本命令改变尺寸的测量值。 文字复位 WZFW 将尺寸标注中被拖动夹点移动过的文字恢复原来的初始位置。 文字复值 WZFZ 将尺寸标注中被有意修改的文字恢复尺寸的初始数值。有时为了方便起见,有人会把其中一些标注尺寸文字加以改动,为了校核或提取工程量等需要尺寸和标注文字一致的场合,可以使用本命令按尺寸恢复文字的实测数值。 切换角标 QHJB 在以角度标注与弦长标注、弧长标注 3 种模式之间切换。 尺寸转化 CCZH 将 Au toCAD 尺寸标注对象转化为天正标注对象。 尺寸自调 CCZT 直线或圆弧标注中尺寸较小的区间中,已经标注的重叠文字位置自动上下调度,使重叠文字分开。 注坐标点 ZZBD 用以在总平面图上标注测量坐标或者施工坐标,形式受坐标类型菜单项的控制,取值受状态开关菜单项的控制。 坐标检查 ZBJC 用以在总平面图上检查测量坐标或者施坐标,避免由于人为修改坐标标注值导致设计位置的设计的错误。 单注标高 DZBG 一次只注标高,适合于平面图的标高标注,默认标高三角符号为空心,可修改为实心填充。 连注标高 LZBG 连续标注标高,适合于立剖面的标高标注。 指向索引 ZXSY 为图中另有详图的某一部分或构件上注上索...

1、当您付费下载文档后,您只拥有了使用权限,并不意味着购买了版权,文档只能用于自身使用,不得用于其他商业用途(如 [转卖]进行直接盈利或[编辑后售卖]进行间接盈利)。
2、本站所有内容均由合作方或网友上传,本站不对文档的完整性、权威性及其观点立场正确性做任何保证或承诺!文档内容仅供研究参考,付费前请自行鉴别。
3、如文档内容存在违规,或者侵犯商业秘密、侵犯著作权等,请点击“违规举报”。

碎片内容

天正快捷键5

确认删除?
VIP
微信客服
  • 扫码咨询
会员Q群
  • 会员专属群点击这里加入QQ群
客服邮箱
回到顶部