电脑桌面
添加小米粒文库到电脑桌面
安装后可以在桌面快捷访问

化妆品生产工艺管理制度VIP免费

化妆品生产工艺管理制度_第1页
1/7
化妆品生产工艺管理制度_第2页
2/7
化妆品生产工艺管理制度_第3页
3/7
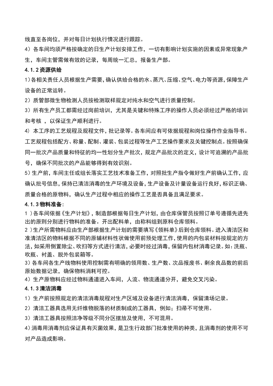
文件名称生产工艺管理制度文件编号COP-012版/次A/0文件类别管理制度类生效日期20160318页数8编制质量体系小组审核黎利媚批准于欣龙1.0目的建立与生产相适应的生产工艺管理制度,确保生产条件(人员、环境、设备、物料等)满足化妆品的生产质量要求。特制订本程序。2.0适用范围适应于各车间生产工序的工艺参数、材料、设备、人员和测试方法等所有影响产品质量的生产阶段。3.0职责3.1生产计划:负责制订《生产计划》负责生产过程中的综合调度。3.2生产部:负责生产动力设施及时供给合格的水、蒸压缩空气、空气、电力等资源;编制设备的操作规程设备维护保养;负责按生产指令单,在规定的工艺要求和质量要求下,组织安排生产,并对生产过程进行控制。3.3仓库:负责按照生产派工单所开具的领料单进行原辅材料发放接收对各车间退回的物料做入库工作。3.4技术研发部:负责生产工艺技术及半成品标准制定。在首次生产时进行指导。明确关键工序和特殊工序。负责编制工艺规程和作业指导书。3.5质保部:负责所有原辅材料、半成品、成品按品质标准进行检验负责安排现场巡检员对生产现场的产品质量进行过程监督。4.0内容4.1生产前的准备工作4.1.1生产计划指令和准备1)计划调度员考虑库存情况,结合车间的生产能力,制订《生产计划》,经经理批准后,发放至相关部门作为采购和生产依据。2)在确保每个生产订单所有原物料配套齐全后下达,生产车间根据生产计划制定生产指令,生产前由车间负责人下达批生产指令,包含批号、批生产量、执行标准、生产流程、生产配方等信息。3)生产部根据周计划编制《车间每日作业计划》,车间主管/班长把计划分解到各小组或生产线直至各岗位,并对每日计划执行情况进行跟踪。4)各车间均须严格按确定的日生产计划安排工作,一切有影响计划实施的因素或异常现象产生,车间主管需做有效的记录,每周统一汇总,报备生产部。4.1.2资源供给1)各相关责任人员根据生产需要,确认供给合格的水、蒸汽、压缩、空气、电力等资源,保障生产设备的正常运转。2)质管部微生物检测人员按检测取样规定对纯水和空气进行质量控制。3)所有生产员工都需经过岗前培训,尤其是关键和特殊工序的操作人员必须经过严格的培训和考核,以保证生产顺利进行。4)本工序的工艺规程及规程文件,批记录等。各车间应有可依据规程和岗位操作作业指导书。工艺规程包括配方、称量、配制、灌装、包装过程等生产工艺操作要求及关键控制点。按照确保同一批次产品质量和特征的均一性划分生产批次,规定产品批次的定义,设计可追溯的产品批号,确保不同批次的产品能够得到有效识别。5)生产前,车间主任或组长落实工艺技术准备工作,对照批生产指令做好生产前确认工作,应确认批号信息,保持已清洁消毒的生产环境及设备,生产设备及计量设备运行良好,标识正确、质量合格的原物料,确认生产过程中相应的操作工艺是否具备且满足要求。4.1.3物料准备:1)各车间依据《生产计划》,制造部根据每日生产计划,由仓库保管员按照订单号遵循先进先出的原则分别进行物料的准备。开出配料单,由称料组到原料仓库领料。2)生产所需物料应由生产部根据生产计划的需要填写《领料单》后到仓库领料。进入清洁区和准清洁区的物料根据不同的原辅材料性状做使用前预处理工作,使用的内包装材料按规定的方法,如采用倒置除尘、吹扫等方式进行清洁,必要时经过消毒,保留内包材消毒记录。如:洗瓶、吹瓶、衬盖、脱外包装箱等。3)各车间各生产线物料使用控制需有明确的领用数、生产数、次品报废书、剩余良品数的前后原始数据记录,确保物料消耗可控。4)生产原物料应经过物料通道进入车间,人流、物流通道分开,避免交叉污染。4.1.3清洁消毒1)生产前按照规定的清洁消毒规程对生产区域及设备进行清洁消毒,保留清场记录。2)清洁工器具选用无纤维物脱落的材质制成的工器具,例如;扫帚不可使用。3)清洁工器具按照洁净等级不同分区摆放及使用,不可混用。4)消毒用消毒剂应保证具有灭菌效果,是卫生行政部门批准使用的种类,且消毒剂的使用不可对产品造成影响。5)消毒剂的领用需建立台账,保留消毒剂配制记录。4.2生产过程控制4.2.1生...

1、当您付费下载文档后,您只拥有了使用权限,并不意味着购买了版权,文档只能用于自身使用,不得用于其他商业用途(如 [转卖]进行直接盈利或[编辑后售卖]进行间接盈利)。
2、本站所有内容均由合作方或网友上传,本站不对文档的完整性、权威性及其观点立场正确性做任何保证或承诺!文档内容仅供研究参考,付费前请自行鉴别。
3、如文档内容存在违规,或者侵犯商业秘密、侵犯著作权等,请点击“违规举报”。

碎片内容

化妆品生产工艺管理制度

确认删除?
VIP
微信客服
  • 扫码咨询
会员Q群
  • 会员专属群点击这里加入QQ群
客服邮箱
回到顶部