电脑桌面
添加小米粒文库到电脑桌面
安装后可以在桌面快捷访问

化学危险品安全数据表VIP免费

化学危险品安全数据表_第1页
1/12
化学危险品安全数据表_第2页
2/12
化学危险品安全数据表_第3页
3/12
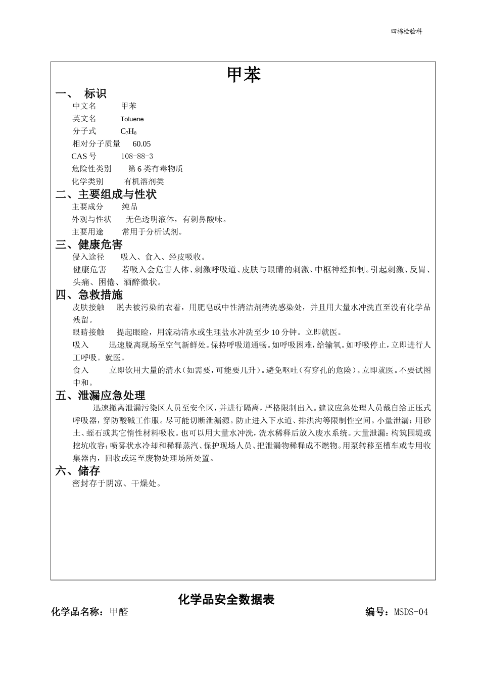
四棉检验科化学品安全数据表化学品名称:乙醇编号:MSDS-01无水乙醇一、标识中文名乙醇(95%);酒精英文名ethyl(95%);ethanol分子式C2H6O相对分子质量46.07CAS号64-17-5危险性类别第3.2类中闪点易燃液体化学类别有机溶剂二、主要组成与性状主要成分纯品外观与性状无色液体,有酒香。主要用途用于制酒工业、有机合成、消毒以及用作溶剂。三、健康危害侵入途径吸入、食入、经皮吸收。健康危害本品为中枢神经系统抑制剂。首先引起兴奋,随后抑制。急性中毒:急性中毒多发生于口服。一般可分为兴奋、催眠、麻醉、窒息四阶段。患者进入第三或第四阶段,出现意识丧失、瞳孔扩大、呼吸不规律、休克、心力循环衰竭及呼吸停止。慢性影响:在生产中长期接触高浓度本品可引起鼻、眼、粘膜刺激症状,以及头痛、头晕、疲乏、易激动、震颤、恶心等。长期酗洒可引起多发性神经病、慢性胃炎、脂肪肝、肝硬化、心肌损害及器质性精神病等。皮肤长期接触可引起干燥、脱屑、皲裂和皮炎。四、急救措施皮肤接触脱去被污染的衣着,用肥皂水和清水彻底冲洗皮肤。眼睛接触立即提起眼睑,用大量流动清水或生理盐水彻底冲洗。就医。吸入迅速脱离现场至空气新鲜处。就医。食入饮足量温水,催吐。洗胃,导泄。就医。五、泄漏应急处理迅速撤离泄漏污染区人员至安全区,并进行隔离,严格限制出入。切断火源。建议应急处理人员戴自给正压式呼吸器,穿防静电工作服。尽可能切断泄漏源。防止流入下水道、排洪沟等限制性空间。小量泄漏:用砂土或其它不燃材料吸附或吸收。也可以用大量水冲洗,洗水稀释后放入废水系统。大量泄漏:构筑围堤或挖坑收容。用泡沫覆盖,降低蒸气灾害。用防爆泵转移至槽车或专用收集器内,回收或运至废物处理场所处置。六、储存储存于阴凉、通风仓间内。远离火种、热源。防止阳光直射。保持容器密封。应与氧化剂分开存放。搬运时要轻装轻卸,防止包装及容器损坏。化学品安全数据表化学品名称:乙醚编号:MSDS-02四棉检验科乙醚一、标识中文名乙醚英文名ethylether分子式C2H4O2相对分子质量60.05CAS号60-29-7危险性类别第3.2类易燃品化学类别有机溶剂类二、主要组成与性状主要成分纯品外观与性状无色透明液体,有芳香气味,极易挥发。主要用途常用于分析试剂。三、健康危害侵入途径吸入、食入、经皮吸收。健康危害本品的主要作用是、为全身麻醉。急性大量接触,早期出现兴奋,继而嗜睡、吐、面色苍白、脉缓、体温下降和呼吸不规则,而有生命危险。急性接触后的暂时后作用有头痛、易激动或抑郁、流口水、呕吐、食欲下降和多汗等。慢性影响:长期低浓度吸入,有头痛、头昏、疲倦、嗜睡、蛋白尿、红细胞增多症。四、急救措施皮肤接触脱去被污染的衣着,用大量流动清水清洗。眼睛接触提起眼睑,用流动清水或生理盐水冲洗。立即就医。吸入迅速脱离现场至空气新鲜处。保持呼吸道通畅。如呼吸困难,给输氧。如呼吸停止,立即进行人工呼吸。就医。食入立即饮用大量的清水(如需要,可能要几升)。避免呕吐(有穿孔的危险)。立即就医。不要试图中和。五、泄漏应急处理迅速撤离泄漏污染区人员至安全区,并进行隔离,严格限制出入。切断火源。建议应急处理人员戴自给正压式呼吸器,穿防静电服。小量泄漏:用活性炭或其他惰性材料吸收。也可以大量水冲洗,稀释后放入废水系统。六、储存密封存于阴凉、干燥处。化学品安全数据表化学品名称:甲苯编号:MSDS-03四棉检验科甲苯一、标识中文名甲苯英文名Toluene分子式C7H8相对分子质量60.05CAS号108-88-3危险性类别第6类有毒物质化学类别有机溶剂类二、主要组成与性状主要成分纯品外观与性状无色透明液体,有刺鼻酸味。主要用途常用于分析试剂。三、健康危害侵入途径吸入、食入、经皮吸收。健康危害若吸入会危害人体、刺激呼吸道、皮肤与眼睛的刺激、中枢神经抑制。引起刺激、反胃、头痛、困倦、酒醉微状。四、急救措施皮肤接触脱去被污染的衣着,用肥皂或中性清洁剂清洗感染处,并且用大量水冲洗直至没有化学品残留。眼睛接触提起眼睑,用流动清水或生理盐水冲洗至少10分钟。立即就医。吸入迅速脱离现场至空气新鲜处。保持呼吸道通畅。如呼吸困难,给输氧。如...

1、当您付费下载文档后,您只拥有了使用权限,并不意味着购买了版权,文档只能用于自身使用,不得用于其他商业用途(如 [转卖]进行直接盈利或[编辑后售卖]进行间接盈利)。
2、本站所有内容均由合作方或网友上传,本站不对文档的完整性、权威性及其观点立场正确性做任何保证或承诺!文档内容仅供研究参考,付费前请自行鉴别。
3、如文档内容存在违规,或者侵犯商业秘密、侵犯著作权等,请点击“违规举报”。

碎片内容

化学危险品安全数据表

文章天下+ 关注
实名认证
内容提供者

各种文档应有尽有

确认删除?
VIP
微信客服
  • 扫码咨询
会员Q群
  • 会员专属群点击这里加入QQ群
客服邮箱
回到顶部