电脑桌面
添加小米粒文库到电脑桌面
安装后可以在桌面快捷访问

盆式橡胶支座安装施工技术交底

盆式橡胶支座安装施工技术交底_第1页
1/4
盆式橡胶支座安装施工技术交底_第2页
2/4
盆式橡胶支座安装施工技术交底_第3页
3/4
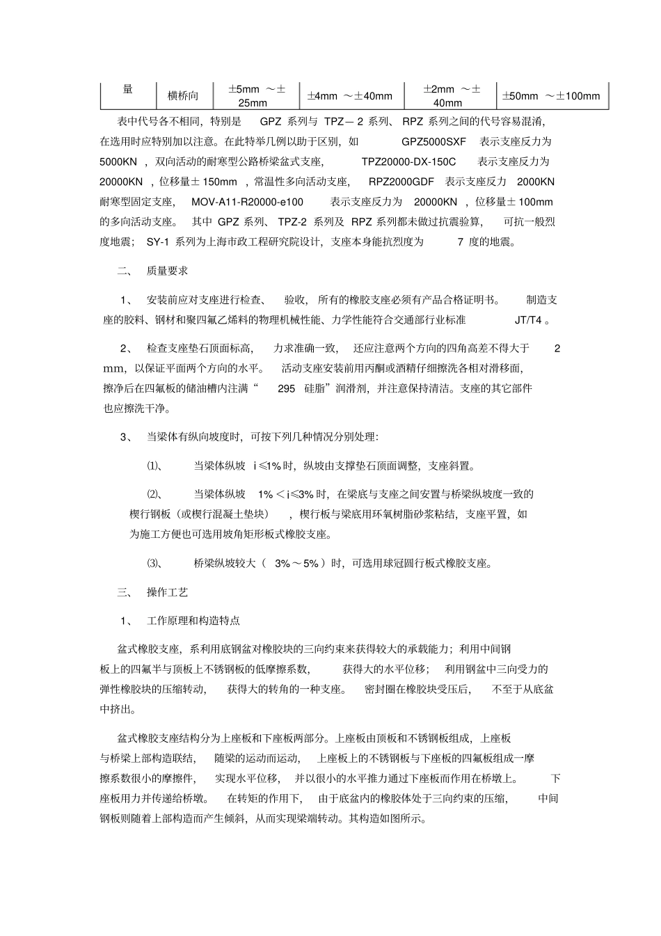
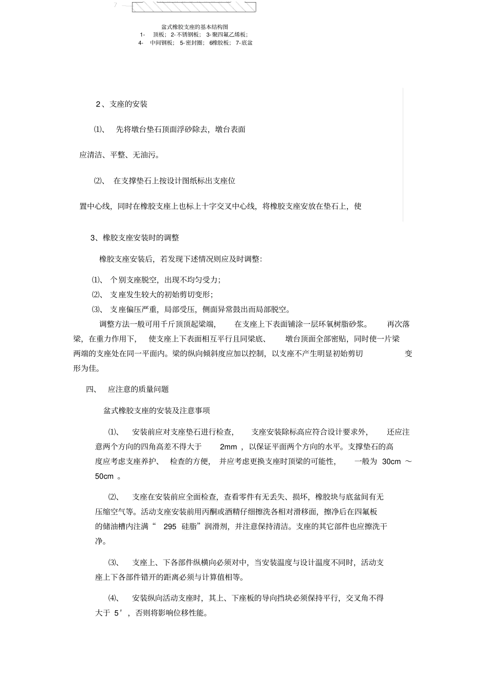
盆式橡胶支座安装施工技术交底天津一期藏立新一、施工准备1、安装前的检查在安装支座前应对支座垫石进行检查,支座安装标高应符合设计要求;另外支座在安装前应全面检查,查看零件有无丢失、损坏,橡胶块与底盆间有无压缩空气等。2、施工器具吊车、扳手、钢丝绳、硅脂润滑剂、平尖头铁锹、手推车、木抹子、塑料布、无齿锯、水平尺、手锯、钢卷尺等。3、支座的选用盆式橡胶支座常用于大跨径、大吨位的箱梁桥、 斜拉桥和悬索桥。 其支座的选用很关键,必须根据实际情况选择合适的支座。下面将各种常用系列盆式橡胶支座的主要技术性能列表如下。盆式橡胶支座主要技术性能表项目GPZ 系列TPZ — 2 系列RPZ 系列SY— 1 系列支座类别代号SX 双向活动支座 DX 单向活动支座 CD 固定支座DX多 向 活 动 支 座ZX纵 向 活 动 支 座GD固定支座GDZ抗震型固定支座DX 多向活动支座ZX 纵向活动支座GD 固定支座MOV-A11多向活动支座MOV单向活动支座FIX 固定支座适用温度常温型-25 ℃~ +60 ℃-25 ℃~ +60 ℃-25 ℃~ +60 ℃-25 ℃~ +60 ℃耐寒 (低温 )型-40 ℃~ +60 ℃-40 ℃~ +60 ℃-40 ℃~ +60 ℃-40 ℃~ +60 ℃摩擦系数常温型μ≤0.04耐寒 (低温 )型μ≤0.06μ≤0.05μ≤0.05μ≤0.05竖向转角>40' >40' > 40' >40' 承载力竖向1000KN ~50000KN共分28 级1500KN ~50000KN共分 24级1000KN ~50000KN共分28 级2000KN ~40000KN共分 12 级水平方向非滑移表面的水平承载力为竖向的 10% 非 滑 移 表 面 的 水平承 载 力 为 竖 向 的10%, 抗震型固定支座 各 向 的 水 平 承载力为竖向的20% 非 滑 移表 面 的水平 承 载力 为 竖向的 10% 非滑移表面的水平承载力为竖向的10% 位移纵桥向±50mm ~±250mm ±50mm ~±250mm ±50mm ~±250mm ±50mm ~±100mm 量横桥向±5mm ~±25mm ±4mm ~±40mm ±2mm ~±40mm ±50mm ~±100mm 表中代号各不相同,特别是GPZ 系列与 TPZ— 2 系列、 RPZ 系列之间的代号容易混淆,在选用时应特别加以注意。在此特举几例以助于区别,如GPZ5000SXF表示支座反力为5000KN ,双向活动的耐寒型公路桥梁盆式支座,TPZ20000-DX-150C表示支座反力为20000KN ,位移量± 150mm ,常温性多向活动支座,RPZ2000GDF表示支座反力2000KN耐寒型固定支座,MOV-A11-R20000-e100表示支座反力为20000KN ,位移...

1、当您付费下载文档后,您只拥有了使用权限,并不意味着购买了版权,文档只能用于自身使用,不得用于其他商业用途(如 [转卖]进行直接盈利或[编辑后售卖]进行间接盈利)。
2、本站所有内容均由合作方或网友上传,本站不对文档的完整性、权威性及其观点立场正确性做任何保证或承诺!文档内容仅供研究参考,付费前请自行鉴别。
3、如文档内容存在违规,或者侵犯商业秘密、侵犯著作权等,请点击“违规举报”。

碎片内容

盆式橡胶支座安装施工技术交底

确认删除?
VIP
微信客服
  • 扫码咨询
会员Q群
  • 会员专属群点击这里加入QQ群
客服邮箱
回到顶部