电脑桌面
添加小米粒文库到电脑桌面
安装后可以在桌面快捷访问

施工组织设计-扶贫工程培训资料

施工组织设计-扶贫工程培训资料_第1页
1/43
施工组织设计-扶贫工程培训资料_第2页
2/43
施工组织设计-扶贫工程培训资料_第3页
3/43
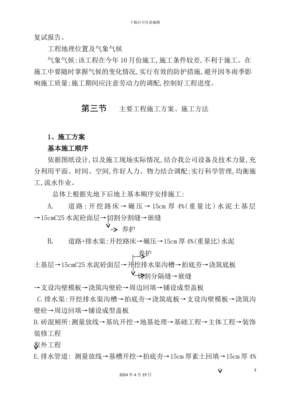
下载后可任意编辑施工组织设计-扶贫工程培训资料12024 年 4 月 19 日下载后可任意编辑第一节 编制依据1. 澄城县贫困村基础设施建设项目施工二十五标段招标清单。2. 澄城县贫困村基础设施建设项目施工二十五标段施工图纸。3.中华人民共和国国家标准<混凝土结构工程施工及验收法律规范>GB50204- 。4.单位的机械设备施工能力、工程人员、同类工程的施工技术、施工经验。5.施工现场的具体情况。第二节工程概况工程名称:澄城县贫困村基础设施建设项目施工二十五标段。施工范围分类:道路:15cm 厚 4%(重量比)水泥土基层、15cmC25 混凝土路面水泥砼面层。排水沟:15cm 厚 4%(重量比)水泥土垫层,沟底 15m 厚 C25砼,沟壁 12cm 厚 C25 砼,12cm 盖板为预制盖板。公共厕所:共两个,砖混结构,七度抗震设防,建筑面积 40㎡。给排水管道:排水(Ⅱ 级 砼水泥管 DN300-DN500、DN700、DN800);给水(PE钢丝网架管DN50、DN70、DN80、DN100、DN125)。广场做法未说明工程地点:尧头镇尧头村。质量要求:严格每道工序管理,坚持过程精品,分部合格率 100%,确保合格工程,争创优良工程。工期要求:在保证质量的前提下,严格根据合同工期组织施工,确保工期 60 日历天。安全目标:杜绝各级伤亡事故,确保达到优良工程,现场安全达标生产标准。文明目标:确保安全文明施工施工场地。材料质量标准:工程所需材料均应符合国家及地方规定的有关质量标准,双控材料必须有出厂合格证、化验清单及县中心实验室等有关部门出具的22024 年 4 月 19 日下载后可任意编辑复试报告。工程地理位置及气象气候气象气候:该工程在今年 10 月份施工,施工条件较差,不利于施工。在施工中要随时掌握气候的变化情况,实行有效的防护措施,避开因冬雨季影响施工质量;施工期间应注意劳动力的调配,控制好工程进度。第三节主要工程施工方案、施工方法1、施工方案基本施工顺序依据图纸设计,以及施工现场实际情况,结合我公司设备及技术力量,充分利用平面、时间、空间,作好人力、物力结合调配;实行科学管理,均衡施工,流水作业。总体上根据先地下后地上基本顺序安排施工: A.道路 : 开挖路床→碾压→ 15cm 厚 4%( 重量比 ) 水泥土基层→15cmC25 水泥砼面层→切割分割缝→嵌缝养护B.道路+排水渠:开挖路床→碾压→15cm 厚 4%(重量比)水泥养护土基层→15cmC25 水泥砼面层→开挖排水渠沟槽→拍底夯→浇筑底板切割分隔缝→嵌缝→支设沟壁模板→浇筑沟壁砼→周边回填→铺设成型盖板 C....

1、当您付费下载文档后,您只拥有了使用权限,并不意味着购买了版权,文档只能用于自身使用,不得用于其他商业用途(如 [转卖]进行直接盈利或[编辑后售卖]进行间接盈利)。
2、本站所有内容均由合作方或网友上传,本站不对文档的完整性、权威性及其观点立场正确性做任何保证或承诺!文档内容仅供研究参考,付费前请自行鉴别。
3、如文档内容存在违规,或者侵犯商业秘密、侵犯著作权等,请点击“违规举报”。

碎片内容

施工组织设计-扶贫工程培训资料

您可能关注的文档

确认删除?
VIP
微信客服
  • 扫码咨询
会员Q群
  • 会员专属群点击这里加入QQ群
客服邮箱
回到顶部