电脑桌面
添加小米粒文库到电脑桌面
安装后可以在桌面快捷访问

百事轻怡可乐促销方案培训教材

百事轻怡可乐促销方案培训教材_第1页
1/13
百事轻怡可乐促销方案培训教材_第2页
2/13
百事轻怡可乐促销方案培训教材_第3页
3/13
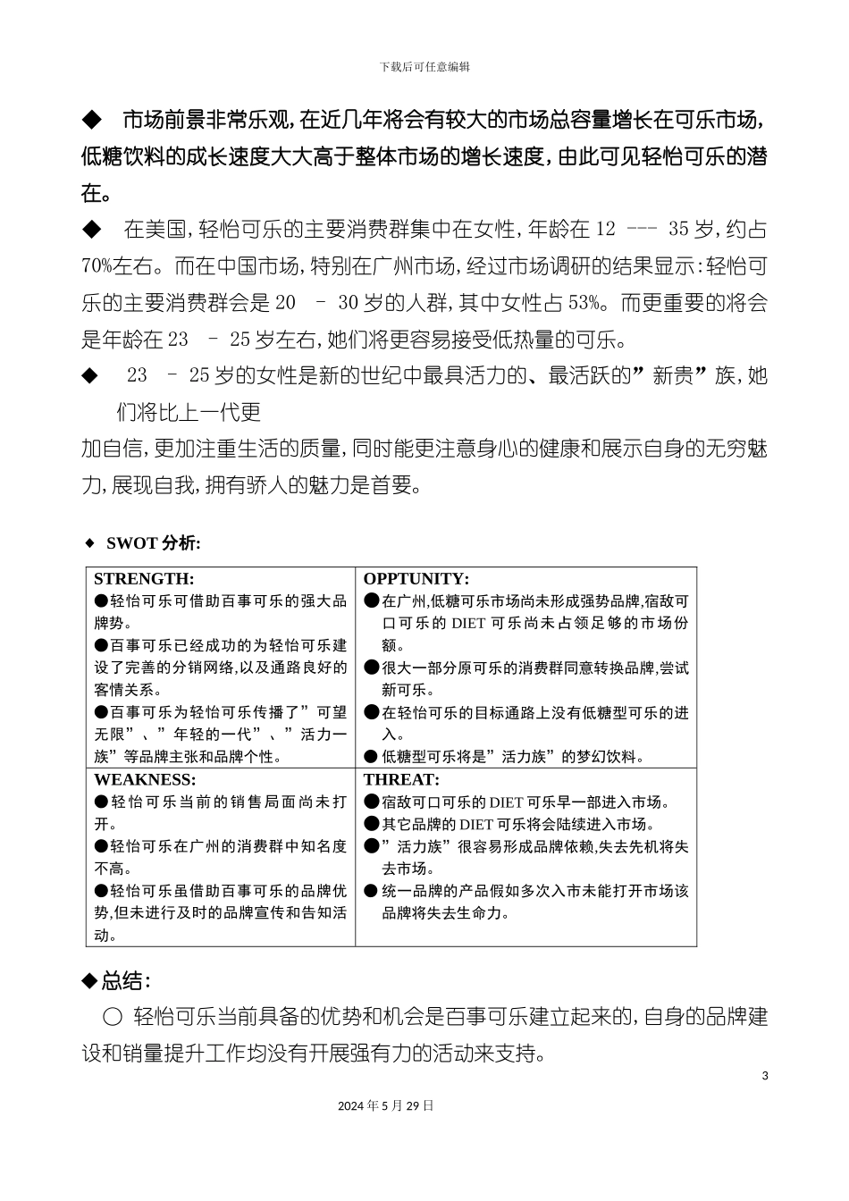
下载后可任意编辑百事轻怡可乐促销方案培训教材12024 年 5 月 29 日下载后可任意编辑轻怡可乐(百事可乐)促销方案□市场背景□促销目标□促销定位: ○时间、地点、对象 ○商品信息、品牌信息□促销主题: ○小标题□促销活动方案: ○活动内容方式 ○活动奖项设置 ○联合活动场所 ○时间进度表□促销传播方式□促销预算□促销效果展望□小”贴士”册内容构想●市场背景 ●22024 年 5 月 29 日下载后可任意编辑◆ 市场前景非常乐观,在近几年将会有较大的市场总容量增长在可乐市场,低糖饮料的成长速度大大高于整体市场的增长速度,由此可见轻怡可乐的潜在。◆ 在美国,轻怡可乐的主要消费群集中在女性,年龄在 12 --- 35 岁,约占70%左右。而在中国市场,特别在广州市场,经过市场调研的结果显示:轻怡可乐的主要消费群会是 20 – 30 岁的人群,其中女性占 53%。而更重要的将会是年龄在 23 – 25 岁左右,她们将更容易接受低热量的可乐。◆ 23 – 25 岁的女性是新的世纪中最具活力的、最活跃的”新贵”族,她们将比上一代更加自信,更加注重生活的质量,同时能更注意身心的健康和展示自身的无穷魅力,展现自我,拥有骄人的魅力是首要。◆ SWOT 分析:STRENGTH:●轻怡可乐可借助百事可乐的强大品牌势。●百事可乐已经成功的为轻怡可乐建设了完善的分销网络,以及通路良好的客情关系。●百事可乐为轻怡可乐传播了”可望无限”、”年轻的一代”、”活力一族”等品牌主张和品牌个性。OPPTUNITY:●在广州,低糖可乐市场尚未形成强势品牌,宿敌可口可乐的 DIET 可乐尚未占领足够的市场份额。●很大一部分原可乐的消费群同意转换品牌,尝试新可乐。●在轻怡可乐的目标通路上没有低糖型可乐的进入。● 低糖型可乐将是”活力族”的梦幻饮料。WEAKNESS:●轻怡可乐当前的销售局面尚未打开。●轻怡可乐在广州的消费群中知名度不高。●轻怡可乐虽借助百事可乐的品牌优势,但未进行及时的品牌宣传和告知活动。THREAT:●宿敌可口可乐的 DIET 可乐早一部进入市场。●其它品牌的 DIET 可乐将会陆续进入市场。●”活力族”很容易形成品牌依赖,失去先机将失去市场。● 统一品牌的产品假如多次入市未能打开市场该品牌将失去生命力。◆ 总结: ○ 轻怡可乐当前具备的优势和机会是百事可乐建立起来的,自身的品牌建设和销量提升工作均没有开展强有力的活动来支持。32024 年 5 月 29 日下载后可任意编辑◆ 措施: ○ 经过售点的具吸引力的大...

1、当您付费下载文档后,您只拥有了使用权限,并不意味着购买了版权,文档只能用于自身使用,不得用于其他商业用途(如 [转卖]进行直接盈利或[编辑后售卖]进行间接盈利)。
2、本站所有内容均由合作方或网友上传,本站不对文档的完整性、权威性及其观点立场正确性做任何保证或承诺!文档内容仅供研究参考,付费前请自行鉴别。
3、如文档内容存在违规,或者侵犯商业秘密、侵犯著作权等,请点击“违规举报”。

碎片内容

百事轻怡可乐促销方案培训教材

确认删除?
VIP
微信客服
  • 扫码咨询
会员Q群
  • 会员专属群点击这里加入QQ群
客服邮箱
回到顶部