电脑桌面
添加小米粒文库到电脑桌面
安装后可以在桌面快捷访问

连锁行业市场分析及发展机遇研究报告模板

连锁行业市场分析及发展机遇研究报告模板_第1页
1/56
连锁行业市场分析及发展机遇研究报告模板_第2页
2/56
连锁行业市场分析及发展机遇研究报告模板_第3页
3/56
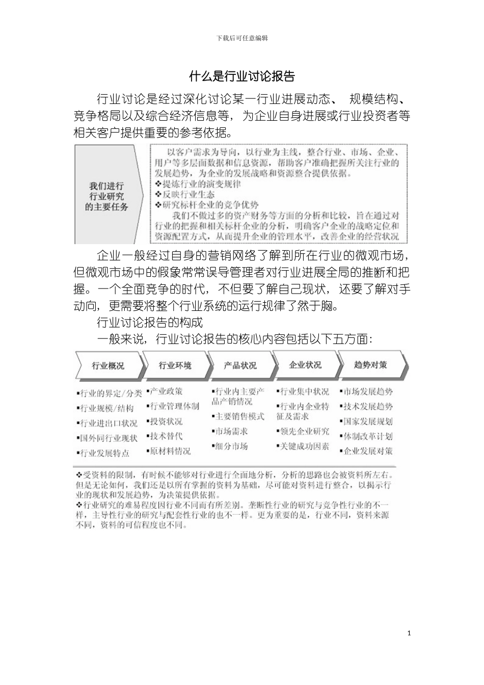
下载后可任意编辑连锁行业市场分析及进展机遇讨论报告1下载后可任意编辑 -2024 年中国餐饮业直营连锁行业市场分析及进展机遇讨论报告中国产业讨论报告网1下载后可任意编辑什么是行业讨论报告行业讨论是经过深化讨论某一行业进展动态、 规模结构、 竞争格局以及综合经济信息等, 为企业自身进展或行业投资者等相关客户提供重要的参考依据。企业一般经过自身的营销网络了解到所在行业的微观市场, 但微观市场中的假象常常误导管理者对行业进展全局的推断和把握。一个全面竞争的时代, 不但要了解自己现状, 还要了解对手动向, 更需要将整个行业系统的运行规律了然于胸。行业讨论报告的构成一般来说, 行业讨论报告的核心内容包括以下五方面: 1下载后可任意编辑行业讨论的目的及主要任务行业讨论是进行资源整合的前提和基础。对企业而言, 进展战略的制定一般由三部分构成: 外部的行业讨论、 内部的企业资源评估以及基于两者之上的战略制定和设计。行业与企业之间的关系是面和点的关系, 行业的规模和进展趋势决定了企业的成长空间; 企业的进展永远必须遵循行业的经营特征和规律。行业讨论的主要任务: 解释行业本身所处的进展阶段及其在国民经济中的地位分析影响行业的各种因素以及推断对行业影响的力度预测并引导行业的未来进展趋势推断行业投资价值揭示行业投资风险为投资者提供依据2下载后可任意编辑 -2024 年中国餐饮业直营连锁行业市场分析及进展机遇讨论报告【出版日期】 【交付方式】Email 电子版/特快专递【价 格】纸介版: 7000 元 电子版: 7200 元 纸介+电子: 7500 元报告摘要及目录报告目录: 第 1 章: 直营连锁讨论综述1.1 直营连锁的概念1.1.1 直营连锁的定义1.1.2 直营连锁的适应性分析1.1.3 直营连锁的优缺点分析1.1.4 直营连锁的吸引性分析1.2 零售连锁企业经营模式的选择标准1.2.1 零售企业总部和连锁店的纽带关系1.2.2 零售企业总部和加盟商的依存关系1.2.3 零售企业总部对加盟商的掌控情况1.3 直营连锁与其它经营方式的区别1.3.1 直营连锁与特许经营之间的区别1.3.2 直营连锁与代理及经销的区别1.3.3 直营连锁与直销之间的区别1.3.4 直营连锁与设立分公司之间的区别1.4 中国直营连锁政策环境分析1.5 中国直营连锁经济环境分析1.5.1 国际宏观经济环境分析1.5.2 国内宏观经济环境分析1.6 中国物流行业进展现状分析1.6.1 物流行业进展状况( 1) 物流总额增幅及构成( 2) 物流总费用增...

1、当您付费下载文档后,您只拥有了使用权限,并不意味着购买了版权,文档只能用于自身使用,不得用于其他商业用途(如 [转卖]进行直接盈利或[编辑后售卖]进行间接盈利)。
2、本站所有内容均由合作方或网友上传,本站不对文档的完整性、权威性及其观点立场正确性做任何保证或承诺!文档内容仅供研究参考,付费前请自行鉴别。
3、如文档内容存在违规,或者侵犯商业秘密、侵犯著作权等,请点击“违规举报”。

碎片内容

连锁行业市场分析及发展机遇研究报告模板

您可能关注的文档

确认删除?
VIP
微信客服
  • 扫码咨询
会员Q群
  • 会员专属群点击这里加入QQ群
客服邮箱
回到顶部