电脑桌面
添加小米粒文库到电脑桌面
安装后可以在桌面快捷访问

配件行业市场分析及投资前景评估报告模板

配件行业市场分析及投资前景评估报告模板_第1页
1/52
配件行业市场分析及投资前景评估报告模板_第2页
2/52
配件行业市场分析及投资前景评估报告模板_第3页
3/52
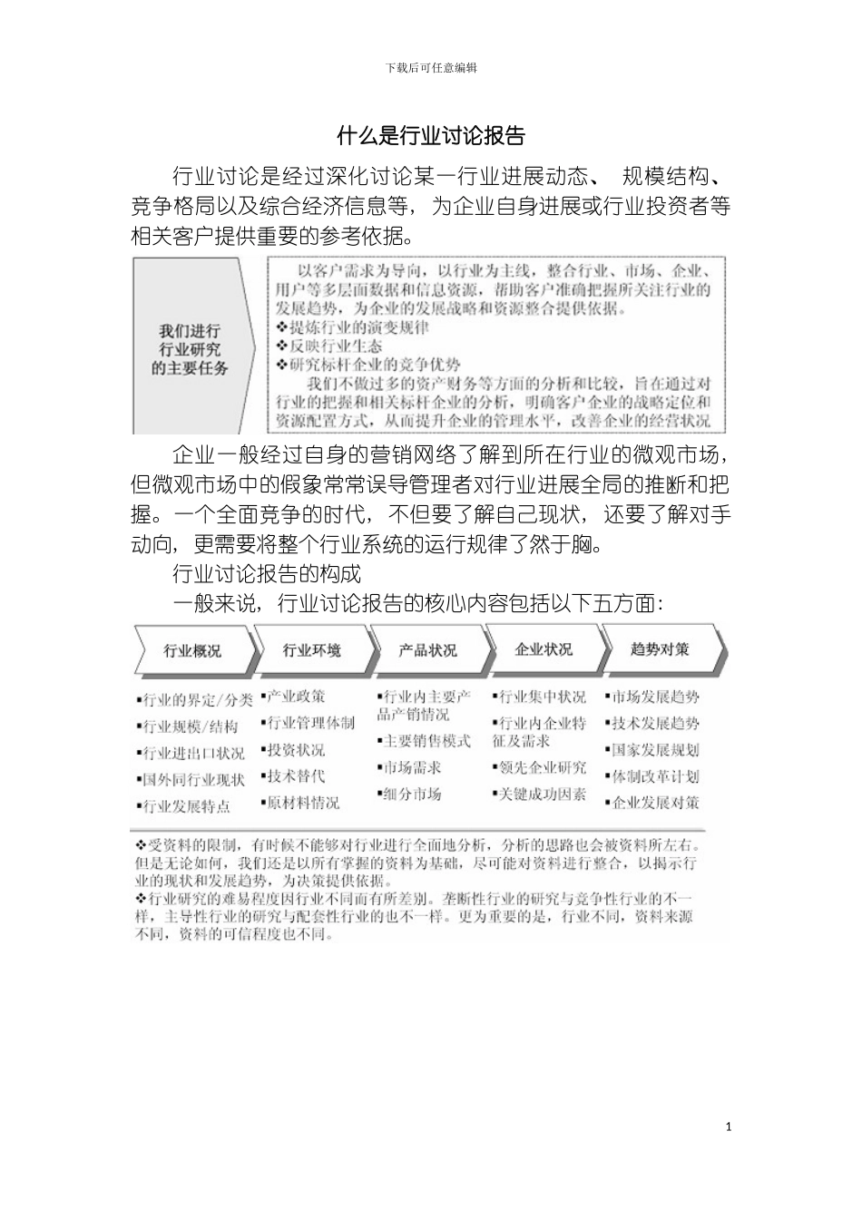
下载后可任意编辑配件行业市场分析及投资前景评估报告1下载后可任意编辑 -2024 年中国塑料汽车配件行业市场分析及投资前景评估报告中国产业讨论报告网1下载后可任意编辑什么是行业讨论报告行业讨论是经过深化讨论某一行业进展动态、 规模结构、 竞争格局以及综合经济信息等, 为企业自身进展或行业投资者等相关客户提供重要的参考依据。企业一般经过自身的营销网络了解到所在行业的微观市场, 但微观市场中的假象常常误导管理者对行业进展全局的推断和把握。一个全面竞争的时代, 不但要了解自己现状, 还要了解对手动向, 更需要将整个行业系统的运行规律了然于胸。行业讨论报告的构成一般来说, 行业讨论报告的核心内容包括以下五方面: 1下载后可任意编辑行业讨论的目的及主要任务行业讨论是进行资源整合的前提和基础。对企业而言, 进展战略的制定一般由三部分构成: 外部的行业讨论、 内部的企业资源评估以及基于两者之上的战略制定和设计。行业与企业之间的关系是面和点的关系, 行业的规模和进展趋势决定了企业的成长空间; 企业的进展永远必须遵循行业的经营特征和规律。行业讨论的主要任务: 解释行业本身所处的进展阶段及其在国民经济中的地位分析影响行业的各种因素以及推断对行业影响的力度预测并引导行业的未来进展趋势推断行业投资价值揭示行业投资风险为投资者提供依据2下载后可任意编辑 -2024 年中国塑料汽车配件行业市场分析及投资前景评估报告【出版日期】 【交付方式】Email 电子版/特快专递【价 格】纸介版: 7000 元 电子版: 7200 元 纸介+电子: 7500 元报告摘要及目录报告目录: 第一章塑料汽车配件概述 14第一节塑料汽车配件定义 14第二节塑料汽车配件行业进展历程 14第三节塑料汽车配件分类情况 14第四节塑料汽车配件产业链分析 14一、 产业链模型介绍 14二、 塑料汽车配件产业链模型分析 17 第二章 - 中国塑料汽车配件行业进展环境分析 19第一节 - 中国经济环境分析 19一、 宏观经济 19二、 工业形势 20三、 固定资产投资 22第二节 - 中国塑料汽车配件行业进展政策环境分析 25一、 行业政策影响分析 25二、 相关行业标准分析 28第三节 - 中国塑料汽车配件行业进展社会环境分析 29一、 居民消费水平分析 29二、 工业进展形势分析 31 第三章中国塑料汽车配件生产现状分析 34第一节塑料汽车配件行业总体规模 34第二节塑料汽车配件产能概况 34一、 - 产能分析 3...

1、当您付费下载文档后,您只拥有了使用权限,并不意味着购买了版权,文档只能用于自身使用,不得用于其他商业用途(如 [转卖]进行直接盈利或[编辑后售卖]进行间接盈利)。
2、本站所有内容均由合作方或网友上传,本站不对文档的完整性、权威性及其观点立场正确性做任何保证或承诺!文档内容仅供研究参考,付费前请自行鉴别。
3、如文档内容存在违规,或者侵犯商业秘密、侵犯著作权等,请点击“违规举报”。

碎片内容

配件行业市场分析及投资前景评估报告模板

您可能关注的文档

确认删除?
VIP
微信客服
  • 扫码咨询
会员Q群
  • 会员专属群点击这里加入QQ群
客服邮箱
回到顶部