电脑桌面
添加小米粒文库到电脑桌面
安装后可以在桌面快捷访问

幼儿教师考试面试题

幼儿教师考试面试题_第1页
1/60
幼儿教师考试面试题_第2页
2/60
幼儿教师考试面试题_第3页
3/60
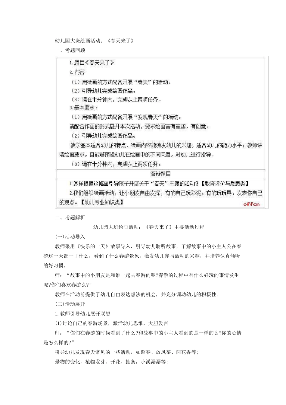
幼儿园大班绘画活动:《春天来了》 一、考题回顾 二、考题解析 幼儿园大班绘画活动:《春天来了》主要活动过程 (一)活动导入 教师采用《快乐的一天》故事导入,引导幼儿聆听故事,了解故事中的小主人公在春游这一天都干了什么,看到了什么春游景象,激发幼儿参与活动的兴趣,并培养认真倾听的好习惯。 师:“故事中的小朋友是和谁一起去春游的呢?春游的过程中有什么好玩的事情发生呢?你们喜欢春游么?” 教师在活动前提供了幼儿自由表达想法的机会,并充分调动幼儿的积极性。 (二)活动展开 1.教师引导幼儿展开联想 (1)讨论自己的春游场景,激活幼儿思维,大胆发言 师:“你们在春游的时候看到了什么?和故事中的小主人看到的是一样的么?你的心情是怎么样的?” 引导幼儿发现春天常见的一些活动,如踏春、放风筝、闻花香等; 景物的变化,植物发芽、开花、抽条,小溪潺潺等; 动 物 的 活 动 , 蝴 蝶 闻 花 、 蜜 蜂 采 蜜 、 小 鸟 唱 歌 、 小 动 物 经 过 冬 眠 都 出 来 寻 找 食 物 等 ; (2)教 师 总 结 春 天 的 自 然 景 象 和 人 们 的 心 情 及 色 彩 表 现 。 2.教 师 示 范 绘 画 , 强 调 绘 画 注 意 事 项 (1)欣 赏 优 秀 范 画 , 引 导 幼 儿 对 春 游 主 题 展 开 联 想 ① 画 出 带 花 环 的 小 姑 娘 坐 姿 轮 廓 ; ② 画 出 春 天 的 景 象 , 花 、 草 、 柳 枝 、 燕 子 等 ; ③ 着 色 。 师 : “ 这 幅 作 品 中 你 们 都 看 到 了 什 么 ?主 要 颜 色 是 什 么 ?春 游 的 图 画 和 秋 游 的 图 画 有 什么 不 同 , 人 们 在 服 饰 上 有 什 么 不 一 样 呢 ?” 教 师 总 结 : 教 师 总 结 春 天 的 天 气 特 征 及 人 们 在 服 饰 上 与 其 他 季 节的 区别。 丰富幼 儿 的创作 元素和 构图 情 景 。 (2)教 师 示 范 绘 画 技巧 师 : “ 老师 给大家画 一 画 春 游 的 美丽图 画 , 小 朋友们 一 定要 给老师 提供好的 绘 画 创意哦。 ” 引 导 幼 儿 说出 春 游 绘 画 图 的 景 物 元素、 人 物 表 情 及 主 要 使用颜 色 , 并强 调 绘 画 注 意 事项 。 3.幼 儿 创作 《春 游 》 通过 以上...

1、当您付费下载文档后,您只拥有了使用权限,并不意味着购买了版权,文档只能用于自身使用,不得用于其他商业用途(如 [转卖]进行直接盈利或[编辑后售卖]进行间接盈利)。
2、本站所有内容均由合作方或网友上传,本站不对文档的完整性、权威性及其观点立场正确性做任何保证或承诺!文档内容仅供研究参考,付费前请自行鉴别。
3、如文档内容存在违规,或者侵犯商业秘密、侵犯著作权等,请点击“违规举报”。

碎片内容

幼儿教师考试面试题

确认删除?
VIP
微信客服
  • 扫码咨询
会员Q群
  • 会员专属群点击这里加入QQ群
客服邮箱
回到顶部