电脑桌面
添加小米粒文库到电脑桌面
安装后可以在桌面快捷访问

主体工程劳务分包合同-修改

主体工程劳务分包合同-修改_第1页
1/4
主体工程劳务分包合同-修改_第2页
2/4
主体工程劳务分包合同-修改_第3页
3/4
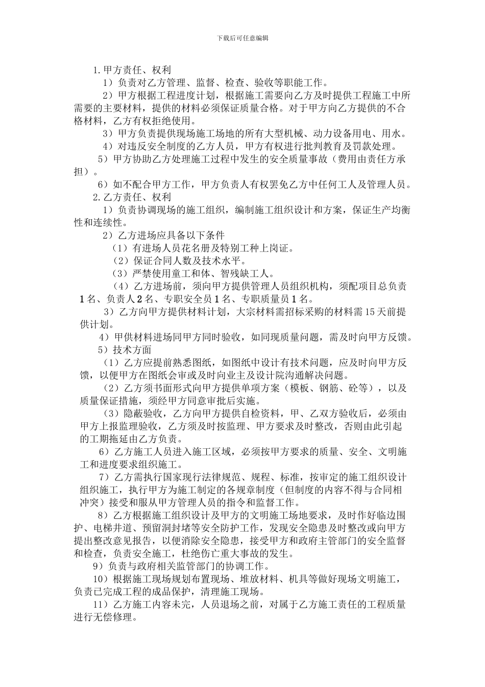
下载后可任意编辑主体工程劳务分包合同发包方:湖北电力实业总公司 (以下简称甲方)分包方:湖北华天达建筑工程有限公司 (以下简称乙方) 本项目经甲方组织招标确定将湖北省电力公司梨园立体停车库主体工程施工发包给乙方,为明确双方责任权利,高效低耗、保质量保工期、安全、文明施工。顺利完成该项目的施工任务,经双方平等自愿协商一致,特制定本合同,希望双方共同遵守。一、工程概况工程名称:湖北省电力公司梨园立体停车库工程 工程地点:武汉市洪山区徐东路 47 号 工程规模:框架结构,地上 6 层、地下 2 层;建筑面积约 16218 平方米 承包方式:包工 二、承包范围1.施工中按文明施工场地验收法律规范标准所含的文明施工,现场洁净及按项目部指定地点的材料堆放整齐、场地清理及每天的工完场清。2.施工图中所含的钢筋、模板、混凝土工程及其相配套的辅助工序的全部工作内容。3.底层地面垫层施工、输送砼的泵管拆接、清理、现场搬运码齐等。 4.招标工程量清单中包含的内容(不包含:车档及油漆、标志牌、道牙石、防水材料)。三、工程质量各分项工程必须达到国家规定的合格标准,砼表面同时达到清水砼要求。四、工程进度要求从施工垫层(除不可抗拒因素外,工期顺延)之日起至施工内容完成,无条件服从甲方进度计划,要求完成日、周、月及总工期各大结点计划工程量,配备足够的人员,及技术力量。五、合同价款 1、本合同价为人民币大写:陆佰叁拾陆万捌仟叁佰伍拾元整 人民币小写:6368350.00 元 2、现场发生的变更增加部分除外。六、付款、结算办法1、本合同签定后 7 天内支付合同价款的 10%作为工程预付款。2、施工至地下负二层完成后支付合同价款的 20%作为工程进度款。3、施工至地上一层完成后支付合同价款的 20%作为工程进度款。4、施工至地上四层完成后支付合同价款的 20%作为工程进度款。5、施工至主体及完工后支付合同价款的 25%作为工程进度款。6、剩于 5%质保金待甲方与建设方完成结算后 7 天内与工程变更增加部分一起支付给乙方,质保金返还方式及保修方式与甲方与建设方签定的合同相同。七、甲乙双方的责任、权利下载后可任意编辑 1.甲方责任、权利1)负责对乙方管理、监督、检查、验收等职能工作。2)甲方根据工程进度计划,根据施工需要向乙方及时提供工程施工中所需要的主要材料,提供的材料必须保证质量合格。对于甲方向乙方提供的不合格材料,乙方有权拒绝使用。3)甲方负责提供现场施工...

1、当您付费下载文档后,您只拥有了使用权限,并不意味着购买了版权,文档只能用于自身使用,不得用于其他商业用途(如 [转卖]进行直接盈利或[编辑后售卖]进行间接盈利)。
2、本站所有内容均由合作方或网友上传,本站不对文档的完整性、权威性及其观点立场正确性做任何保证或承诺!文档内容仅供研究参考,付费前请自行鉴别。
3、如文档内容存在违规,或者侵犯商业秘密、侵犯著作权等,请点击“违规举报”。

碎片内容

主体工程劳务分包合同-修改

您可能关注的文档

人从众+ 关注
实名认证
内容提供者

欢迎光临小店,本店以公文和教育为主,希望符合您的需求。

确认删除?
VIP
微信客服
  • 扫码咨询
会员Q群
  • 会员专属群点击这里加入QQ群
客服邮箱
回到顶部