电脑桌面
添加小米粒文库到电脑桌面
安装后可以在桌面快捷访问

精出自庄子的成语

精出自庄子的成语_第1页
1/3
精出自庄子的成语_第2页
2/3
精出自庄子的成语_第3页
3/3
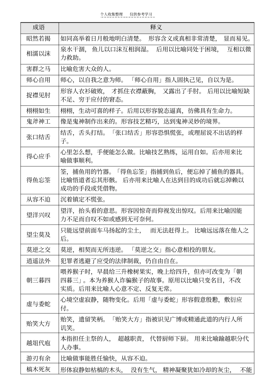
个人收集整理仅供参考学习出自《庄子》的成语成语释义一日千里一日能行千里之远。 形容良马跑得很快。 后亦用于形容速度极快。 亦用于比喻进步极快或进展迅速。或比喻人才出众。大同小异形容事物略有差异,但大体相同。大惑不解十分胡涂、迷惑,不懂道理。后用于指对事物感到非常疑惑,无法了解。井底之蛙住在井底的青蛙。比喻见识浅薄的人。分庭抗礼指分处庭中,相对设礼,以平等的礼节相见。比喻地位相当。后亦用以比喻两者对立。以管窥天透过竹管看天,仅见天的一小部分。比喻见识片面而狭窄。失之交臂交臂,走路时胳膊相碰触。 两人擦肩而过, 错失见面的机会。 后用「失之交臂」指错失机会。白驹过隙指快马从缝隙一下子就奔驰过去。比喻时间过得很快。目无全牛眼中没有整头牛的形体, 比喻道的修养不受外形限制的境界。后用来比喻技艺纯熟高超。立锥之地竖立锥子的地方。比喻极微小的地方。常用以表示无可容身之处。亦步亦趋指学生追随老师的脚步。后用以形容事事追随或仿效别人。呆若木鸡木鸡,木头制成的鸡,任何情况下皆纹风不动,比喻修养深厚、态度沉稳。后用来形容愚笨或受惊吓而发愣的样子。扶摇直上随急遽的旋风, 盘旋而上。 后用以比喻快速上升, 亦用来比喻仕途得意。每下愈况况,因比拟而明显、显著。 「每下愈况」指估量猪只肥瘦,要从最不易长肉的小腿部分去试; 因为愈是下部细微的地方, 肥瘦的差别就愈见明显。后转用于比喻情况愈来愈坏。沉鱼落雁鱼、鸟不辨美丑, 即使看见美女也同样赶紧潜水高飞。后用以形容女子容貌美丽出众。姑妄言之姑且随便说说,表示说的不一定是正确的话。东施效颦春秋 越国丑女东施模仿美女西施捧心皱眉,然却更见其丑。比喻盲目胡乱地模仿他人,结果却适得其反。空谷足音居于荒野, 久处寂寞, 听到人的脚步声就高兴。 后用于比喻难得的人物、言论或事物。虎口余生侥幸的从老虎口中逃出来,保全了性命。比喻冒大险而不死。邯郸学步学习邯郸人走路的姿势。比喻模仿不成,反而失去自我。个人收集整理仅供参考学习成语释义昭然若揭如同高举着日月般地明白清楚。 形容含义或真相非常清楚, 显而易见。相濡以沫泉水干涸, 鱼儿以口沫互相润湿。 后用以比喻同处于困境, 互相以微力救助。害群之马比喻危害大众的人。师心自用师心,以自我之意为师。 「师心自用」指人固执己见,自以为是。捉襟见肘形容人衣衫破败, 才抓住衣襟蔽胸, 又露出了手肘。 后用以比喻短缺不足、穷...

1、当您付费下载文档后,您只拥有了使用权限,并不意味着购买了版权,文档只能用于自身使用,不得用于其他商业用途(如 [转卖]进行直接盈利或[编辑后售卖]进行间接盈利)。
2、本站所有内容均由合作方或网友上传,本站不对文档的完整性、权威性及其观点立场正确性做任何保证或承诺!文档内容仅供研究参考,付费前请自行鉴别。
3、如文档内容存在违规,或者侵犯商业秘密、侵犯著作权等,请点击“违规举报”。

碎片内容

精出自庄子的成语

您可能关注的文档

确认删除?
VIP
微信客服
  • 扫码咨询
会员Q群
  • 会员专属群点击这里加入QQ群
客服邮箱
回到顶部