电脑桌面
添加小米粒文库到电脑桌面
安装后可以在桌面快捷访问

出口代理协议VIP专享

出口代理协议_第1页
1/3
出口代理协议_第2页
2/3
出口代理协议_第3页
3/3
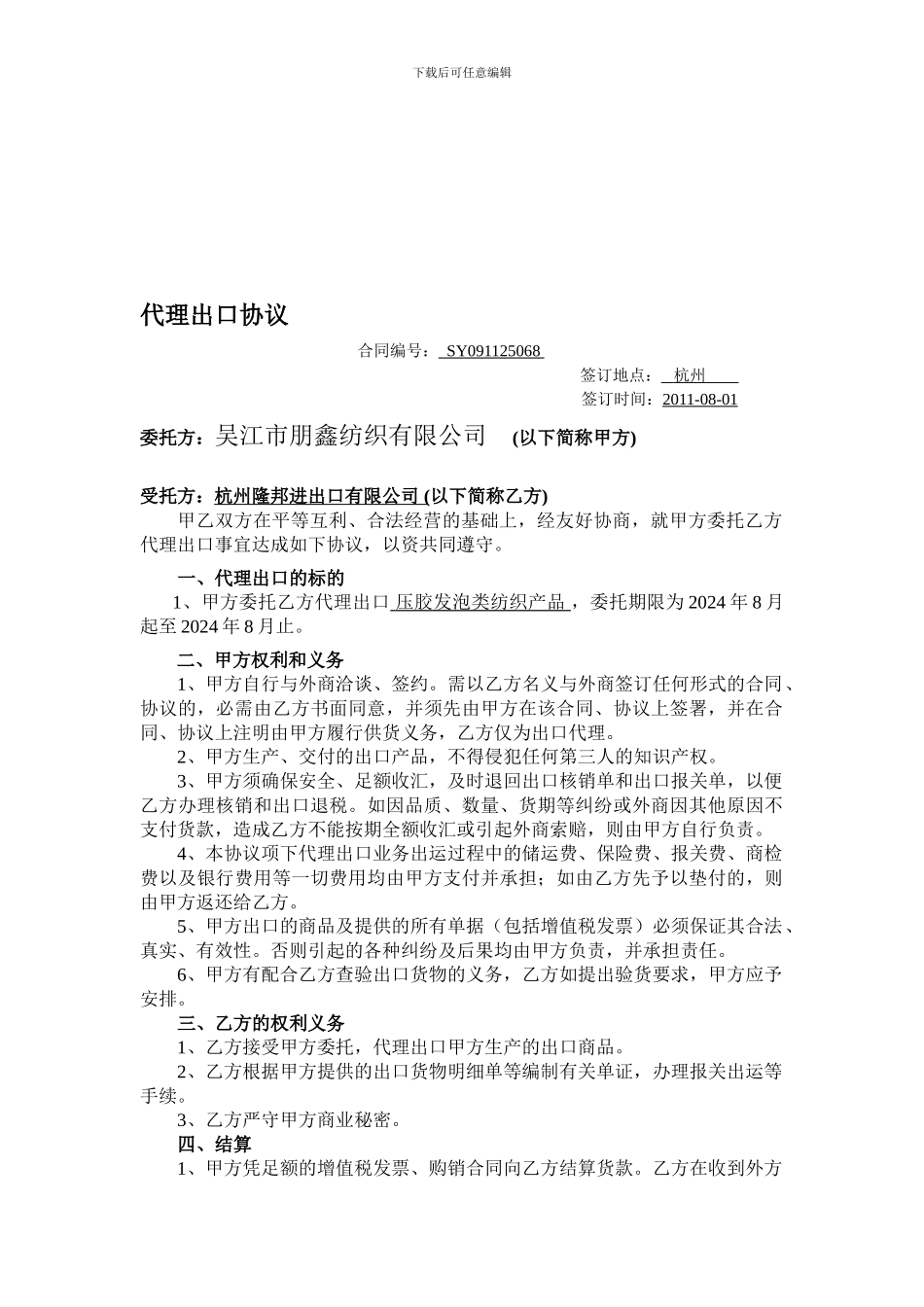
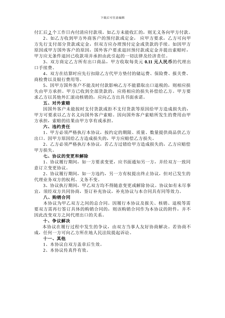
下载后可任意编辑代理出口协议 合同编号: SY091125068 签订地点: 杭州 签订时间:2011-08- 01 委托方:吴江市朋鑫纺织有限公司 (以下简称甲方)受托方:杭州隆邦进出口有限公司 (以下简称乙方)甲乙双方在平等互利、合法经营的基础上,经友好协商,就甲方委托乙方代理出口事宜达成如下协议,以资共同遵守。一、代理出口的标的1、甲方委托乙方代理出口 压胶发泡类纺织产品 ,委托期限为 2024 年 8 月起至 2024 年 8 月止。二、甲方权利和义务1、甲方自行与外商洽谈、签约。需以乙方名义与外商签订任何形式的合同、协议的,必需由乙方书面同意,并须先由甲方在该合同、协议上签署,并在合同、协议上注明由甲方履行供货义务,乙方仅为出口代理。2、甲方生产、交付的出口产品,不得侵犯任何第三人的知识产权。3、甲方须确保安全、足额收汇,及时退回出口核销单和出口报关单,以便乙方办理核销和出口退税。如因品质、数量、货期等纠纷或外商因其他原因不支付货款,造成乙方不能按期全额收汇或引起外商索赔,则由甲方自行负责。4、本协议项下代理出口业务出运过程中的储运费、保险费、报关费、商检费以及银行费用等一切费用均由甲方支付并承担;如由乙方先予以垫付的,则由甲方返还给乙方。5、甲方出口的商品及提供的所有单据(包括增值税发票)必须保证其合法、真实、有效性。否则引起的各种纠纷及后果均由甲方负责,并承担责任。6、甲方有配合乙方查验出口货物的义务,乙方如提出验货要求,甲方应予安排。三、乙方的权利义务1、乙方接受甲方委托,代理出口甲方生产的出口商品。2、乙方根据甲方提供的出口货物明细单等编制有关单证,办理报关出运等手续。3、乙方严守甲方商业秘密。四、结算1、甲方凭足额的增值税发票、购销合同向乙方结算货款。乙方在收到外方下载后可任意编辑付汇后 2 个工作日内付清应付款项。如乙方未能收汇的,则无义务向甲方付款。2、如乙方收到甲方外商客户的预付款或定金, 应甲方要求,乙方可向甲方先行支付部分货款或定金,但双方应办理预付定金或货款的手续。如因甲方原因或甲方国外客户的原因,国外客户要求退回预付款或定金并提出索赔时,甲方应无条件退回已收款项并承担由此引起的一切法律及经济责任。3、双方商定乙方所有出口商品,甲方收取每美元 0.11 元人民币的代理出口手续费。4、双方在结算时应先行扣除乙方代甲方垫付的储运费、保险费、报关费、商检费以及银行费用等。5、因甲方国外客户不...

1、当您付费下载文档后,您只拥有了使用权限,并不意味着购买了版权,文档只能用于自身使用,不得用于其他商业用途(如 [转卖]进行直接盈利或[编辑后售卖]进行间接盈利)。
2、本站所有内容均由合作方或网友上传,本站不对文档的完整性、权威性及其观点立场正确性做任何保证或承诺!文档内容仅供研究参考,付费前请自行鉴别。
3、如文档内容存在违规,或者侵犯商业秘密、侵犯著作权等,请点击“违规举报”。

碎片内容

出口代理协议

确认删除?
VIP
微信客服
  • 扫码咨询
会员Q群
  • 会员专属群点击这里加入QQ群
客服邮箱
回到顶部