电脑桌面
添加小米粒文库到电脑桌面
安装后可以在桌面快捷访问

商业房产房屋租赁合同范本VIP专享

商业房产房屋租赁合同范本_第1页
1/4
商业房产房屋租赁合同范本_第2页
2/4
商业房产房屋租赁合同范本_第3页
3/4
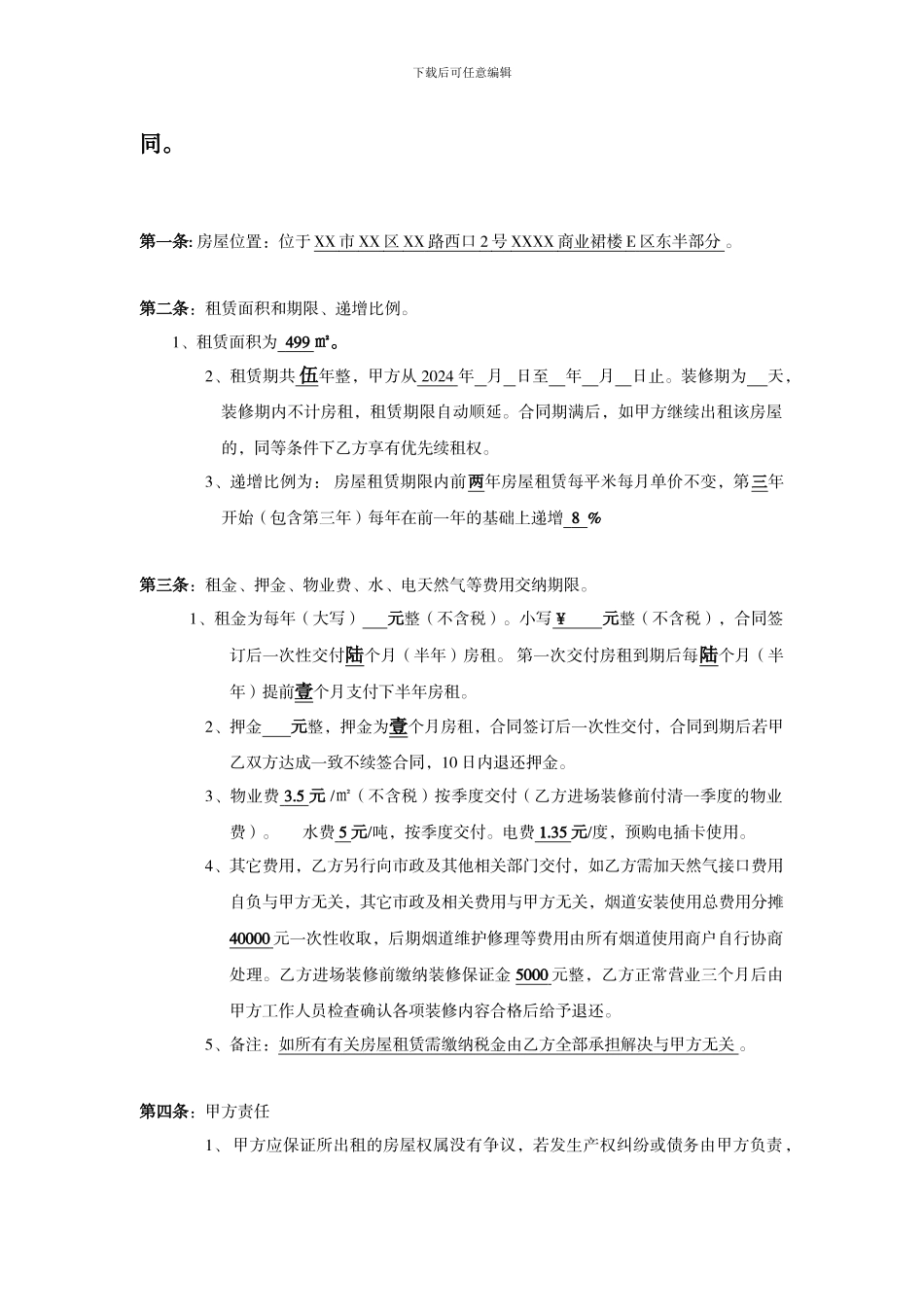
下载后可任意编辑 编号: 房 屋 租 赁 合 同XXXX合同范本XXXXXXXXX 有限公司 签订日期: 年 月 日甲方(出租方):XXXXXXXX 有限公司 负责人: 乙方(承租方): (经营品牌) 负责人: 经甲、乙双方协商一致,达成以下协议,签订本房屋租赁合下载后可任意编辑同。第一条: 房屋位置:位于 XX 市 XX 区 XX 路西口 2 号 XXXX 商业裙楼 E 区东半部分 。第二条:租赁面积和期限、递增比例。 1、租赁面积为 499 ㎡。2、租赁期共 伍 年整,甲方从 2024 年 月 日至 年 月 日止。装修期为 天,装修期内不计房租,租赁期限自动顺延。合同期满后,如甲方继续出租该房屋的,同等条件下乙方享有优先续租权。3、递增比例为: 房屋租赁期限内前两年房屋租赁每平米每月单价不变,第三年开始(包含第三年)每年在前一年的基础上递增 8 %第三条:租金、押金、物业费、水、电天然气等费用交纳期限。 1、租金为每年(大写) 元整(不含税)。小写¥ 元整(不含税),合同签订后一次性交付陆个月(半年)房租。 第一次交付房租到期后每陆个月(半年)提前壹个月支付下半年房租。2、押金 元整,押金为壹个月房租,合同签订后一次性交付,合同到期后若甲乙双方达成一致不续签合同,10 日内退还押金。3、物业费 3.5 元 /㎡(不含税)按季度交付(乙方进场装修前付清一季度的物业费)。 水费 5 元/吨,按季度交付。电费 1.35 元/度,预购电插卡使用。 4、其它费用,乙方另行向市政及其他相关部门交付,如乙方需加天然气接口费用自负与甲方无关,其它市政及相关费用与甲方无关,烟道安装使用总费用分摊40000 元一次性收取,后期烟道维护修理等费用由所有烟道使用商户自行协商处理。乙方进场装修前缴纳装修保证金 5000 元整,乙方正常营业三个月后由甲方工作人员检查确认各项装修内容合格后给予退还。5、备注:如所有有关房屋租赁需缴纳税金由乙方全部承担解决与甲方无关 。第四条:甲方责任1、 甲方应保证所出租的房屋权属没有争议,若发生产权纠纷或债务由甲方负责,下载后可任意编辑并承担因此给乙方造成的经济损失。第五条:乙方责任1、乙方不得利用所租房屋进行非法活动,损害公共利益。2、乙方不得在合同租赁期限内私自转租、转让,须经甲方同意。3、乙方应及时交纳实际使用的水电费用,交纳因使用房屋所产生的各种市政、市容等费用。4、乙方续租房屋须在租赁期届满前一个月提出申请,经甲方同意,...

1、当您付费下载文档后,您只拥有了使用权限,并不意味着购买了版权,文档只能用于自身使用,不得用于其他商业用途(如 [转卖]进行直接盈利或[编辑后售卖]进行间接盈利)。
2、本站所有内容均由合作方或网友上传,本站不对文档的完整性、权威性及其观点立场正确性做任何保证或承诺!文档内容仅供研究参考,付费前请自行鉴别。
3、如文档内容存在违规,或者侵犯商业秘密、侵犯著作权等,请点击“违规举报”。

碎片内容

商业房产房屋租赁合同范本

确认删除?
VIP
微信客服
  • 扫码咨询
会员Q群
  • 会员专属群点击这里加入QQ群
客服邮箱
回到顶部