电脑桌面
添加小米粒文库到电脑桌面
安装后可以在桌面快捷访问

委托代理合同范本-

委托代理合同范本-_第1页
1/3
委托代理合同范本-_第2页
2/3
委托代理合同范本-_第3页
3/3
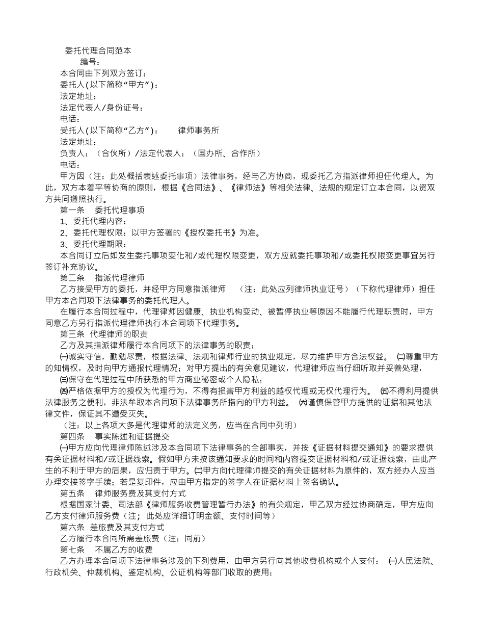
委托代理合同范本编号:本合同由下列双方签订:委托人(以下简称“甲方”):法定地址:法定代表人/身份证号:电话:受托人(以下简称“乙方”) :律师事务所法定地址:负责人:(合伙所)/法定代表人:(国办所、合作所)电话:甲方因(注:此处概括表述委托事项)法律事务,经与乙方协商,现委托乙方指派律师担任代理人。为此,双方本着平等协商的原则,根据《合同法》、《律师法》等相关法律、法规的规定订立本合同,以资双方共同遵照执行。第一条 委托代理事项1、委托代理内容:2、委托代理权限:以甲方签署的《授权委托书》为准。3、委托代理期限:本合同订立后如发生委托事项变化和/或代理权限变更,双方应就委托事项和/或委托权限变更事宜另行签订补充协议。第二条 指派代理律师乙方接受甲方的委托,并经甲方同意指派律师 (注:此处应列律师执业证号)(下称代理律师)担任甲方本合同项下法律事务的委托代理人。在履行本合同过程中,代理律师因健康、执业机构变动、被暂停执业等原因不能履行代理职责时,甲方同意乙方另行指派代理律师执行本合同项下代理事务。第三条 代理律师的职责乙方及其指派律师履行本合同项下的法律事务的职责:㈠诚实守信,勤勉尽责,根据法律、法规和律师行业的执业规定,尽力维护甲方合法权益。 ㈡尊重甲方的知情权,及时向甲方通报代理情况;对甲方提出的有关意见建议,代理律师应当仔细听取并妥善处理,㈢保守在代理过程中所获悉的甲方商业秘密或个人隐私;㈣严格依据甲方的授权为代理行为,不得有损害甲方利益的越权代理或无权代理行为。 ㈤不得利用提供法律服务之便利,非法牟取本合同项下法律事务所指向的甲方利益。 ㈥谨慎保管甲方提供的证据和其他法律文件,保证其不遭受灭失。(注:以上各项大多是代理律师的法定义务,应当在合同中列明)第四条 事实陈述和证据提交㈠甲方应向代理律师陈述涉及本合同项下法律事务的全部事实,并按《证据材料提交通知》的要求提供有关证据材料和/或证据线索。假如甲方未按该通知要求的时间和内容提交证据材料和/或证据线索,由此产生的不利于甲方的后果,应归责于甲方。㈡甲方向代理律师提交的有关证据材料为原件的,双方经办人应当办理交接签字手续;若是复印件,应由甲方指定的签字人在证据材料上签名确认。第五条 律师服务费及其支付方式根据国家计委、司法部《律师服务收费管理暂行办法》的有关规定,甲乙双方经过协商确定,甲方应向乙方支付律师服务费(注; ...

1、当您付费下载文档后,您只拥有了使用权限,并不意味着购买了版权,文档只能用于自身使用,不得用于其他商业用途(如 [转卖]进行直接盈利或[编辑后售卖]进行间接盈利)。
2、本站所有内容均由合作方或网友上传,本站不对文档的完整性、权威性及其观点立场正确性做任何保证或承诺!文档内容仅供研究参考,付费前请自行鉴别。
3、如文档内容存在违规,或者侵犯商业秘密、侵犯著作权等,请点击“违规举报”。

碎片内容

委托代理合同范本-

您可能关注的文档

确认删除?
VIP
微信客服
  • 扫码咨询
会员Q群
  • 会员专属群点击这里加入QQ群
客服邮箱
回到顶部