电脑桌面
添加小米粒文库到电脑桌面
安装后可以在桌面快捷访问

委托出口代理合同VIP专享

委托出口代理合同_第1页
1/5
委托出口代理合同_第2页
2/5
委托出口代理合同_第3页
3/5
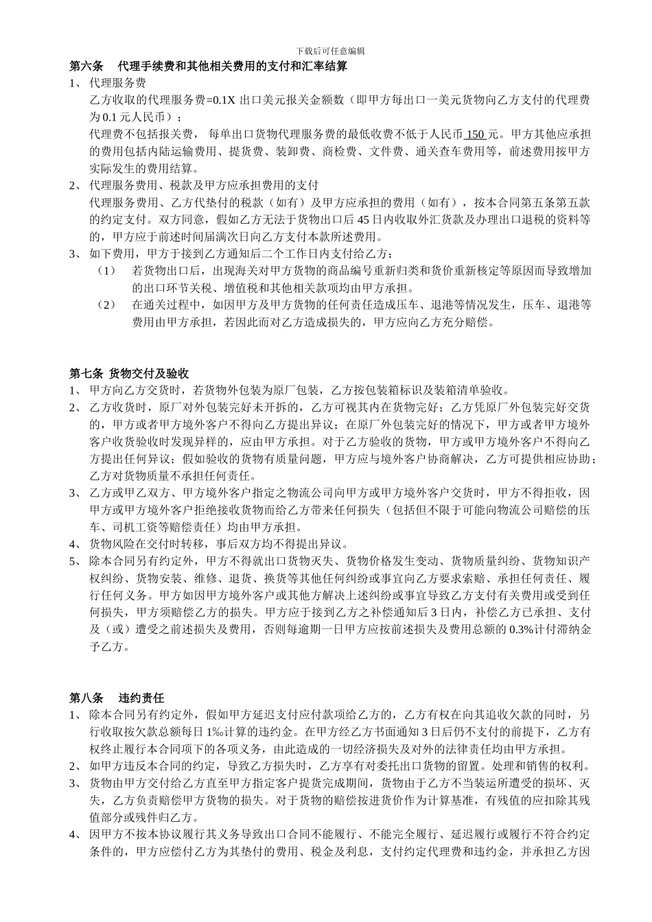
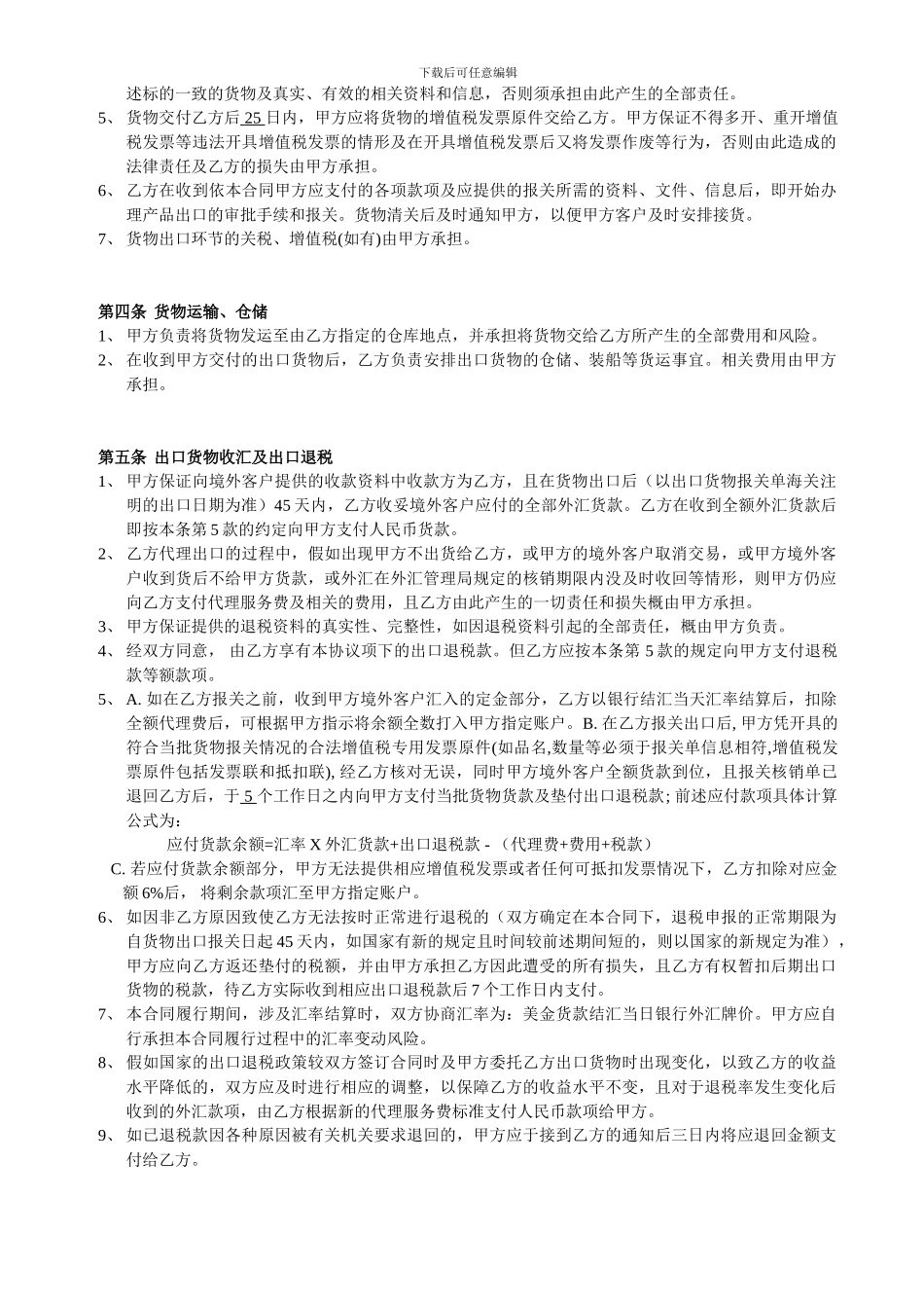
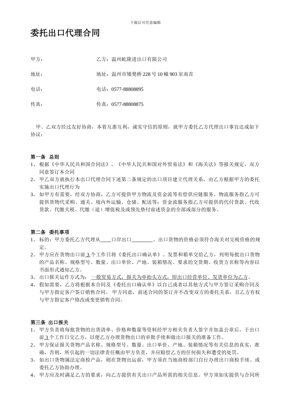
下载后可任意编辑委托出口代理合同甲方: 乙方:温州屹隆进出口有限公司 地址: 地址:温州市矮凳桥 228 号 10 幢 903 室南首电话: 电话:0577-88808895传真: 传真:0577-88808875 甲、乙双方经过友好协商,本着互惠互利,诚实守信的原则,就甲方委托乙方代理出口事宜达成如下协议:第一条 总则1、 根据《中华人民共和国合同法》、《中华人民共和国对外贸易法》和《海关法》等报关规定,双方同意签订本合同2、 甲乙双方就执行本出口代理合同下述第二条规定的出口项目建立代理关系,由乙方根据甲方的委托实施出口代理行为3、 如甲方有需要,经双方协商,乙方可提供甲方物流及资金流等有偿供应链服务。物流服务指乙方可提供货物代采购、通关、境内外运输、仓储、配送等;资金流服务指乙方可提供的代付货款、代收货款、代缴关税、代缴(退)增值税及或预先垫付前述资金的全部或部分的服务。第二条 委托事项1、 标的:甲方委托乙方代理从 口岸出口 。出口货物的价格必须符合海关对完税价格的规定。2、 甲方应在货物出口前 3 个工作日将《委托出口确认单》、发票和箱单交给乙方,列明每批出口货物的产品名称、规格型号、数量、出口单价、产地、装箱情况、要求的交货期、收货方名称等内容以书面形式通知乙方。3、 出口报关运作方式为: 一般贸易方式,报关为单抬头方式,即出口经营单位、发货单位为乙方。4、 假如需要,乙方将根据本合同及《委托出口确认单》以自己或者以其他方式与甲方签订采购合同及与甲方指定客户签订销售合同。 甲方同意,前述合同的签订并不改变双方的委托关系,且乙方有权与甲方指定客户修改或变更销售合同。第三条 出口报关1、 甲方负责将每批货物的出货清单、价格和数量等资料经甲方相关负责人签字并加盖公章后,于出口前 3 个工作日交乙方,以便乙方办理货物出口的审批手续和做出口报关的准备工作。2、 甲方保证报关货物产品名称、规格型号、数量、出口单价、产地、装箱情况等有关信息的真实、准确,否则,所引起的一切法律责任概由甲方负责,并应赔偿乙方的任何损失和遭受的处罚。3、 如出口货物属法定商检产品,则在货物出运前,甲方须在当地商检部门自行办理出口商检手续。或委托乙方协助办理。4、 甲方应及时满足乙方的要求,向乙方提供有关出口产品所需的相关信息。甲方须如实提供与合同所下载后可任意编辑述标的一致的货物及真实、有效的相关资料和信息,否则须承担由此产生的全部责...

1、当您付费下载文档后,您只拥有了使用权限,并不意味着购买了版权,文档只能用于自身使用,不得用于其他商业用途(如 [转卖]进行直接盈利或[编辑后售卖]进行间接盈利)。
2、本站所有内容均由合作方或网友上传,本站不对文档的完整性、权威性及其观点立场正确性做任何保证或承诺!文档内容仅供研究参考,付费前请自行鉴别。
3、如文档内容存在违规,或者侵犯商业秘密、侵犯著作权等,请点击“违规举报”。

碎片内容

委托出口代理合同

确认删除?
VIP
微信客服
  • 扫码咨询
会员Q群
  • 会员专属群点击这里加入QQ群
客服邮箱
回到顶部