电脑桌面
添加小米粒文库到电脑桌面
安装后可以在桌面快捷访问

宴会接待合同范本

宴会接待合同范本_第1页
1/2
宴会接待合同范本_第2页
2/2
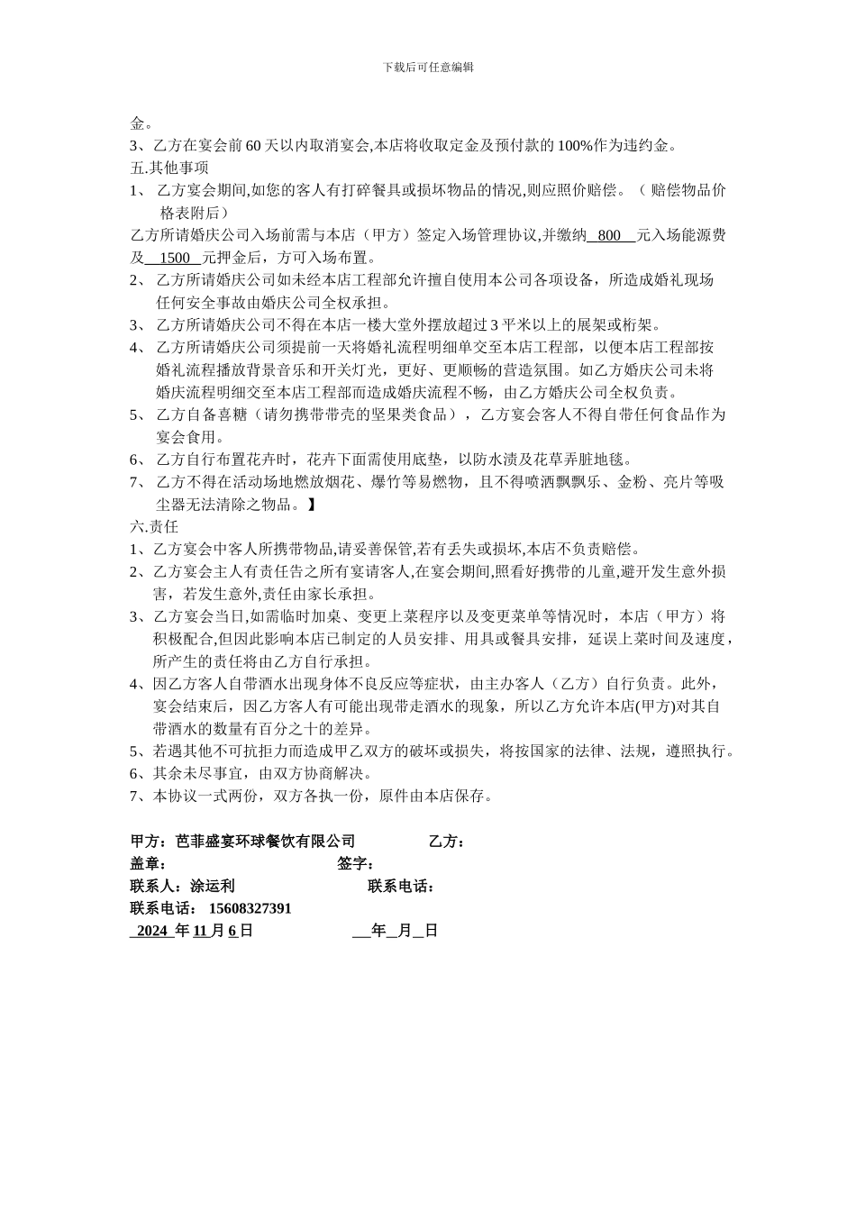
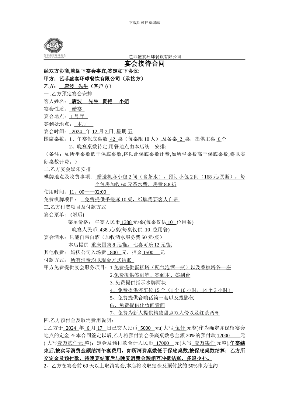
下载后可任意编辑 芭菲盛宴环球餐饮有限公司宴会接待合同经双方协商,就阁下宴会事宜,签定如下协议:甲方:芭菲盛宴环球餐饮有限公司(承接方) 乙方: 唐波 先生 (客户方)一 .乙方预定宴会安排客人姓名: 唐波 先生 夏艳 小姐 宴会性质: 婚宴 宴会地点: 1 号厅 签到处地点: 本厅 宴会时间: 2024 年 12 月 2 日, 星期 五围席桌数:1、午宴保底桌数 42 桌(每桌限 10 人),及备桌 2 桌,提供主桌 6 个 2、晚宴桌数待定,用餐地点由本店统一安排;(备注:如所坐桌数低于保底桌数,将以此保底桌数计费,如所坐桌数高于保底桌数,将以实际桌数计费。)二.乙方宴会娱乐安排棋牌地点及收费事项: 赠送机麻小包 2 间(含茶水),预订小包 2 间( 168 元 / 买断),每 个包房加收 60 元茶水费,房费 8.8 折 使用时间:11 : 00 —— 02:00 免费棋牌项目: 免费提供手搓麻 10 桌,纸牌需要客人自带 三.乙方付费项目及付款方式宴会菜单: (附后) 菜单价格: 午宴人民币 1388 元/桌(每桌仅供 10 位用餐) 晚宴人民币 438 元/桌(每桌仅供 10 位用餐)宴会酒水:只能自带白酒(加收酒水服务费 50 元/桌) 本店提供 重庆国宾 8 元 / 瓶,七喜可乐 12 元 / 瓶 其他收费: 婚庆公司入场费 800 元,押金 1500 元付款方式: 所有消费均以现金方式结账 甲方免费提供宴会服务项目:1.免费提供蛋糕塔(配气泡酒一瓶)以及香槟塔各一座2.免费提供签到笔、签到本、签到台3. 免费提供指示水牌两块 4 、免费提供停车位 15 个( 1 个 10 小时, 14 个 3 小时) 5 、免费提供音响话筒一套以及投影仪 6\ 、免费提供化妆间壹间 7 、免费为新人提供精致甜点双人份以及红茶两杯 四.乙方预付金及取消费用说明:1.乙方于 2024 年 6 月 17 日已交人民币 5000 元( 大写 伍仟 元整)作为确定并保留宴会地点的定金,在本合同签定以后,乙方将预付宴会保底桌数总金额 20%的预付款 12000 元( 大写壹万贰仟元 整);定金及预付款合计人民币 17000 元(大写 壹万柒仟 元整),午宴结束后 , 按实际消费金额结清午宴费用, 如所消费桌数低于保底桌数 , 按保底桌数结算 ;乙方所 交定金及预付款,待晚宴结束后与晚宴消费金额相互冲抵结账,多退少补。2、乙方在宴会前 60 天以上取消宴会,本店将收取定金及预付款的 50%作为违约下载后可任意编辑金。3、乙...

1、当您付费下载文档后,您只拥有了使用权限,并不意味着购买了版权,文档只能用于自身使用,不得用于其他商业用途(如 [转卖]进行直接盈利或[编辑后售卖]进行间接盈利)。
2、本站所有内容均由合作方或网友上传,本站不对文档的完整性、权威性及其观点立场正确性做任何保证或承诺!文档内容仅供研究参考,付费前请自行鉴别。
3、如文档内容存在违规,或者侵犯商业秘密、侵犯著作权等,请点击“违规举报”。

碎片内容

宴会接待合同范本

确认删除?
VIP
微信客服
  • 扫码咨询
会员Q群
  • 会员专属群点击这里加入QQ群
客服邮箱
回到顶部