电脑桌面
添加小米粒文库到电脑桌面
安装后可以在桌面快捷访问

房地产合同执行情况评估

房地产合同执行情况评估_第1页
1/4
房地产合同执行情况评估_第2页
2/4
房地产合同执行情况评估_第3页
3/4
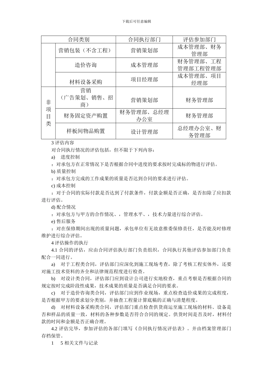
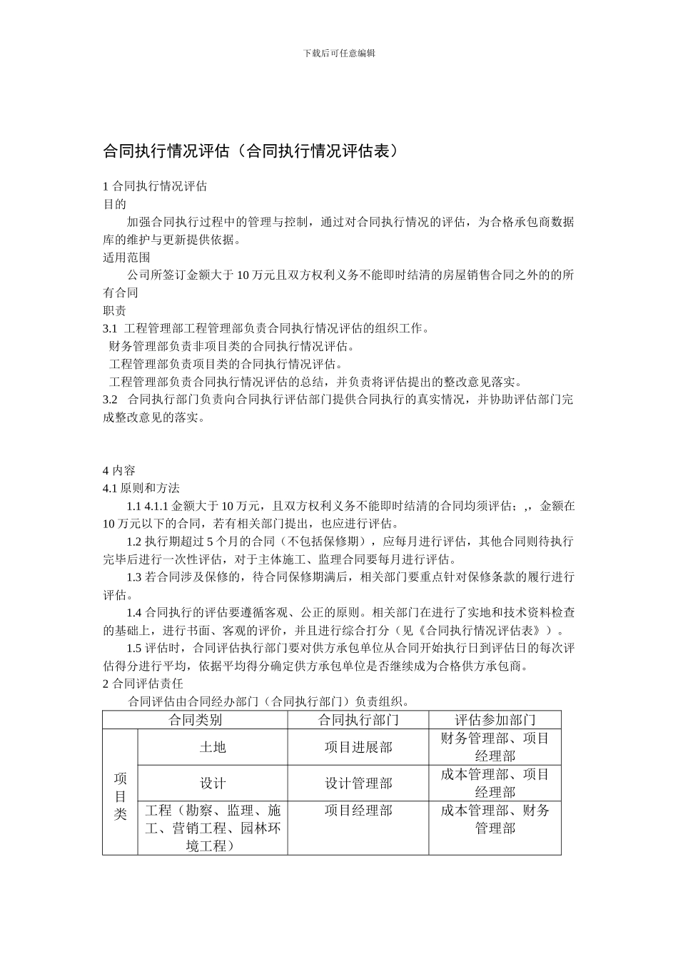
下载后可任意编辑合同执行情况评估(合同执行情况评估表)1 合同执行情况评估目的加强合同执行过程中的管理与控制,通过对合同执行情况的评估,为合格承包商数据库的维护与更新提供依据。适用范围公司所签订金额大于 10 万元且双方权利义务不能即时结清的房屋销售合同之外的的所有合同 职责3.1 工程管理部工程管理部负责合同执行情况评估的组织工作。 财务管理部负责非项目类的合同执行情况评估。 工程管理部负责项目类的合同执行情况评估。 工程管理部负责合同执行情况评估的总结,并负责将评估提出的整改意见落实。3.2 合同执行部门负责向合同执行评估部门提供合同执行的真实情况,并协助评估部门完成整改意见的落实。4 内容4.1 原则和方法1.1 4.1.1 金额大于 10 万元,且双方权利义务不能即时结清的合同均须评估;,,金额在10 万元以下的合同,若有相关部门提出,也应进行评估。1.2 执行期超过 5 个月的合同(不包括保修期),应每月进行评估,其他合同则待执行完毕后进行一次性评估,对于主体施工、监理合同要每月进行评估。1.3 若合同涉及保修的,待合同保修期满后,相关部门要重点针对保修条款的履行进行评估。1.4 合同执行的评估要遵循客观、公正的原则。相关部门在进行了实地和技术资料检查的基础上,进行书面、客观的评价,并且进行综合打分(见《合同执行情况评估表》)。1.5 评估时,合同评估执行部门要对供方承包单位从合同开始执行日到评估日的每次评估得分进行平均,依据平均得分确定供方承包单位是否继续成为合格供方承包商。2 合同评估责任合同评估由合同经办部门(合同执行部门)负责组织。合同类别合同执行部门评估参加部门项目类土地项目进展部财务管理部、项目经理部设计设计管理部成本管理部、项目经理部工程(勘察、监理、施工、营销工程、园林环境工程)项目经理部成本管理部、财务管理部下载后可任意编辑合同类别合同执行部门评估参加部门营销包装(不含工程)营销策划部成本管理部、财务管理部造价咨询成本管理部财务管理部、工程管理部工程管理部材料设备采购项目经理部成本管理部、项目经理部非项目类营销(广告策划、销售、招商)营销策划部财务管理部财务固定资产购置财务管理部、总经理办公室财务管理部样板间物品购置设计管理部总经理办公室、财务管理部3 评估内容对合同执行情况的评估包括,但不限于下列内容:a)进度控制:对承包方在正常情况下是否根据合同中进度的要求按时完成标的物进...

1、当您付费下载文档后,您只拥有了使用权限,并不意味着购买了版权,文档只能用于自身使用,不得用于其他商业用途(如 [转卖]进行直接盈利或[编辑后售卖]进行间接盈利)。
2、本站所有内容均由合作方或网友上传,本站不对文档的完整性、权威性及其观点立场正确性做任何保证或承诺!文档内容仅供研究参考,付费前请自行鉴别。
3、如文档内容存在违规,或者侵犯商业秘密、侵犯著作权等,请点击“违规举报”。

碎片内容

房地产合同执行情况评估

您可能关注的文档

确认删除?
VIP
微信客服
  • 扫码咨询
会员Q群
  • 会员专属群点击这里加入QQ群
客服邮箱
回到顶部